Curiosii for ever!
: Car repair manuals for everyone.
Home
>>
Volvo
>>
2013
>>
XC60 AWD L6-3.2L VIN 94 B6324S4
>>
Repair and Diagnosis
>>
Diagrams
>>
Electrical Diagrams
>>
Steering
>>
Steering Mounted Controls Communication Module
Steering Mounted Controls Communication Module
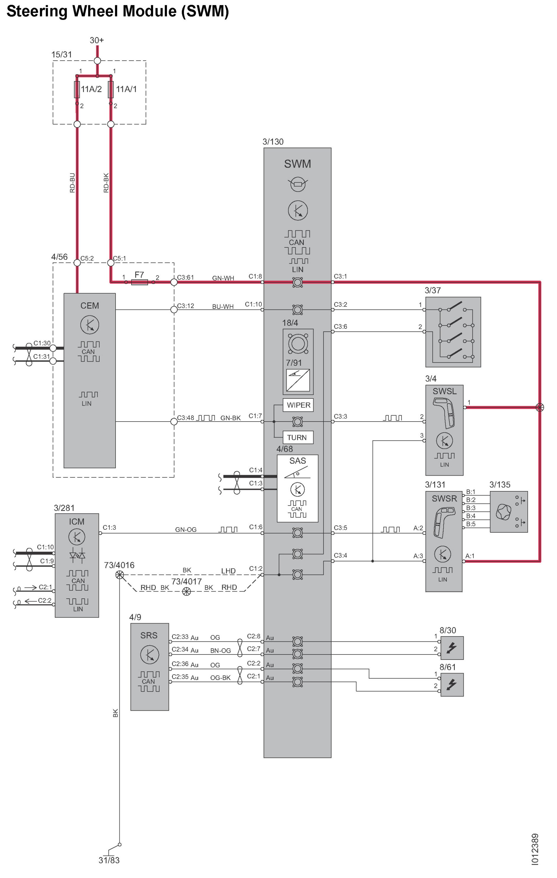
Steering Wheel Module (SWM)
Wire Color Code Identification and Other Abbreviations:
Wire Color Code and Other Abbreviations
List of Components By Component Number:
List of Components By Component Number