Curiosii for ever!: Car repair manuals for everyone.

Steering Mounted Controls Communication Module



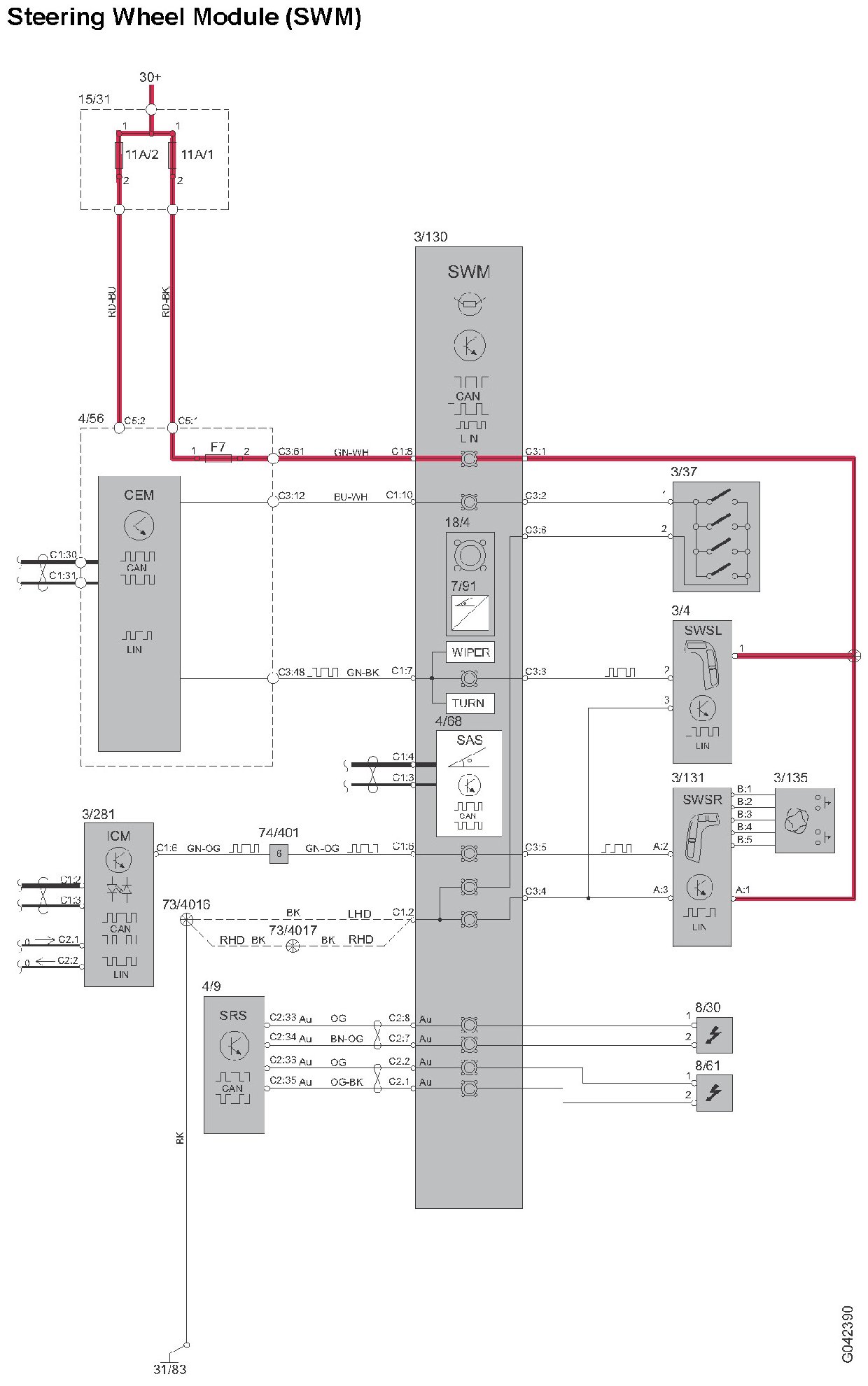
Steering Wheel Module (SWM)







Diagram Legend: Diagram Legend

Wire Color Code Identification and Other Abbreviations: Wire Color Code and Other Abbreviations

List of Components By Component Number: List of Components By Component Number