Curiosii for ever!
: Car repair manuals for everyone.
Home
>>
Volvo
>>
2009
>>
S80 AWD V8-4.4L VIN 85 B8444S
>>
Repair and Diagnosis
>>
Diagrams
>>
Electrical Diagrams
>>
Steering
>>
Steering Mounted Controls Communication Module
>>
Late Design
Late Design
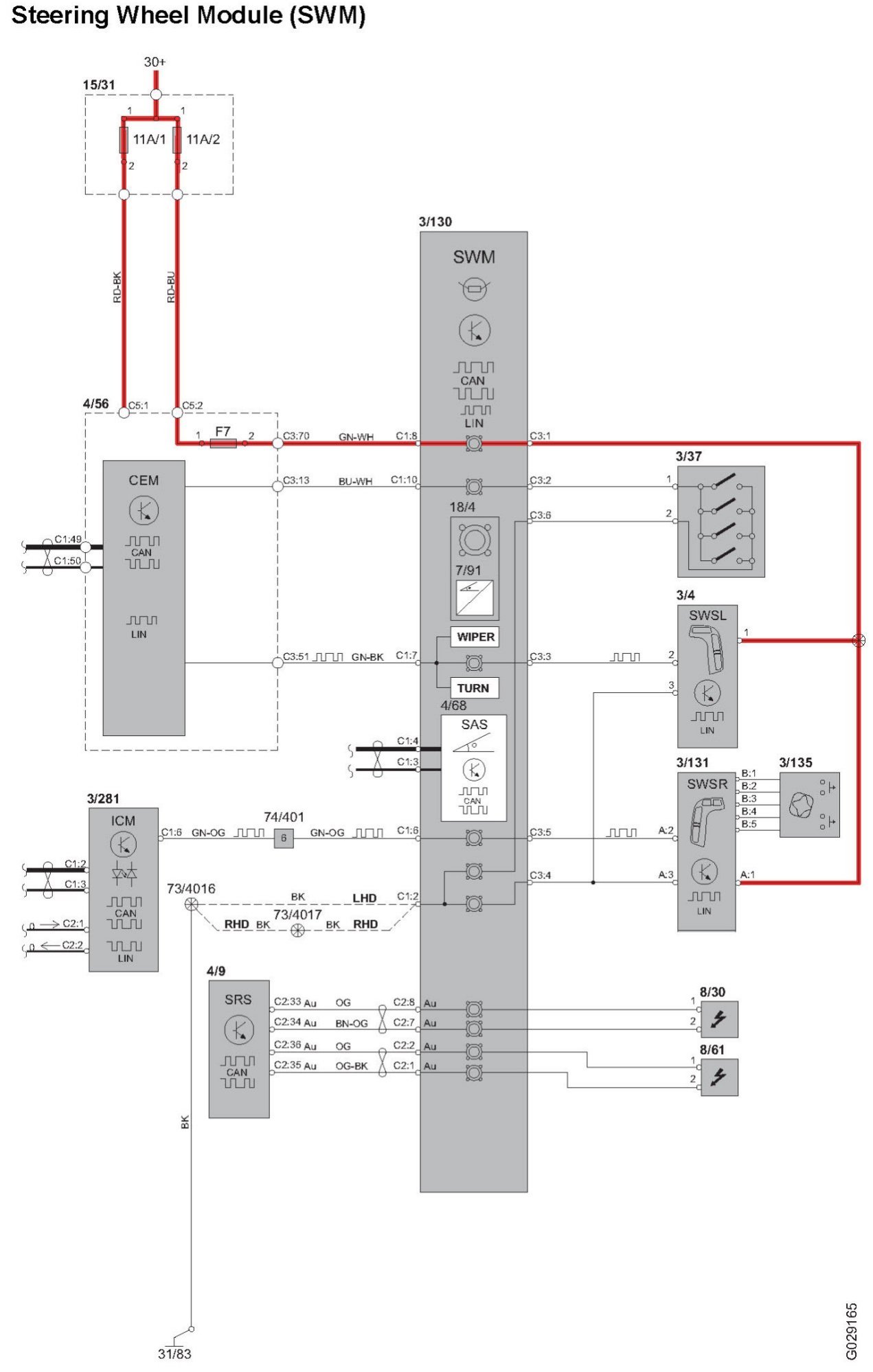
Steering Wheel Module (SWM):
Diagram Legend:
Diagram Legend
Wire Color Code Identification and Other Abbreviations:
Wire Color Code and Other Abbreviations
List of Components By Component Number:
List of Components By Component Number