Curiosii for ever!: Car repair manuals for everyone.

Engine Performance - Poor Driveability: Overview

SECTION
2

GROUP
28

N0.
102

DATE
July 1997

RE:
MFILH E Prom Exchange for Cold Start Symptoms W/ Low RVP;
1989-93 LH2.4 B230F
1990-93 LH2.4 B230FT

REFERENCE:

TP 32043/1 (ENGLISH); 3/93; MFI SYSTEM LH2.4; DI SYSTEM EZ116K
TP 32394/1 (ENGLISH); 6/93; ENGINE MANAGEMENT SYSTEMS LH2.4; EZ116K
SHOP EQUIPMENT # 18; 6/93
SMB 23-26; 8/93
SB 28-205/906; 3/93

Multi-port fuel injection (MFI) LH2.4 E PROM exchange for cold start symptoms with low volatility fuel

BACKGROUND:
Some of the low volatility fuels (also known as low RVP fuels) now used during the May-September time period suffer from decreased mid-range volatility. This decreased mid-range volatility can result in the need for repeated cold start attempts in ambient temperatures ranging from 60-85°F (16-27°C).

SYMPTOMS:

- The engine starts OK, but stalls almost immediately, requiring a restart attempt.

- A drop in idle RPM or stall when a drive gear is selected. Also hesitation during first 45 seconds of operation.

- The condition began in May, and only occurs within the first 45 seconds after a cold start only, not on a warm engine.

- The engine starts ok but does not idle smoothly until warmed up, especially on early 1993 240s; see Notes.





DIAGNOSTIC PROCEDURES:
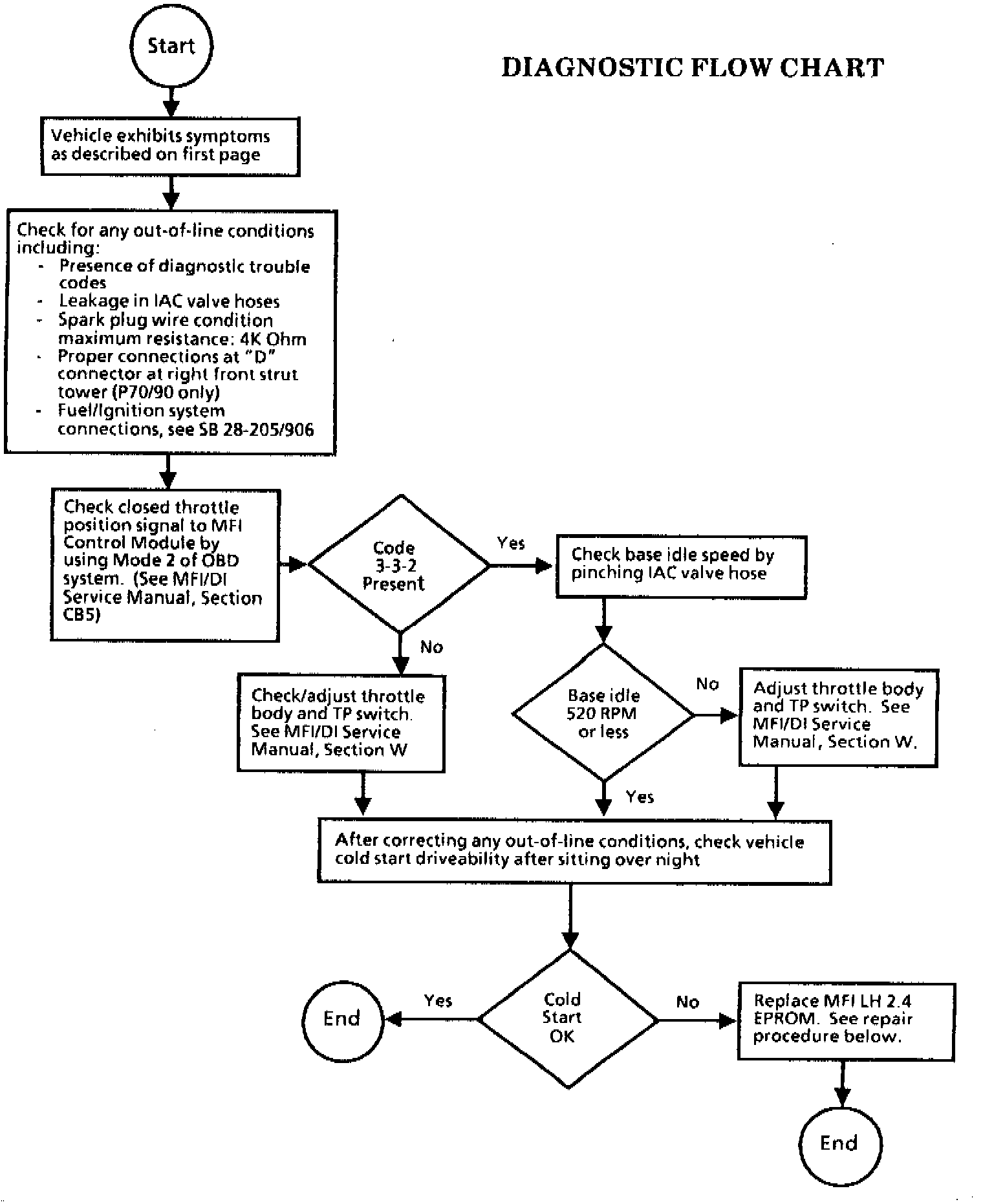
Follow the diagnostic flow chart of this bulletin. Any preexisting out-of-line condition will only aggravate the above described conditions and should be corrected before proceeding further. Out-of-line conditions include poor compression, Incorrect valve clearance, Intake valve deposits, Injector deposits, etc.

Note:
Early model year 1993 240's (market code 30 and 39) may exhibit a cold start driveability condition below 10°C (50°F), especially with the use of low RVP fuel. MFI LH control module programming was updated in vehicle production and replacement parts inventory to improve cold starting characteristics.

Affected MFI LH control module p/n 6842115-5 (exchange p/n 5003876-9)

The following chassis numbers may be affected:

Model Chassis No. Range

244 478400 - 487088
245 939100 - 956470

Vehicles which exhibit this condition should have the MFI LH control module E PROM replaced, using E PROM kit, P/N 271836-9.

Note:
Vehicles which have had the MFI LH control module update in the port will have a green dot inside the fuel filler door.

Model year 1989 740's and 1989 - 1992 240's with B230F LH2.4 which have had the MFI LH control modules indicated above installed as replacement parts may exhibit the same conditions as described above.

The new programming was installed in production on 49 state and Canadian (Market codes 30 and 39) 240's during the 1993 model year from the following chassis numbers:

244-487089+
245-956471+

The new programming is included on all other LH2.4 variants beginning with the 1994 model year.

WARRANTY STATEMENT: Replacement of E PROM may be performed only once using the E PROM replacement operation 238653 under the Emission Control System Warranty using claim type: 02.

Oper. No. Labor Description Time Allowance

238653 E PROM, replace (includes r&r CM) 0.5 hr
238663 Diagnostic flow chart operation 700/900 0.3
240 0.2