Curiosii for ever!: Car repair manuals for everyone.

Comprehensive Components Monitoring



.16.00.00 COMPREHENSIVE COMPONENTS MONITORING
Flow Charts in addition to the summary table explanations:

.16.01.00 INJECTION VALVE
Check is performed while using Output Stage Check 16.09.12:

.16.02.00 FUEL PUMP RELAY
Check is performed while using Output Stage Check 16.09.12:

.16.03.00 IDLE CONTROLLER
(Idle Control Check)

Enable Criteria:
- no start
- no fuel tank ventilation with high degree of saturation
- no active diagnosis of EVAP system and secondary air
- no vehicle speed fault
- no throttle position fault
- no ECT fault
- no intake air temperature fault
- no evap. purge valve fault
- no limp home of engine speed sensor
- idle switch closed
- vehicle speed = 0 mph
- engine speed @ idle
- ECT > 59.25 degrees C







.16.04.00 ENGINE SPEED SENSOR:







.16.05.00 WARM-UP BYPASS VALVE:
(not applicable)

.16.06.00 SIGNAL RANGE CHECK FOR DIFFERENT SENSOR
IAT
MAF
ECT
Camshaft position sensor
Charge pressure control valve







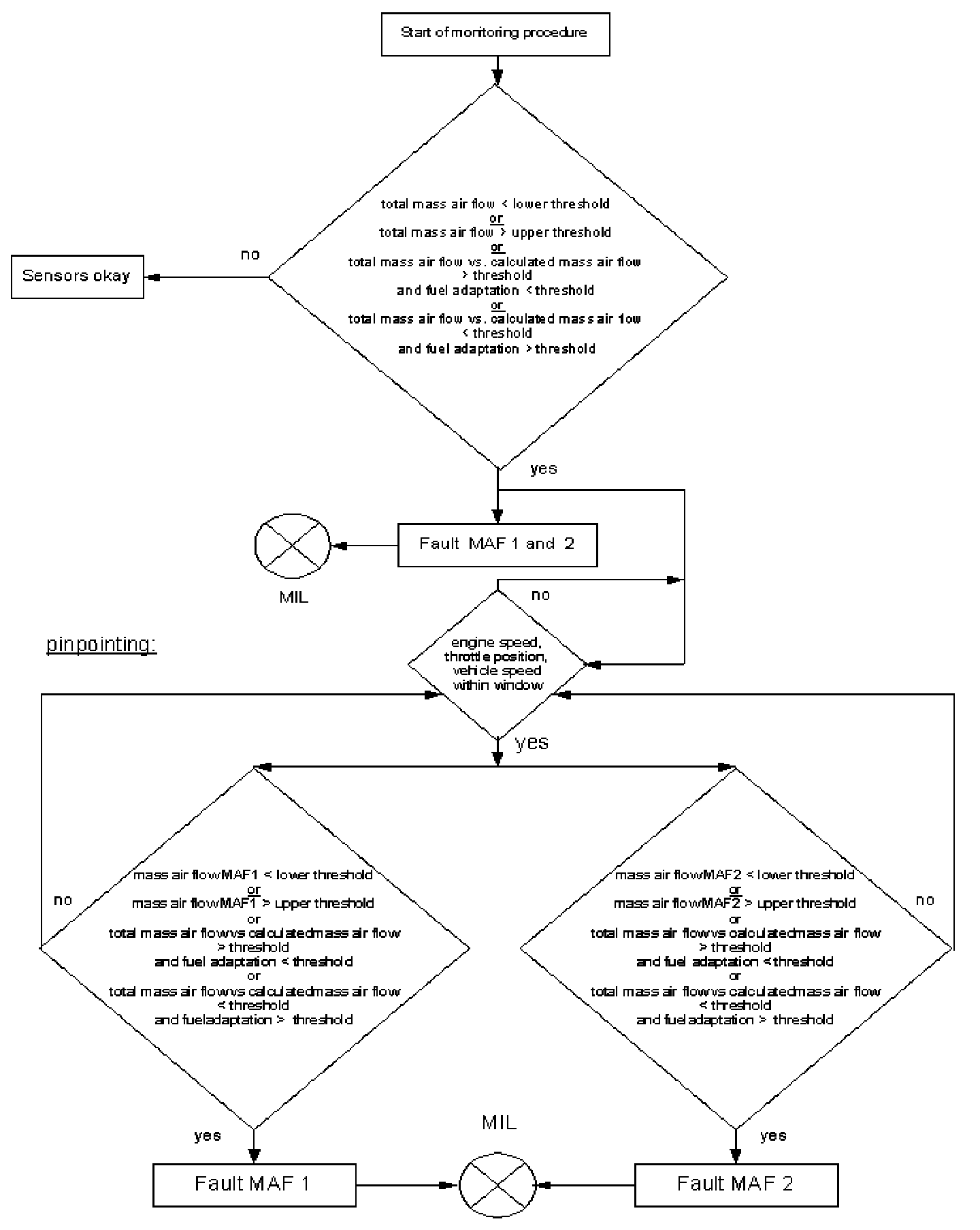
.16.07.00 RATIONALITY MASS AIR FLOW SENSOR (MAF)







One MAF Sensor System:

Two MAF Sensors System:







.16.08.00 VEHICLE SPEED SENSOR (VSS)







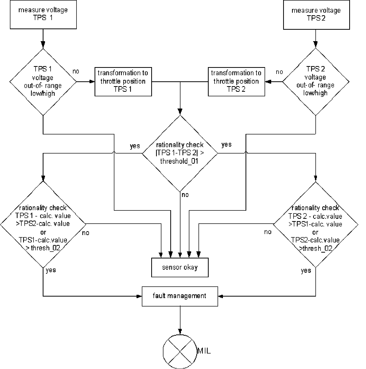
.16.09.00 THROTTLE POSITION SENSOR (THROTTLE UNIT WITH E-GAS ACTUATOR)
The throttle body consists of two potentiometers (reversed voltage logic). During the first start, the potentiometer characteristics are adapted and stored. The diagnostic monitors the corrected values of potentiometer 1 and 2. In the case of a higher difference than a threshold value both signals are compared to the engine load to determine and disable the faulty one. A fault code will be stored and the MIL will be illuminated.







.16.10.00 ACCELERATOR PEDAL POSITION SENSOR (APPS)







.16.11.00 CAMSHAFT POSITION SENSOR







.16.12.00 BOOST PRESSURE CONTROL VALVE







.16.13.00 ENGINE START DELAY RELAY (SULEV)







.16.14.00 EXHAUST TEMPERATURE SENSOR (SULEV)

.16.14.01 General Monitoring Description
The exhaust temperature sensor (ETS) is monitored for rationality during engine cold start, where engine coolant temperature, intake air temperature and exhaust temperature are expected within the same temperature range ( stuck high check).

.16.14.02 Monitor function description
After engine has been cold started the slope of ETS is monitored and should not be higher than a max. threshold and not lower than a min. threshold.

Both plausibility checks are completed before the ETS information is used in other monitors (e.g. secondary air).

Additionally the final stage check monitors for shorts to ground or to battery.

.16.14.03 Chart(s) and Flow Chart (s)







.16.15.00 RESERVED

.16.16.00 RESERVED

.16.17.00 RESERVED

.16.18.00 RESERVED

.16.19.00 RESERVED

.16.20.00 AUTOMATIC TRANSMISSION MONITOR
VW/Audi has different basic Automatic transmission systems. For each of these systems we are providing an OBD II summary table. Common OBD description from VW/Audi table TCM Groups show the references between transmission type and test groups.

.16.21.00 OUTPUT STAGE CHECK
The output stages are integrated in manufacturer specific IC's:

The IC has a binary diagnostic line (e.g. SJ401).

If the control line of one stage has a different signal than the output line, the logic circuit inside the IC detects a malfunction. The logic circuit within the IC can separate the type of fault to a short circuit to minus, an open line, or a short circuit to plus. The check result will be sent to the ECM via diagnosis line.

Signal tables of output stage check