Curiosii for ever!: Car repair manuals for everyone.

Catalyst Monitoring



.01.00.00 CATALYST MONITORING

There are two diagnostic functions which are used for monitoring of the catalyst efficiency. Both are based on measure of the Oxygen within the catalyst determined by at least two Oxygen sensors. Each of the functions can be correlated between Oxygen / Hydrocarbon and Oxygen/ Oxides of Nitrogen.

.01.01.00 PASSIVE MEASUREMENT OF AMPLITUDE RATIO

.01.01.01 General description
The method compares the signal amplitudes obtained from the downstream sensor to the modelled signal amplitudes. The modelled signal amplitudes are derived from a borderline catalyst. The data for borderline catalysts are taken from measurement results on real life deteriorated catalysts. In case the measured amplitudes exceed those of the model, the catalyst is considered defective. This information is evaluated within one single engine load and speed range (detection over full range of engine load versus speed).

According to the described operating principle the following main parts can be distinguished:
- Computation of the amplitude of the downstream oxygen sensor:
The amplitude of the signal oscillations of oxygen sensor downstream catalyst is calculated. This is accomplished by extracting the oscillating signal component, computing the absolute value and averaging over time.

- Modelling of a borderline catalyst and of the signal amplitudes of the downstream oxygen sensor:
The model is simulating the oxygen storage capability of a borderline catalyst. The signal of the downstream oxygen sensor is simulated in the catalyst model based on real time engine operating data (e.g. A/F ratio and engine load). The amplitude of the modelled signal oscillations is calculated.

- Signal and fault evaluation
The signal amplitudes of the downstream oxygen sensor are compared with the model for a given time. In case of the signal amplitudes of the downstream sensor exceed the modelled amplitudes, the oxygen storage capability of the catalyst falls short of the borderline catalyst model.

- Check of monitoring conditions
It is necessary to check the driving conditions for exceptions where no regular Lambda control is possible, e.g. fuel cut-off. During these exceptions, and for a certain time afterwards, the computation of the amplitude values and the post processing is halted. Thus, a distortion of the monitoring information is avoided.

.01.01.02 Monitoring Structure
The catalyst temperature (model) activates the catalyst monitoring function if the catalyst temperature is above a predetermined value.

.01.01.03 Flow Chart Catalyst Monitoring







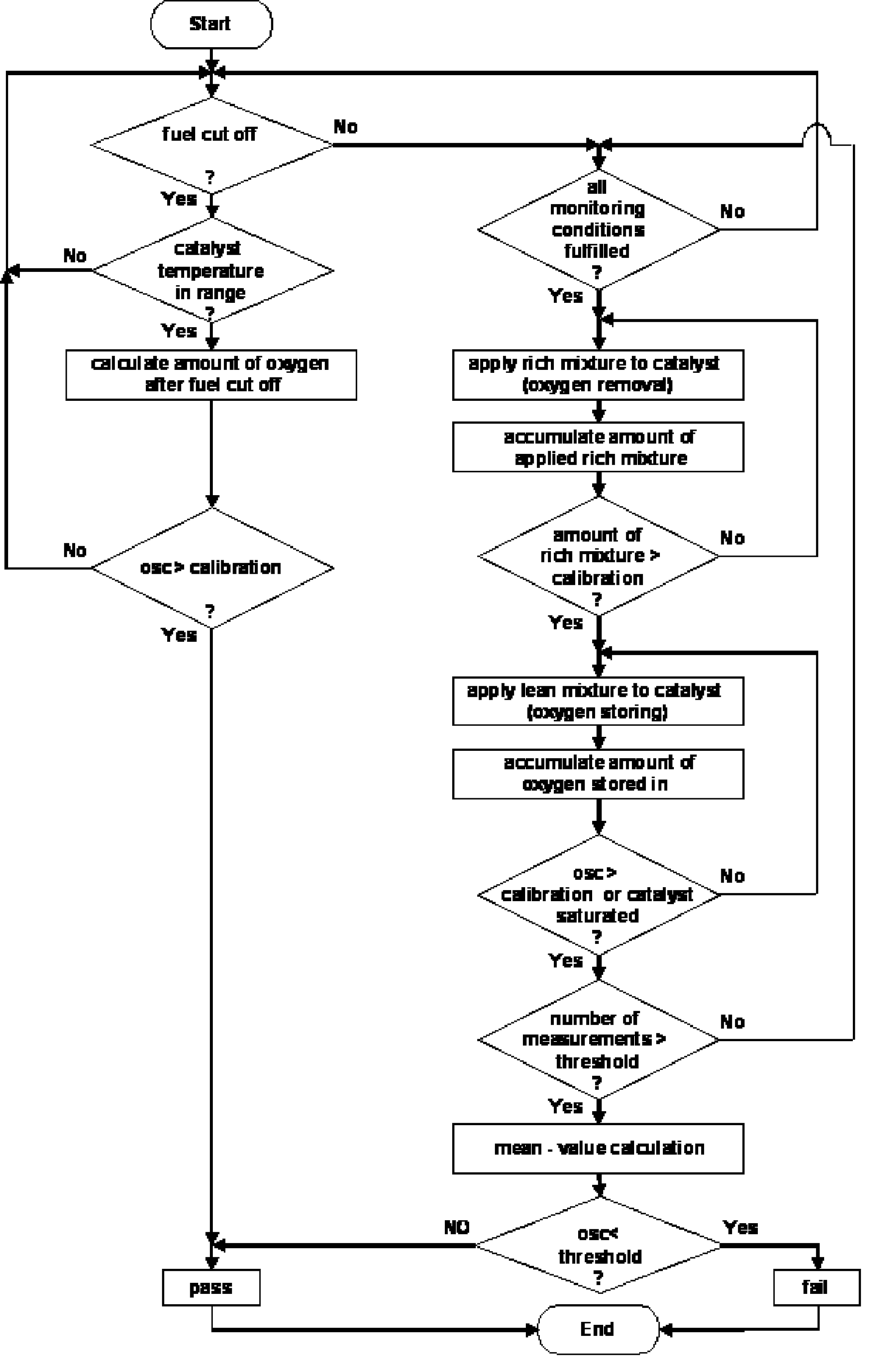
.01.02.00 ACTIVE MEASUREMENT OF OSC

.01.02.01 General description
The catalyst monitor is based on the determination of oxygen storage capability (OSC). The correlation between conversion efficiency and the OSC has been investigated on catalysts with various characteristics specifically concerning stages of aging correlated to exhaust emissions (HC/NOx). Therefore, the catalyst is diagnosed by comparing its storage capability against the storage capability of a borderline catalyst.

The oxygen storage capability (OSC) can be determined by one of the following two methods :
1. Oxygen reduction after fuel-cut (Quick pass of the monitor)
Oxygen is stored in the catalyst during fuel-cut conditions happening while driving the vehicle. After fuel-cut, the catalyst is operated with a rich air-fuel ratio (A/F) and the amount of removed oxygen is determined. If this passive test indicates an OSC value highly above the borderline catalyst, the catalyst is diagnosed without an error. This monitoring path can only generate a pass result.

2. Determination of Oxygen storage (active test)
For purposes of monitoring, the ECM cycles the A/F ratio by commanding a rich and a lean fuel mixture as follows.
- First, a rich A/F ratio is commanded by ECM until a minimum of oxygen has been removed ( cumulated rich gas > threshold ).
- Then, the catalyst is operated with a lean A/F ratio commanded by ECM and the Oxygen Storage Capability is calculated from the oxygen mass stored in the catalyst as follows:

OSC = Integral (air mass flow * lean mixture (Lambda-1) * dt)

- The catalyst is operated in this mode until the oxygen stored in the catalyst exceeds a calibrated limit or the downstream oxygen sensor indicates that the catalyst is completely saturated with oxygen.
- The catalyst is then diagnosed by comparing its oxygen storage capability to the calibrated threshold of a borderline catalyst.

.01.02.02 Monitoring Structure
According to the operating principle described above the following main parts of the monitor can be distinguished:
- Monitoring the amount of removed oxygen after fuel cut off
- Check of monitoring conditions for active test
- Lambda request (interface to lambda controller)
- Mixture enrichment in order to remove any stored oxygen
- Measurement of oxygen storage capacity (OSC) by lean A/F ratio operation
- Processing
- Fault detection







Processing:
After the measurement of the OSC, the OSC-value is normalized to the OSC-value of the borderline catalyst, which is taken from a map, depending on exhaust gas mass flow and catalyst temperature.

The final diagnostic result is calculated by averaging several, normalized OSC-values and compared to the threshold. The measurement of OSC can be carried out consecutive or stepwise.

For a catalyst system with 3 Oxygen-Sensors this measuring procedure can be applied to different portions. The different alternatives are shown in the table below.







Table 1: Necessary conditions to check the different catalyst volume







If the secondary parameters for the different catalyst portions are met at the same time, the diagnostic functions can run simultaneously.

According to table 1 the following result combinations are described in table 2.

Table 2: Results which can be obtained after the diagnosis of the different catalyst volumes







.01.02.03 Flow Chart Catalyst Monitoring