Curiosii for ever!
: Car repair manuals for everyone.
Home
>>
Toyota
>>
2013
>>
Corolla L4-1.8L (2ZR-FE)
>>
Repair and Diagnosis
>>
Powertrain Management
>>
Ignition System
>>
Description and Operation
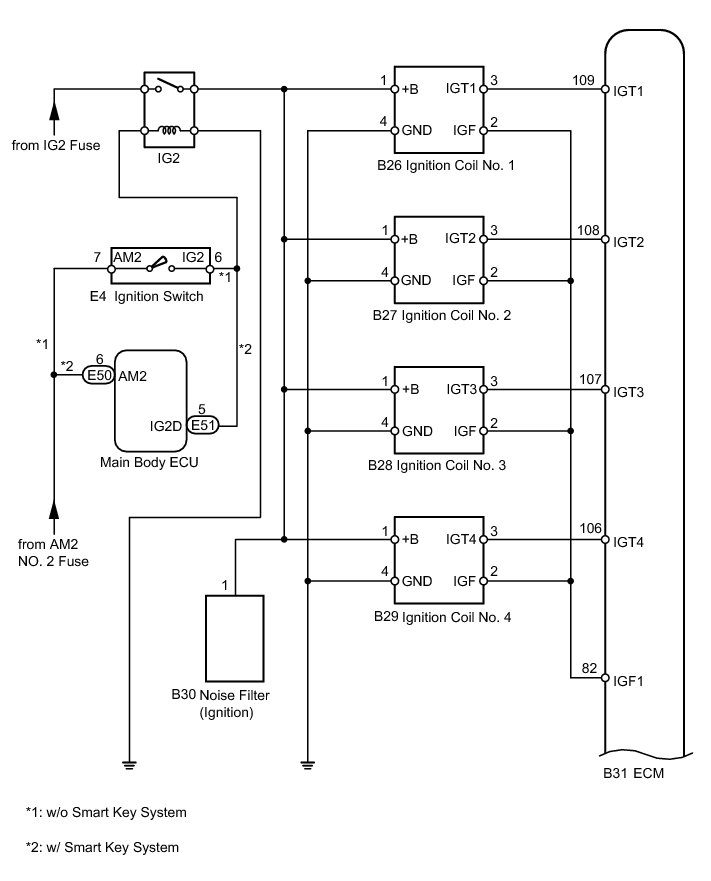
Ignition System: Description and Operation
2ZR-FE ENGINE CONTROL:
IGNITION SYSTEM
: SYSTEM DIAGRAM; 2013 MY Corolla [07/2012 -]