Curiosii for ever!: Car repair manuals for everyone.

MIL Circuit





2ZR-FE ENGINE CONTROL: SFI SYSTEM: MIL Circuit; 2013 MY Corolla [07/2012 -]
- MIL Circuit

DESCRIPTION

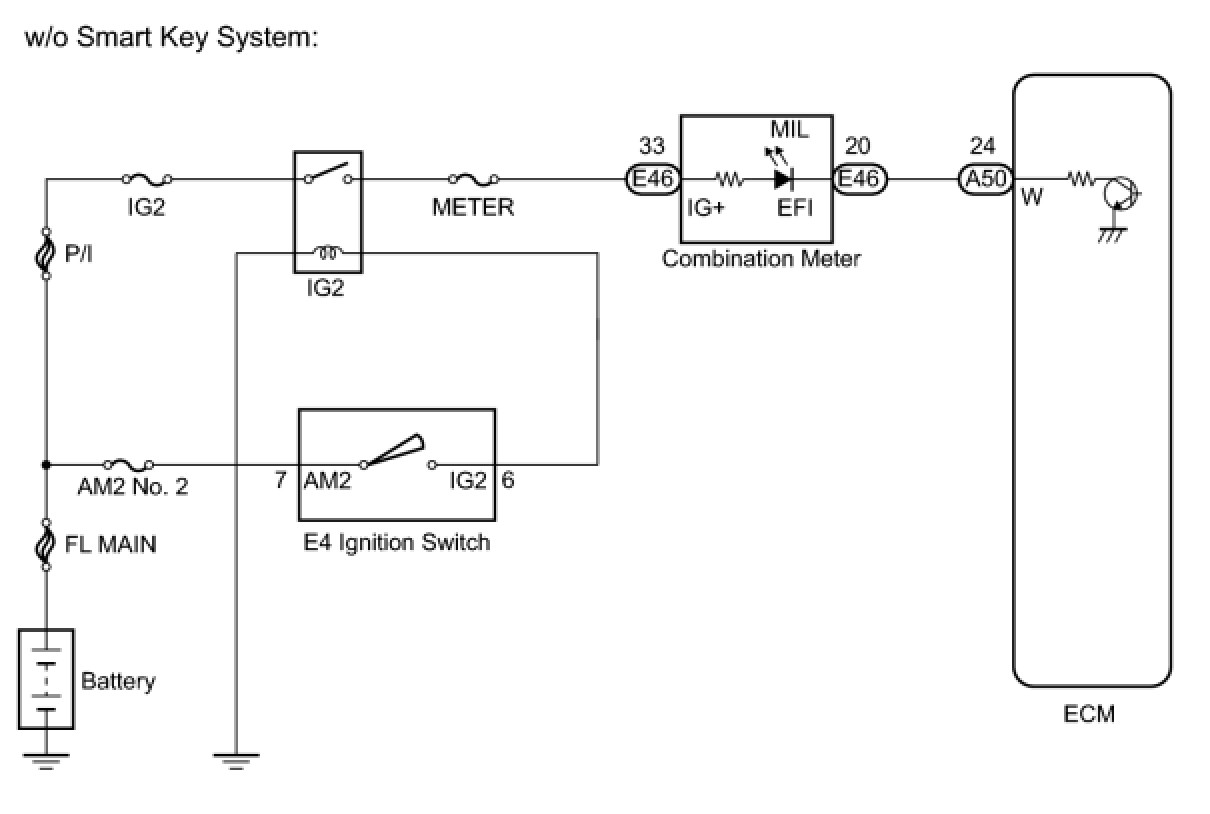
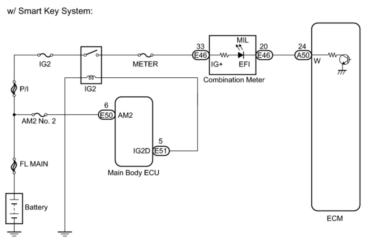
The MIL (Malfunction Indicator Lamp) is used to indicate vehicle malfunction detected by the ECM. When the ignition switch is turned to ON, power is supplied to the MIL circuit, and the ECM provides the circuit ground which illuminates the MIL.

The MIL operation can be checked visually: When the ignition switch is turned to ON, the MIL should be illuminated and should then turn off after engine is started. If the MIL remains illuminated or is not illuminated, conduct the following troubleshooting procedure using the Techstream.

WIRING DIAGRAM









INSPECTION PROCEDURE

PROCEDURE

1. CHECK THAT MIL IS ILLUMINATED

(a) Turn the ignition switch to ON.

(b) Check the illumination of the MIL.

Result:





B -- CHECK THAT ENGINE STARTS

C -- CHECK FOR INTERMITTENT PROBLEMS Check For Intermittent Problems
A -- Continue to next step.

2. CHECK WHETHER MIL TURNS OFF

(a) Connect the Techstream to the DLC3.

(b) Turn the ignition switch to ON.

(c) Turn the Techstream on.

(d) Enter the following menus: Powertrain / Engine and ECT / Trouble Codes.

(e) Check if any DTCs have been stored. Note down any DTCs.

(f) Clear DTCs Reading and Clearing Diagnostic Trouble Codes.

(g) Check if the MIL goes off.

OK:

MIL goes off.

NG -- CHECK HARNESS AND CONNECTOR (CHECK FOR SHORT IN WIRE HARNESS)

OK -- REPAIR CIRCUITS INDICATED BY OUTPUT DTCS SFI System

3. CHECK HARNESS AND CONNECTOR (CHECK FOR SHORT IN WIRE HARNESS)

(a) Disconnect the A50 ECM connector.

(b) Turn the ignition switch to ON.

(c) Check that the MIL is not illuminated.

OK:

MIL is not illuminated.

(d) Reconnect the ECM connector.

NG -- CHECK HARNESS AND CONNECTOR (COMBINATION METER - ECM)

OK -- REPLACE ECM Removal

4. CHECK HARNESS AND CONNECTOR (COMBINATION METER - ECM)

(a) Disconnect the combination meter connector.

(b) Disconnect the ECM connector.

(c) Measure the resistance according to the value(s) in the table below.

Standard Resistance (Check for Short):





(d) Reconnect the combination meter connector.

(e) Reconnect the ECM connector.

NG -- REPAIR OR REPLACE HARNESS OR CONNECTOR (COMBINATION METER - ECM)

OK -- REPLACE COMBINATION METER Removal

5. CHECK THAT ENGINE STARTS

(a) Turn the ignition switch to ON.

(b) Start the engine.

Result:





HINT
*: The Techstream cannot communicate with the ECM.

B -- GO TO VC OUTPUT CIRCUIT VC Output Circuit
A -- Continue to next step.

6. CHECK HARNESS AND CONNECTOR (COMBINATION METER - BODY GROUND)

(a) Disconnect the ECM connector.

(b) Turn the ignition switch to ON.

(c) Measure the voltage according to the value(s) in the table below.

Standard Voltage:





(d) Reconnect the ECM connector.

NG -- CHECK HARNESS AND CONNECTOR (COMBINATION METER - ECM)

OK -- REPLACE ECM Removal

7. CHECK HARNESS AND CONNECTOR (COMBINATION METER - ECM)

(a) Disconnect the combination meter connector.

(b) Disconnect the ECM connector.

(c) Measure the resistance according to the value(s) in the table below.

Standard Resistance (Check for Open):





(d) Reconnect the ECM connector.

(e) Reconnect the combination meter connector.

NG -- REPAIR OR REPLACE HARNESS OR CONNECTOR (COMBINATION METER - ECM)

OK -- REPLACE COMBINATION METER Removal