Curiosii for ever!: Car repair manuals for everyone.

Heater Control Switch Circuit





HEATING / AIR CONDITIONING: AIR CONDITIONING SYSTEM: Heater Control Switch Circuit
- Heater Control Switch Circuit

DESCRIPTION

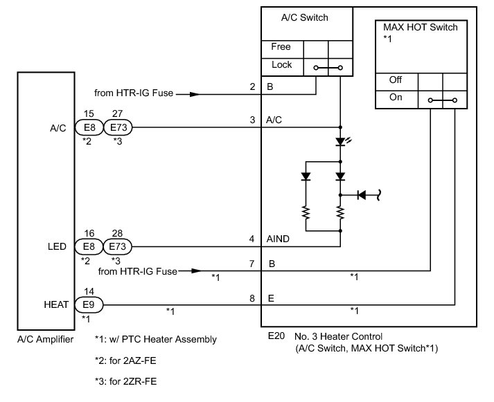
The No. 3 heater control is powered through the HTR-IG fuse. The No. 3 heater control transmits operational signals of each switch to the A/C amplifier.

WIRING DIAGRAM





INSPECTION PROCEDURE

NOTICE:
Inspect the fuses for circuits related to this system before performing the following inspection procedure.

PROCEDURE

1. INSPECT NO. 3 HEATER CONTROL

(a) Measure the resistance.

(1) Remove the No. 3 heater control.

(2) Disconnect the connector from the No. 3 heater control.





(3) Measure the resistance according to the value(s) in the table below.

Standard Resistance:





* *1: w/ PTC Heater Assembly

(b) Check that the indicator light comes on.

(1) Connect a positive (+) lead from the battery to terminal 3 and a negative (-) lead from the battery to terminal 4, and check that the indicator light comes on.

OK:

The indicator light comes on.

(c) Check that the illumination comes on.

(1) Connect a positive (+) lead from the battery to terminal 5 and a negative (-) lead from the battery to terminal 6, and check that the illumination comes on.

OK:

The illumination comes on.

Text in Illustration





NG -- REPLACE NO. 3 HEATER CONTROL Disassembly
OK -- Continue to next step.

2. CHECK HARNESS AND CONNECTOR (NO. 3 HEATER CONTROL - BATTERY)

(a) Measure the voltage according to the value(s) in the table below.





Standard Voltage:





*1: w/ PTC heater Assembly

Text in Illustration





NG -- REPAIR OR REPLACE HARNESS OR CONNECTOR
OK -- Continue to next step.

3. CHECK HARNESS AND CONNECTOR (NO. 3 HEATER CONTROL - A/C AMPLIFIER)

(a) Disconnect the connector from the A/C amplifier.

(b) Measure the resistance according to the value(s) in the table below.

Standard Resistance:





*1: w/ PTC heater Assembly

*2: for 2AZ-FE

*3: for 2ZR-FE

NG -- REPAIR OR REPLACE HARNESS OR CONNECTOR

OK -- PROCEED TO NEXT SUSPECTED AREA SHOWN IN PROBLEM SYMPTOMS TABLE Symptom Related Diagnostic Procedures