Curiosii for ever!
: Car repair manuals for everyone.
Home
>>
Toyota
>>
2012
>>
Matrix FWD L4-2.4L (2AZ-FE)
>>
Repair and Diagnosis
>>
Body and Frame
>>
Locks
>>
Keyless Entry
>>
Description and Operation
>>
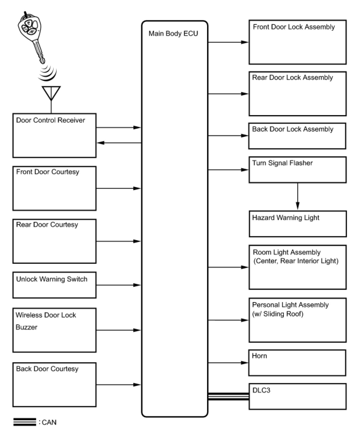
System Diagram
System Diagram
DOOR LOCK: WIRELESS DOOR LOCK CONTROL SYSTEM: SYSTEM DIAGRAM