Curiosii for ever!: Car repair manuals for everyone.

Starter Signal Circuit





2AR-FE ENGINE CONTROL: SFI SYSTEM: Starter Signal Circuit
- Starter Signal Circuit

DESCRIPTION

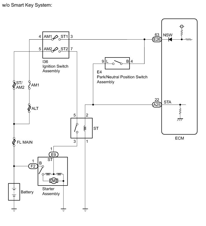
While the engine is being cranked, current flows from terminal ST1 of the ignition switch assembly*1 or terminal STAR of the certification ECU (smart key ECU assembly)*2 to the park/neutral position switch and to terminal STA of the ECM (STA signal).

* *1: w/o smart key system

* *2: w/ smart key system

WIRING DIAGRAM









INSPECTION PROCEDURE

NOTICE:
* Inspect the fuses for circuits related to this system before performing the following inspection procedure.
* After turning ignition switch off, waiting time may be required before disconnecting the cable from the negative (-) battery terminal. Therefore, make sure to read the disconnecting the cable from the negative (-) battery terminal notices before proceeding with work Service Precautions.

PROCEDURE

1. CHECK WHETHER ENGINE CAN BE CRANKED

(a) Check if the engine can be cranked.

Result





B -- READ VALUE USING TECHSTREAM (STARTER SIGNAL)
A -- Continue to next step.

2. READ VALUE USING TECHSTREAM (STARTER SIGNAL)

(a) Connect the Techstream to DLC3.

(b) Turn the ignition switch to ON.

(c) Turn the Techstream on.

(d) Enter the following menus: Powertrain / Engine and ECT / Data List / Primary / Starter Signal.

(e) Check the value displayed on the Techstream when the ignition switch is turned to the ON and START positions.

OK





NG -- INSPECT PARK/NEUTRAL POSITION SWITCH ASSEMBLY
OK -- Continue to next step.

3. INSPECT RELAY (ST RELAY)

(a) Inspect the ST relay Testing and Inspection.

NG -- REPLACE RELAY (ST RELAY)
OK -- Continue to next step.

4. INSPECT STARTER ASSEMBLY

(a) Inspect the starter assembly Testing and Inspection.

NG -- REPLACE STARTER ASSEMBLY Removal
OK -- Continue to next step.

5. CHECK HARNESS AND CONNECTOR (ST RELAY - STARTER ASSEMBLY)

(a) Remove the ST relay from the engine room relay block and junction block assembly.

(b) Disconnect the starter assembly connector.

(c) Measure the resistance according to the value(s) in the table below.

Standard Resistance:





NG -- REPAIR OR REPLACE HARNESS OR CONNECTOR
OK -- Continue to next step.

6. CHECK HARNESS AND CONNECTOR (BATTERY - STARTER ASSEMBLY)

(a) Disconnect the cable from the negative (-) battery terminal.

(b) Disconnect the cable from the positive (+) battery terminal.

(c) Disconnect the starter assembly connector.

(d) Measure the resistance according to the value(s) in the table below.

Standard Resistance:





NG -- REPAIR OR REPLACE HARNESS OR CONNECTOR
OK -- Continue to next step.

7. CHECK HARNESS AND CONNECTOR (ST RELAY - BODY GROUND)

(a) Remove the ST relay from the engine room relay block and junction block assembly.

(b) Measure the resistance according to the value(s) in the table below.

Standard Resistance:





Result





B -- CHECK HARNESS AND CONNECTOR (PARK/NEUTRAL POSITION SWITCH ASSEMBLY - ST RELAY)

C -- REPAIR OR REPLACE HARNESS OR CONNECTOR
A -- Continue to next step.

8. CHECK HARNESS AND CONNECTOR (PARK/NEUTRAL POSITION SWITCH ASSEMBLY - ST RELAY)

(a) Remove the ST relay from the engine room relay block and junction block assembly.

(b) Disconnect the park/neutral position switch assembly connector.

(c) Measure the resistance according to the value(s) in the table below.

Standard Resistance:





NG -- REPAIR OR REPLACE HARNESS OR CONNECTOR
OK -- Continue to next step.

9. INSPECT IGNITION SWITCH ASSEMBLY

(a) Inspect the ignition switch assembly Testing and Inspection.

NG -- REPLACE IGNITION SWITCH ASSEMBLY Removal
OK -- Continue to next step.

10. CHECK HARNESS AND CONNECTOR (IGNITION SWITCH ASSEMBLY - ST RELAY)

(a) Disconnect the ignition switch assembly connector.

(b) Remove the ST relay from the engine room relay block and junction block assembly.

(c) Measure the resistance according to the value(s) in the table below.

Standard Resistance:





NG -- REPAIR OR REPLACE HARNESS OR CONNECTOR

OK -- REPAIR OR REPLACE HARNESS OR CONNECTOR (BATTERY - IGNITION SWITCH ASSEMBLY)

11. CHECK HARNESS AND CONNECTOR (PARK/NEUTRAL POSITION SWITCH ASSEMBLY - ST RELAY)

(a) Remove the ST relay from the engine room relay block and junction block assembly.

(b) Disconnect the park/neutral position switch assembly connector.

(c) Measure the resistance according to the value(s) in the table below.

Standard Resistance:





NG -- REPAIR OR REPLACE HARNESS OR CONNECTOR

OK -- REPAIR OR REPLACE HARNESS OR CONNECTOR (BATTERY - ST RELAY)

12. READ VALUE USING TECHSTREAM (STARTER SIGNAL)

(a) Connect the Techstream to DLC3.

(b) Turn the ignition switch to ON.

(c) Turn the Techstream on.

(d) Enter the following menus: Powertrain / Engine and ECT / Data List / Primary / Starter Signal.

(e) Check the value displayed on the Techstream when the ignition switch is turned to the ON and START positions.

OK





NG -- REPAIR OR REPLACE HARNESS OR CONNECTOR (ST RELAY - ECM)

OK -- PROCEED TO NEXT SUSPECTED AREA SHOWN IN PROBLEM SYMPTOMS TABLE Symptom Related Diagnostic Procedures

13. INSPECT PARK/NEUTRAL POSITION SWITCH ASSEMBLY

(a) Inspect the park/neutral position switch assembly Component Tests and General Diagnostics.

Result





B -- CHECK HARNESS AND CONNECTOR (CERTIFICATION ECU - PARK/NEUTRAL POSITION SWITCH ASSEMBLY - ECM)

C -- REPLACE PARK/NEUTRAL POSITION SWITCH ASSEMBLY Removal
A -- Continue to next step.

14. INSPECT IGNITION SWITCH ASSEMBLY

(a) Inspect the ignition switch assembly Testing and Inspection.

NG -- REPLACE IGNITION SWITCH ASSEMBLY Removal
OK -- Continue to next step.

15. CHECK HARNESS AND CONNECTOR (IGNITION SWITCH ASSEMBLY - PARK/NEUTRAL POSITION SWITCH ASSEMBLY - ECM)

(a) Disconnect the park/neutral position switch assembly connector.

(b) Disconnect the ignition switch assembly connector.

(c) Disconnect the ECM connector.

(d) Measure the resistance according to the value(s) in the table below.

Standard Resistance:





NG -- REPAIR OR REPLACE HARNESS OR CONNECTOR
OK -- Continue to next step.

16. CHECK HARNESS AND CONNECTOR (PARK/NEUTRAL POSITION SWITCH ASSEMBLY - ST RELAY - ECM)

(a) Remove the ST relay from the engine room relay block and junction block assembly.

(b) Disconnect the park/neutral position switch assembly connector.

(c) Disconnect the ECM connector.

(d) Measure the resistance according to the value(s) in the table below.

Standard Resistance:





NG -- REPAIR OR REPLACE HARNESS OR CONNECTOR

OK -- REPAIR OR REPLACE HARNESS OR CONNECTOR (BATTERY - IGNITION SWITCH ASSEMBLY)

17. CHECK HARNESS AND CONNECTOR (CERTIFICATION ECU - PARK/NEUTRAL POSITION SWITCH ASSEMBLY - ECM)

(a) Disconnect the park/neutral position switch assembly connector.

(b) Disconnect the certification ECU (smart key ECU assembly) connector.

(c) Disconnect the ECM connector.

(d) Measure the resistance according to the value(s) in the table below.

Standard Resistance:





NG -- REPAIR OR REPLACE HARNESS OR CONNECTOR
OK -- Continue to next step.

18. CHECK HARNESS AND CONNECTOR (PARK/NEUTRAL POSITION SWITCH ASSEMBLY - ST RELAY - ECM - CERTIFICATION ECU)

(a) Remove the ST relay from the engine room relay block and junction block assembly.

(b) Disconnect the park/neutral position switch assembly connector.

(c) Disconnect the ECM connector.

(d) Disconnect the certification ECU (smart key ECU assembly) connector.

(e) Measure the resistance according to the value(s) in the table below.

Standard Resistance:





NG -- REPAIR OR REPLACE HARNESS OR CONNECTOR

OK -- GO TO SMART KEY SYSTEM How To Proceed With Troubleshooting