Curiosii for ever!: Car repair manuals for everyone.

ECM Power Source Circuit





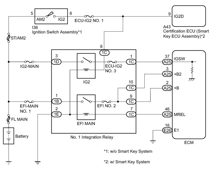
2AR-FE ENGINE CONTROL: SFI SYSTEM: ECM Power Source Circuit
- ECM Power Source Circuit

DESCRIPTION

When the ignition switch is turned to ON, battery voltage is applied to the IGSW terminal of the ECM. The output signal from the MREL terminal of the ECM causes current to flow to the coil of the No. 1 integration relay (EFI MAIN relay), closing the contacts and supplying power to terminals +B and +B2 of the ECM.

WIRING DIAGRAM





INSPECTION PROCEDURE

NOTICE:
Inspect the fuses for circuits related to this system before performing the following inspection procedure.

PROCEDURE

1. CHECK HARNESS AND CONNECTOR (NO. 1 INTEGRATION RELAY VOLTAGE)

(a) Remove the No. 1 integration relay from the engine room relay block and junction block assembly.

(b) Turn the ignition switch to ON.

(c) Measure the voltage according to the value(s) in the table below.

Standard Voltage:





Result





B -- CHECK HARNESS AND CONNECTOR (BATTERY - IGNITION SWITCH ASSEMBLY)

C -- CHECK HARNESS AND CONNECTOR (CERTIFICATION ECU - NO. 1 INTEGRATION RELAY)
A -- Continue to next step.

2. CHECK HARNESS AND CONNECTOR (BATTERY - NO. 1 INTEGRATION RELAY)

(a) Remove the No. 1 integration relay from the engine room relay block and junction block assembly.

(b) Measure the voltage according to the value(s) in the table below.

Standard Voltage:





NG -- REPAIR OR REPLACE HARNESS OR CONNECTOR
OK -- Continue to next step.

3. INSPECT NO. 1 INTEGRATION RELAY

(a) Inspect the No. 1 integration relay Inspection.

NG -- REPLACE NO. 1 INTEGRATION RELAY
OK -- Continue to next step.

4. CHECK HARNESS AND CONNECTOR (NO. 1 INTEGRATION RELAY - BODY GROUND)

(a) Remove the No. 1 integration relay from the engine room relay block and junction block assembly.

(b) Measure the resistance according to the value(s) in the table below.

Standard Resistance:





NG -- REPAIR OR REPLACE HARNESS OR CONNECTOR
OK -- Continue to next step.

5. CHECK HARNESS AND CONNECTOR (NO. 1 INTEGRATION RELAY - ECM)

(a) Remove the No. 1 integration relay from the engine room relay block and junction block assembly.

(b) Disconnect the ECM connector.

(c) Measure the resistance according to the value(s) in the table below.

Standard Resistance:





NG -- REPAIR OR REPLACE HARNESS OR CONNECTOR
OK -- Continue to next step.

6. CHECK HARNESS AND CONNECTOR (ECM - BODY GROUND)

(a) Disconnect the ECM connector.

(b) Measure the resistance according to the value(s) in the table below.

Standard Resistance:





NG -- REPAIR OR REPLACE HARNESS OR CONNECTOR

OK -- PROCEED TO NEXT SUSPECTED AREA SHOWN IN PROBLEM SYMPTOMS TABLE Symptom Related Diagnostic Procedures

7. CHECK HARNESS AND CONNECTOR (BATTERY - IGNITION SWITCH ASSEMBLY)

(a) Disconnect the ignition switch assembly connector.

(b) Measure the voltage according to the value(s) in the table below.

Standard Voltage:





NG -- REPAIR OR REPLACE HARNESS OR CONNECTOR
OK -- Continue to next step.

8. INSPECT IGNITION SWITCH ASSEMBLY

(a) Inspect the ignition switch assembly Testing and Inspection.

NG -- REPLACE IGNITION SWITCH ASSEMBLY Removal

OK -- REPAIR OR REPLACE HARNESS OR CONNECTOR (NO. 1 INTEGRATION RELAY - IGNITION SWITCH ASSEMBLY)

9. CHECK HARNESS AND CONNECTOR (CERTIFICATION ECU - NO. 1 INTEGRATION RELAY)

(a) Remove the No. 1 integration relay from the engine room relay block and junction block assembly.

(b) Disconnect the certification ECU (smart key ECU assembly) connector.

(c) Measure the resistance according to the value(s) in the table below.

Standard Resistance:





NG -- REPAIR OR REPLACE HARNESS OR CONNECTOR

OK -- GO TO SMART KEY SYSTEM How To Proceed With Troubleshooting