Curiosii for ever!: Car repair manuals for everyone.

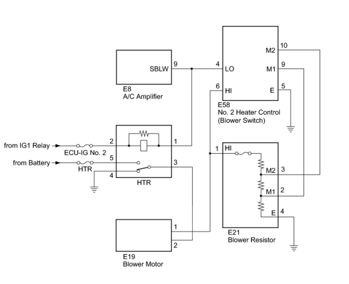
Blower Motor Circuit





HEATING / AIR CONDITIONING: AIR CONDITIONING SYSTEM (for Manual Air Conditioning System): Blower Motor Circuit
- Blower Motor Circuit

DESCRIPTION

When the No. 2 heater control (blower switch) is operated, the HTR relay will turn on and send current to operate the blower motor. Operating the No. 2 heater control (blower switch) adjusts the flow of current between the blower resistor and body ground, thus, adjusting the speed of the blower motor.

WIRING DIAGRAM





INSPECTION PROCEDURE

PROCEDURE

1. INSPECT FUSE (HTR, ECU-IG NO. 2)

(a) Remove the HTR fuse from the engine room relay block and junction block.

(b) Remove the ECU-IG No. 2 fuse from the instrument panel junction block.

(c) Measure the resistance according to the value(s) in the table below.

Standard Resistance:





NG -- REPLACE FUSE (HTR, ECU-IG NO. 2)
OK -- Continue to next step.

2. INSPECT RELAY (HTR)

(a) Remove the HTR relay from the instrument panel junction block.





(b) Measure the resistance according to the value(s) in the table below.

Standard Resistance:





NG -- REPLACE RELAY (HTR)
OK -- Continue to next step.

3. CHECK HARNESS AND CONNECTOR (A/C AMPLIFIER - BATTERY)

(a) Disconnect the connector from the A/C amplifier.





(b) Measure the voltage according to the value(s) in the table below.

Standard Voltage:





NG -- INSPECT BLOWER MOTOR

OK -- PROCEED TO NEXT CIRCUIT INSPECTION SHOWN IN PROBLEM SYMPTOMS TABLE Symptom Related Diagnostic Procedures

4. INSPECT BLOWER MOTOR

(a) Remove the blower motor.

(b) Disconnect the connector from the blower motor.





(c) Connect a positive (+) lead from the battery to terminal 2 and a negative (-) lead from the battery to terminal 1, and check that the motor operates.

OK:

The blower motor operates smoothly.

NG -- REPLACE BLOWER MOTOR Removal
OK -- Continue to next step.

5. INSPECT BLOWER RESISTOR

(a) Remove the blower resistor.

(b) Disconnect the connector from the blower resistor.





(c) Measure the resistance according to the value(s) in the table below.

Standard Resistance:





NG -- REPLACE BLOWER RESISTOR Removal
OK -- Continue to next step.

6. INSPECT NO. 2 HEATER CONTROL (BLOWER SWITCH)

(a) Remove the No. 2 heater control (blower switch).

(b) Disconnect the connector from the No. 2 heater control (blower switch).





(c) Measure the resistance according to the value(s) in the table below.

Standard Resistance:





NG -- REPLACE NO. 2 HEATER CONTROL (BLOWER SWITCH)
OK -- Continue to next step.

7. CHECK HARNESS AND CONNECTOR (A/C AMPLIFIER - BATTERY)

(a) Measure the voltage according to the value(s) in the table below.





Standard Voltage:





NG -- REPAIR OR REPLACE HARNESS OR CONNECTOR
OK -- Continue to next step.

8. CHECK HARNESS AND CONNECTOR (NO. 2 HEATER CONTROL (BLOWER SWITCH) - BATTERY)

(a) Measure the voltage according to the value(s) in the table below.





Standard Voltage:





NG -- REPAIR OR REPLACE HARNESS OR CONNECTOR
OK -- Continue to next step.

9. CHECK HARNESS AND CONNECTOR (BLOWER RESISTOR - NO. 2 HEATER CONTROL (BLOWER SWITCH))

(a) Measure the resistance according to the value(s) in the table below.





Standard Resistance:





NG -- REPAIR OR REPLACE HARNESS OR CONNECTOR
OK -- Continue to next step.

10. CHECK HARNESS AND CONNECTOR (BLOWER MOTOR - BLOWER RESISTOR, NO. 2 HEATER CONTROL)

(a) Measure the resistance according to the value(s) in the table below.





Standard Resistance:





NG -- REPAIR OR REPLACE HARNESS OR CONNECTOR
OK -- Continue to next step.

11. CHECK HARNESS AND CONNECTOR (BLOWER MOTOR - BATTERY, BODY GROUND)

(a) Reconnect the connector to the A/C amplifier.

(b) Reconnect the connector to the blower resistor.

(c) Reconnect the connector to the No. 2 heater control (blower switch).

(d) Measure the voltage according to the value(s) in the table below.





Standard Voltage:





(e) Measure the resistance according to the value(s) in the table below.

Standard Resistance:





NG -- REPAIR OR REPLACE HARNESS OR CONNECTOR

OK -- REPLACE AIR CONDITIONING AMPLIFIER Removal