Curiosii for ever!: Car repair manuals for everyone.

Cranking Holding Function Circuit





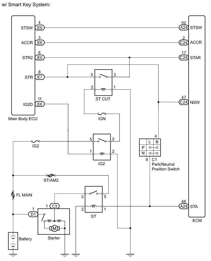
2AR-FE ENGINE CONTROL SYSTEM: SFI SYSTEM: Cranking Holding Function Circuit
- Cranking Holding Function Circuit

DESCRIPTION

The cranking holding control system provides current to the starter when the ECM detects the engine switch start signal (STSW). When the ECM judges that the engine has started , the system cuts current to the starter. When the ECM receives the STSW signal, the ACC (Accessory) relay is turned off to prevent flickering of the combination meter, clock and audio system. Also, the STAR output signal travels through the ST cut relay and the park/neutral position switch assembly to the ST relay, causing the starter to activate.

When the engine is cranking, the starter operation signal is received by the STA terminal of the ECM.





WIRING DIAGRAM





INSPECTION PROCEDURE

NOTICE:
Inspect the fuses for circuits related to this system before performing the following inspection procedure.

PROCEDURE

1. READ VALUE USING TECHSTREAM (STARTER SIGNAL)

(a) Connect the Techstream to the DLC3.

(b) Turn the ignition switch to ON and turn the Techstream on.

(c) Enter the following menus: Powertrain / Engine / Data List / All Data / Starter Signal.

(d) Read the value.

OK:





NG -- INSPECT RELAY (ST CUT RELAY)
OK -- Continue to next step.

2. INSPECT RELAY (ST RELAY)

(a) Remove the ST relay from the engine room relay block.





(b) Measure the resistance according to the value(s) in the table below.

Standard Resistance:





(c) Reinstall the ST relay.

NG -- REPLACE RELAY (ST RELAY)
OK -- Continue to next step.

3. CHECK HARNESS AND CONNECTOR (PARK/NEUTRAL POSITION SWITCH ASSEMBLY - ST RELAY)

(a) Disconnect the park/neutral position switch assembly connector.





(b) Remove the ST relay from the engine room relay block.

(c) Measure the resistance according to the value(s) in the table below.

Standard Resistance (Check for Open):





Standard Resistance (Check for Short):





(d) Reconnect the park/neutral position switch assembly connector.

(e) Reinstall the ST relay.

NG -- REPAIR OR REPLACE HARNESS OR CONNECTOR
OK -- Continue to next step.

4. CHECK HARNESS AND CONNECTOR (ST RELAY - BODY GROUND)

(a) Remove the ST relay from the engine room relay block.





(b) Measure the resistance according to the value(s) in the table below.

Standard Resistance:





(c) Reinstall the ST relay.

NG -- REPAIR OR REPLACE HARNESS OR CONNECTOR
OK -- Continue to next step.

5. CHECK HARNESS AND CONNECTOR (ST RELAY VOLTAGE)

(a) Remove the ST relay from the engine room relay block.





(b) Measure the voltage according to the value(s) in the table below.

Standard Voltage:





(c) Reinstall the ST relay.

NG -- REPAIR OR REPLACE HARNESS OR CONNECTOR (ST RELAY - BATTERY)
OK -- Continue to next step.

6. INSPECT STARTER ASSEMBLY

(a) Inspect the starter assembly Testing and Inspection.

NG -- REPLACE STARTER ASSEMBLY Removal
OK -- Continue to next step.

7. CHECK HARNESS AND CONNECTOR (ST RELAY - STARTER ASSEMBLY)

(a) Remove the ST relay from the engine room relay block.





(b) Disconnect the starter assembly connector.

(c) Measure the resistance according to the value(s) in the table below.

Standard Resistance (Check for Open):





Standard Resistance (Check for Short):





(d) Reinstall the ST relay.

(e) Reconnect the starter assembly connector.

NG -- REPAIR OR REPLACE HARNESS OR CONNECTOR

OK -- REPAIR OR REPLACE HARNESS OR CONNECTOR (STARTER ASSEMBLY - BATTERY)

8. INSPECT RELAY (ST CUT RELAY)

(a) Remove the ST CUT relay from the engine room relay block.





(b) Measure the resistance according to the value(s) in the table below.

Standard Resistance:





(c) Reinstall the ST CUT relay.

NG -- REPLACE RELAY (ST CUT RELAY)
OK -- Continue to next step.

9. INSPECT PARK/NEUTRAL POSITION SWITCH ASSEMBLY

(a) Inspect the park/neutral position switch assembly Inspection.

NG -- REPLACE PARK/NEUTRAL POSITION SWITCH ASSEMBLY Removal
OK -- Continue to next step.

10. CHECK HARNESS AND CONNECTOR (STSW VOLTAGE)

(a) Disconnect the ECM connector.





(b) Measure the voltage according to the value(s) in the table below.

Standard Voltage:





NG -- CHECK SMART KEY SYSTEM How To Proceed With Troubleshooting

OK -- Continue to next step.

11. CHECK HARNESS AND CONNECTOR (PARK/NEUTRAL POSITION SWITCH ASSEMBLY - ECM)

(a) Disconnect the park/neutral position switch assembly connector.





(b) Disconnect the ECM connector.

(c) Measure the resistance according to the value(s) in the table below.

Standard Resistance (Check for Open):





Standard Resistance (Check for Short):





(d) Reconnect the ECM connector.

(e) Reconnect the park/neutral position switch assembly connector.

NG -- REPAIR OR REPLACE HARNESS OR CONNECTOR
OK -- Continue to next step.

12. CHECK HARNESS AND CONNECTOR (MAIN BODY ECU - ST CUT RELAY)

(a) Remove the ST CUT relay from the engine room relay block.





(b) Disconnect the main body ECU connector.

(c) Measure the resistance according to the value(s) in the table below.

Standard Resistance (Check for Open):





Standard Resistance (Check for Short):





(d) Reconnect the main body ECU connector.

(e) Reinstall the ST CUT relay.

NG -- REPAIR OR REPLACE HARNESS OR CONNECTOR
OK -- Continue to next step.

13. CHECK HARNESS AND CONNECTOR (ST CUT RELAY - PARK/NEUTRAL POSITION SWITCH ASSEMBLY)

(a) Remove the ST CUT relay from the engine room relay block.





(b) Disconnect the park/neutral position switch assembly connector.

(c) Measure the resistance according to the value(s) in the table below.

Standard Resistance (Check for Open):





Standard Resistance (Check for Short):





(d) Reconnect the park/neutral position switch assembly connector.

(e) Reinstall the ST CUT relay.

NG -- REPAIR OR REPLACE HARNESS OR CONNECTOR
OK -- Continue to next step.

14. CHECK HARNESS AND CONNECTOR (ST CUT RELAY - ECM)

(a) Remove the ST CUT relay from the engine room relay block.





(b) Disconnect the ECM connector.

(c) Measure the resistance according to the value(s) in the table below.

Standard Resistance (Check for Open):





Standard Resistance (Check for Short):





(d) Reconnect the ECM connector.

(e) Reinstall the ST CUT relay.

NG -- REPAIR OR REPLACE HARNESS OR CONNECTOR
OK -- Continue to next step.

15. CHECK HARNESS AND CONNECTOR (ST CUT RELAY POWER SOURCE)

(a) Remove the ST CUT relay from the engine room relay block.





(b) Turn the ignition switch to ON.

(c) Measure the voltage according to the value(s) in the table below.

Standard Voltage:





(d) Reinstall the ST CUT relay.

NG -- CHECK ECM POWER SOURCE CIRCUIT ECM Power Source Circuit
OK -- Continue to next step.

16. CHECK HARNESS AND CONNECTOR (ST CUT RELAY - BODY GROUND)

(a) Remove the ST CUT relay from the engine room relay block.





(b) Measure the resistance according to the value(s) in the table below.

Standard Resistance:





(c) Reinstall the ST CUT relay.

NG -- REPAIR OR REPLACE HARNESS OR CONNECTOR

OK -- REPLACE ECM Removal