Curiosii for ever!: Car repair manuals for everyone.

ECU Power Source Circuit





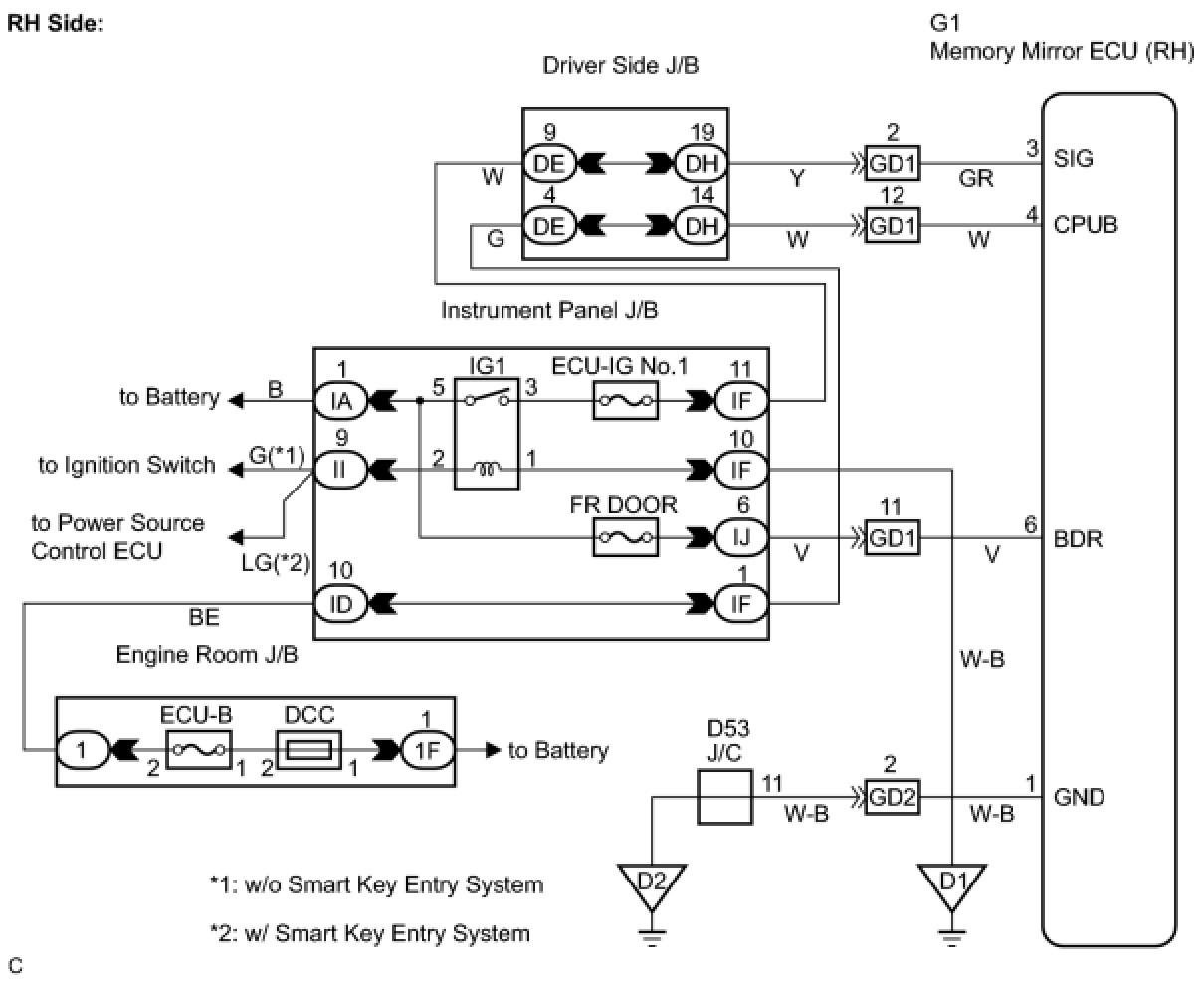
MIRROR: POWER MIRROR CONTROL SYSTEM (w/ Memory): ECU Power Source Circuit
- ECU Power Source Circuit

DESCRIPTION

This is the power source circuit for the memory mirror ECU.

WIRING DIAGRAM









INSPECTION PROCEDURE

PROCEDURE

1. CHECK MEMORY MIRROR ECU (POWER SOURCE)

(a) LH:





(1) Disconnect the H1connector.

(2) Measure the resistance according to the value(s) in the table below.

Resistance:





(3) Measure the voltage according to the value(s) in the table below.

Voltage:





(b) RH:





(1) Disconnect the G1 connector.

(2) Measure the resistance according to the value(s) in the table below.

Resistance:





(3) Measure the voltage according to the value(s) in the table below.

Voltage:





NG -- REPAIR OR REPLACE HARNESS OR CONNECTOR

OK -- PROCEED TO NEXT CIRCUIT INSPECTION SHOWN IN PROBLEM SYMPTOMS TABLE