Curiosii for ever!: Car repair manuals for everyone.

Fuel Pump Control Circuit








1AR-FE ENGINE CONTROL: SFI SYSTEM: Fuel Pump Control Circuit

Fuel Pump Control Circuit

DESCRIPTION

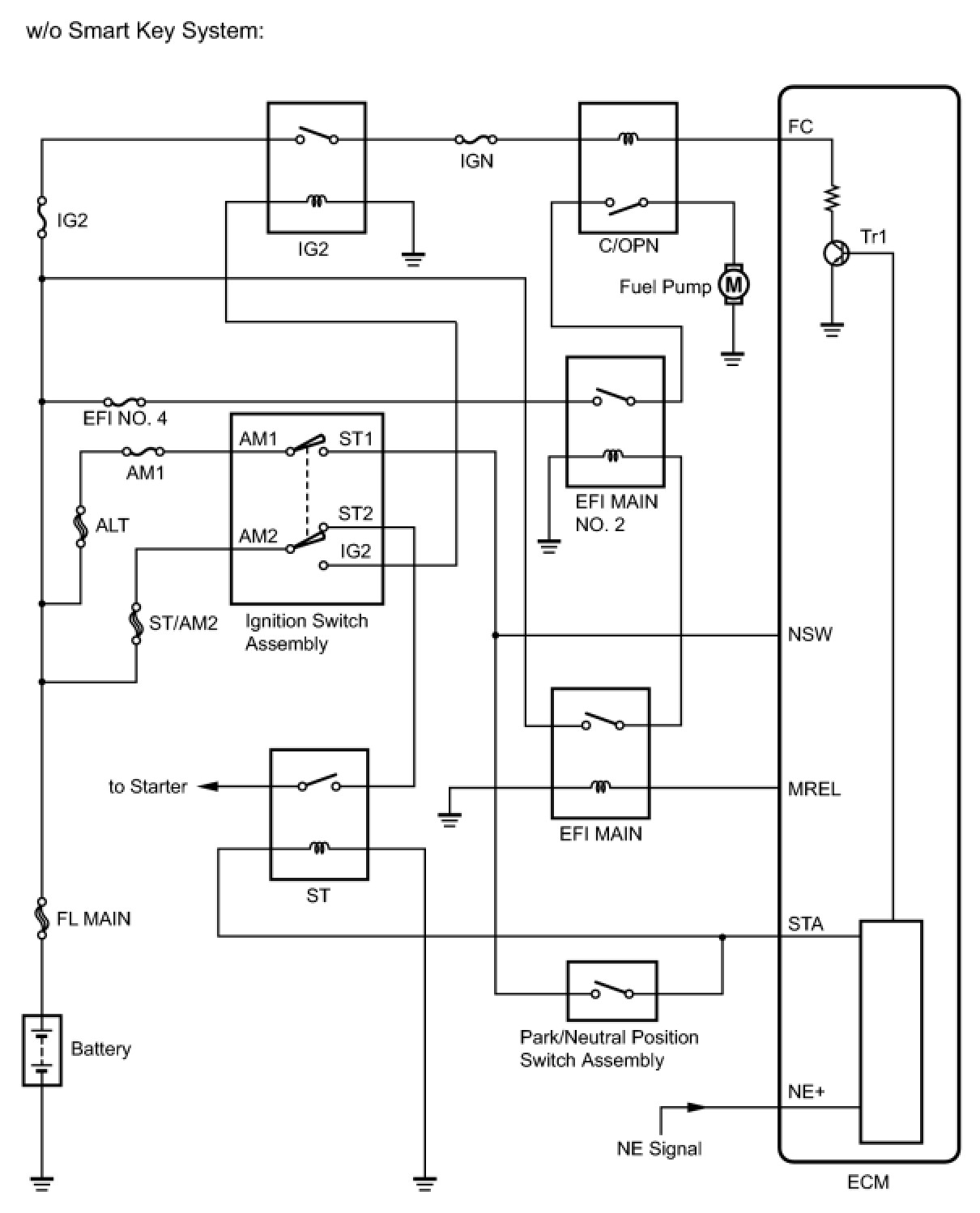
1. w/o Smart Key System
When the engine is cranked, the starter relay drive signal output from the ignition switch is input into the STA terminal of the ECM, and the NE signal generated by the crankshaft position sensor is also input into the NE+ terminal. When the ECM interprets that the engine is cranked, it turns transistor Tr1 in the ECM internal circuit on. The current flows to the C/OPN (Circuit Opening) relay when Tr1 is turned on. Then, the fuel pump operates.
While the NE signal is input into the ECM when the engine is running, the ECM turns Tr1 on continuously.
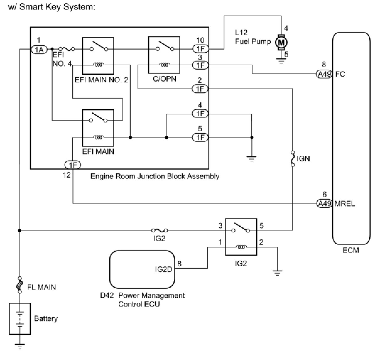
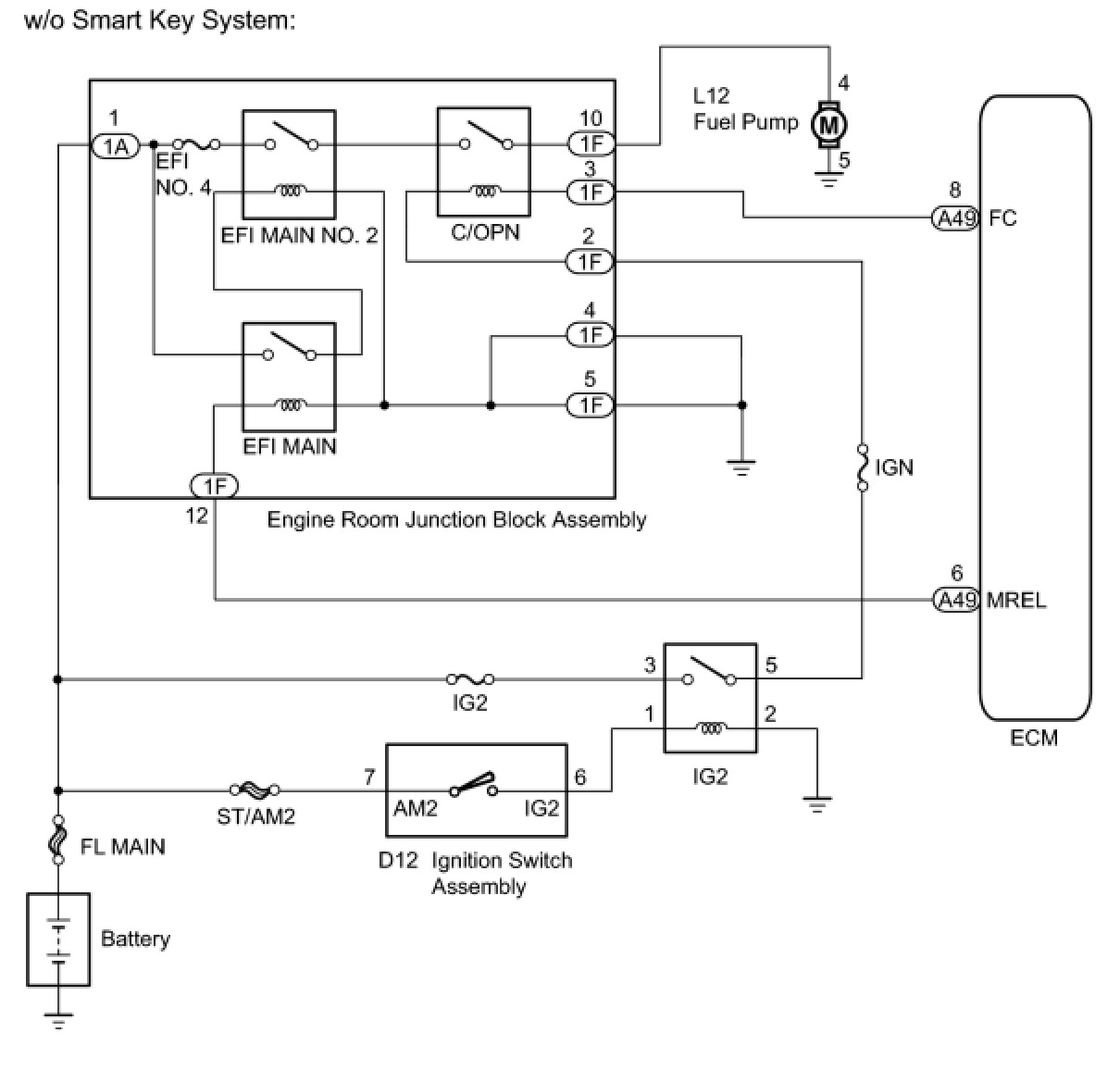
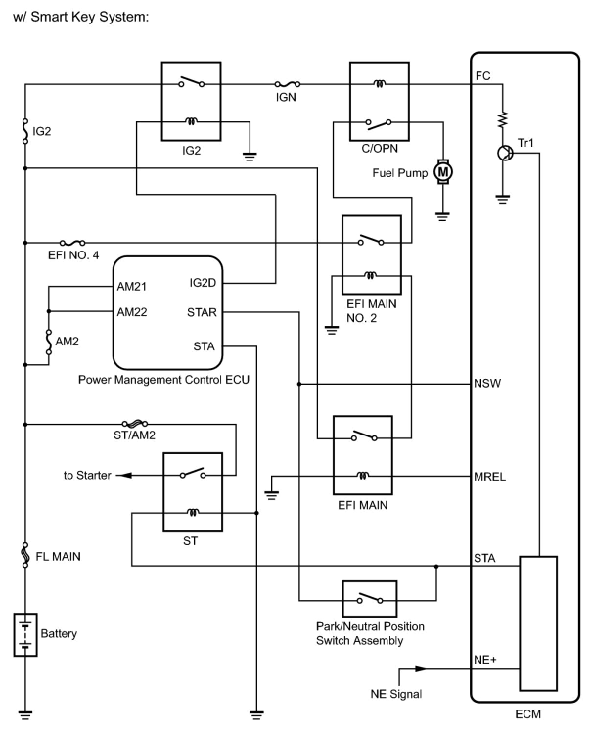
2. w/ Smart Key System
When the engine is cranked, the starter relay drive signal output from the STAR terminal of the power management control ECU is input into the STA terminal of the ECM, and the NE signal generated by the crankshaft position sensor is also input into the NE+ terminal. When the ECM interprets that the engine is cranked, it turns transistor Tr1 in the ECM internal circuit on. The current flows to the C/OPN (Circuit Opening) relay when Tr1 is turned on. Then, the fuel pump operates.
While the NE signal is input into the ECM when the engine is running, the ECM turns Tr1 on continuously.









WIRING DIAGRAM









INSPECTION PROCEDURE
NOTICE: Inspect the fuses for circuits related to this system before performing the following inspection procedure.

PROCEDURE

1. PERFORM ACTIVE TEST USING TECHSTREAM (ACTIVE THE FUEL PUMP SPEED CONTROL)
(a) Connect the Techstream to the DLC3.
(b) Turn the ignition switch to ON and turn the Techstream on.
(c) Enter the following menus: Powertrain / Engine / Active Test / Control the Fuel Pump / Speed.
(d) Check whether the fuel pump operating sound occurs when performing the Active Test on the Techstream.
OK:
Fuel pump operating sound occurs.

NG -- INSPECT ENGINE ROOM JUNCTION BLOCK ASSEMBLY (C/OPN RELAY)
OK -- PROCEED TO NEXT SUSPECTED AREA SHOWN IN PROBLEM SYMPTOMS TABLE
2. INSPECT ENGINE ROOM JUNCTION BLOCK ASSEMBLY (C/OPN RELAY)
(a) Inspect the C/OPN relay Integration Relay.

NG -- REPLACE ENGINE ROOM JUNCTION BLOCK ASSEMBLY
OK -- Continue to next step.

3. CHECK HARNESS AND CONNECTOR (C/OPN RELAY - ECM)
(a) Disconnect the ECM connector.




(b) Remove the engine room junction block assembly from the engine room relay block.
(c) Disconnect the engine room junction block assembly connector.
(d) Measure the resistance according to the value(s) in the table below.
Standard Resistance (Check for Open):





Standard Resistance (Check for Short):





Text in Illustration





(e) Reconnect the ECM connector.
(f) Reconnect the engine room junction block assembly connector.
(g) Reinstall the engine room junction block assembly.

NG -- REPAIR OR REPLACE HARNESS OR CONNECTOR (C/OPN RELAY - ECM)
OK -- Continue to next step.

4. INSPECT ENGINE ROOM RELAY BLOCK (IG2 RELAY - C/OPN RELAY)
(a) Remove the IG2 relay from the engine room relay block.




(b) Remove the engine room junction block assembly from the engine room relay block.
(c) Disconnect the engine room junction block assembly connector.
(d) Measure the resistance according to the value(s) in the table below.
Standard Resistance (Check for Open):





Standard Resistance (Check for Short):





Text in Illustration





(e) Reinstall the IG2 relay.
(f) Reconnect the engine room junction block assembly connector.
(g) Reinstall the engine room junction block assembly.

NG -- REPAIR OR REPLACE HARNESS OR CONNECTOR (IG2 RELAY - C/OPN RELAY)
OK -- Continue to next step.

5. CHECK HARNESS AND CONNECTOR (C/OPN RELAY - FUEL PUMP)
(a) Remove the engine room junction block assembly from the engine room relay block.




(b) Disconnect the engine room junction block assembly connector.
(c) Disconnect the fuel pump connector.
(d) Measure the resistance according to the value(s) in the table below.
Standard Resistance (Check for Open):





Standard Resistance (Check for Short):





Text in Illustration





(e) Reconnect the engine room junction block assembly connector.
(f) Reinstall the engine room junction block assembly.
(g) Reconnect the fuel pump connector.

NG -- REPAIR OR REPLACE HARNESS OR CONNECTOR (C/OPN RELAY - FUEL PUMP)
OK -- Continue to next step.

6. CHECK HARNESS AND CONNECTOR (FUEL PUMP - BODY GROUND)




(a) Disconnect the fuel pump connector.
(b) Measure the resistance according to the value(s) in the table below.
Standard Resistance:





Text in Illustration





(c) Reconnect the fuel pump connector.

NG -- REPAIR OR REPLACE HARNESS OR CONNECTOR (FUEL PUMP - BODY GROUND)
OK -- Continue to next step.

7. INSPECT FUEL PUMP
(a) Inspect the fuel pump Fuel Pump.

NG -- REPLACE FUEL SUCTION WITH PUMP AND GAGE TUBE ASSEMBLY
OK -- REPLACE ECM