Curiosii for ever!: Car repair manuals for everyone.

Fuel Pump Control Circuit








2GR-FE ENGINE CONTROL: SFI SYSTEM: Fuel Pump Control Circuit

Fuel Pump Control Circuit

DESCRIPTION

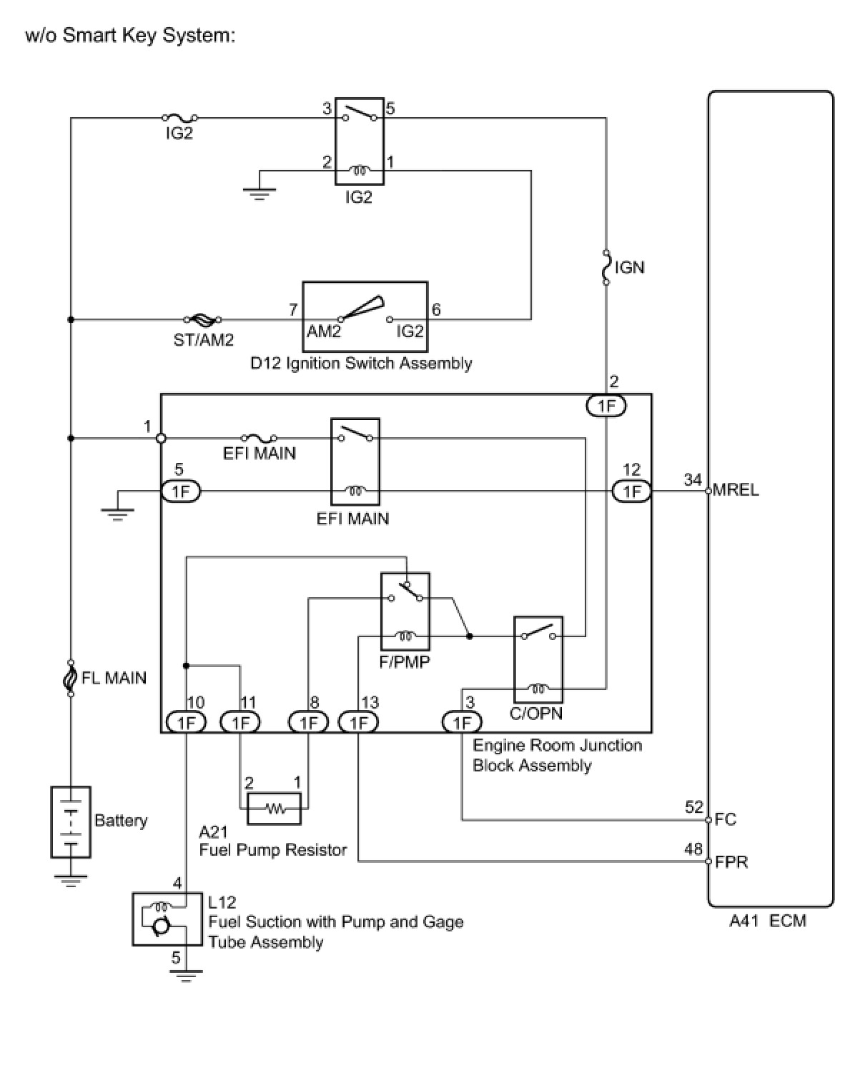
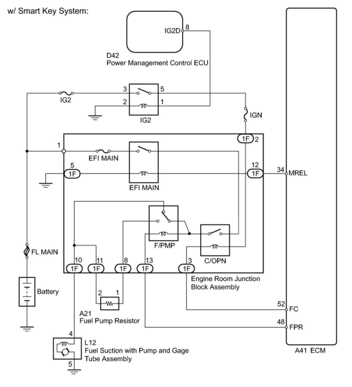
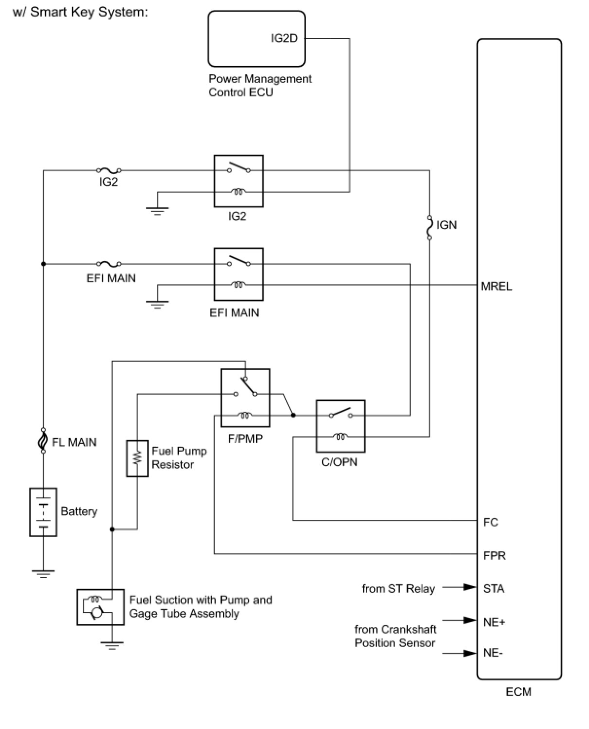
- This DTC is designed to detect a malfunction in the F/PMP relay circuit. When the system is normal, the battery voltage is applied to the ECM's FPR terminal of the ECM while the F/PMP relay is turned off. If battery voltage is not applied to the ECM's FPR terminal while the F/PMP relay is off, the ECM interprets this as a malfunction. The ECM then illuminates the MIL and sets a DTC.
- The F/PMP relay switches the fuel pump speed according to the engine conditions. The fuel pump operates when the ECM receives the STA signal and NE signal. The F/PMP relay is turned on while the engine is idling or operating at low load. This causes current to flow through the fuel pump resistor to the fuel suction with pump and gage tube assembly. The fuel suction with pump and gage tube assembly then operates at low speed. The F/PMP relay is turned off while the engine is cranking or operating at high load. The fuel suction with pump and gage tube assembly then operates at normal speed.













WIRING DIAGRAM









INSPECTION PROCEDURE
NOTICE: Inspect the fuses for circuits related to this system before performing the following inspection procedure.

PROCEDURE

1. PERFORM ACTIVE TEST USING TECHSTREAM (ACTIVATE THE FUEL PUMP SPEED CONTROL)
(a) Connect the Techstream to the DLC3.
(b) Turn the ignition switch to ON.
(c) Turn the Techstream on.
(d) Enter the following menus: Powertrain / Engine / Active Test /Activate the Fuel Pump Speed Control.
(e) Check the operation of the relay while operating it using the Techstream.
OK:
Operating noise can be heard from the relay.

NG -- CHECK HARNESS AND CONNECTOR (ENGINE ROOM JUNCTION BLOCK ASSEMBLY VOLTAGE)
OK -- Continue to next step.

2. INSPECT ENGINE ROOM JUNCTION BLOCK ASSEMBLY (F/PMP RELAY)




(a) Remove the engine room junction block assembly from the engine room relay block.
(b) Disconnect the engine room junction block assembly connector.
(c) Measure the resistance according to the value(s) in the table below.
Standard Resistance:





Text in Illustration





(d) Reconnect the engine room junction block assembly connector.
(e) Reinstall the engine room junction block assembly.

NG -- REPLACE ENGINE ROOM JUNCTION BLOCK ASSEMBLY
OK -- Continue to next step.

3. INSPECT FUEL PUMP RESISTOR




(a) Disconnect the fuel pump resistor.
(b) Measure the resistance according to the value(s) in the table below.
Standard Resistance:





Text in Illustration





(c) Reconnect the fuel pump resistor.

NG -- REPLACE FUEL PUMP RESISTOR
OK -- Continue to next step.

4. CHECK HARNESS AND CONNECTOR (ENGINE ROOM JUNCTION BLOCK ASSEMBLY - FUEL PUMP RESISTOR)
(a) Remove the engine room junction block assembly from the engine room relay block.




(b) Disconnect the engine room junction block assembly
(c) Disconnect the fuel pump resistor connector.
(d) Measure the resistance according to the value(s) in the table below.
Standard Resistance (Check for Open):





Standard Resistance (Check for Short):





Text in Illustration





(e) Reconnect the fuel pump resistor connector.
(f) Reconnect the engine room junction block assembly connector.
(g) Reinstall the engine room junction assembly block.

NG -- REPAIR OR REPLACE HARNESS OR CONNECTOR (ENGINE ROOM JUNCTION BLOCK ASSEMBLY - FUEL PUMP RESISTOR)
OK -- Continue to next step.

5. INSPECT FUEL SUCTION WITH PUMP AND GAGE TUBE ASSEMBLY
(a) Inspect the fuel suction with pump and gage tube assembly Fuel Pump.

NG -- REPLACE FUEL SUCTION WITH PUMP AND GAGE TUBE ASSEMBLY
OK -- Continue to next step.

6. CHECK HARNESS AND CONNECTOR (FUEL PUMP ASSEMBLY - ENGINE ROOM JUNCTION BLOCK ASSEMBLY)
(a) Remove the engine room junction block assembly from the engine room relay block.




(b) Disconnect the engine room junction block assembly connector.
(c) Disconnect the fuel suction with pump and gage tube assembly connector.
(d) Measure the resistance according to the value(s) in the table below.
Standard Resistance (Check for Open):





Standard Resistance (Check for Short):





Text in Illustration





(e) Reconnect the engine room junction block assembly connector.
(f) Reinstall the engine room junction block assembly.
(g) Reconnect the fuel suction with pump and gage tube assembly connector.

NG -- REPAIR OR REPLACE HARNESS OR CONNECTOR (FUEL PUMP ASSEMBLY - ENGINE ROOM JUNCTION BLOCK ASSEMBLY)
OK -- Continue to next step.

7. CHECK HARNESS AND CONNECTOR (FUEL SUCTION WITH PUMP AND GAGE TUBE ASSEMBLY - BODY GROUND)




(a) Disconnect the fuel suction with pump and gage tube assembly connector.
(b) Measure the resistance according to the value(s) in the table below.
Standard Resistance:





Text in Illustration





(c) Reconnect the fuel suction with pump and gage tube assembly connector.

NG -- REPAIR OR REPLACE HARNESS OR CONNECTOR (FUEL SUCTION WITH PUMP AND GAGE TUBE ASSEMBLY - BODY GROUND)
OK -- Continue to next step.

8. CHECK HARNESS AND CONNECTOR (ENGINE ROOM JUNCTION BLOCK ASSEMBLY - ECM)
(a) Remove the engine room junction block assembly from the engine room relay block.




(b) Disconnect the engine room junction block assembly connector.
(c) Disconnect the ECM connector.
(d) Measure the resistance according to the value(s) in the table below.
Standard Resistance (Check for Open):





Standard Resistance (Check for Short):





Text in Illustration





(e) Reconnect the ECM connector.
(f) Reconnect the engine room junction block assembly connector.
(g) Reinstall the engine room junction block assembly.

NG -- REPAIR OR REPLACE HARNESS OR CONNECTOR (ENGINE ROOM JUNCTION BLOCK ASSEMBLY - ECM)
OK -- Continue to next step.

9. CHECK FUEL LINE
(a) Check the fuel lines for leaks or blockage.
OK:
No leaks or blockage.

NG -- REPAIR OR REPLACE FUEL LINE
OK -- PROCEED TO NEXT SUSPECTED AREA SHOWN IN PROBLEM SYMPTOMS TABLE
10. CHECK HARNESS AND CONNECTOR (ENGINE ROOM JUNCTION BLOCK ASSEMBLY VOLTAGE)
(a) Remove the engine room junction block assembly from the engine room relay block.




(b) Disconnect the engine room junction block assembly connector.
(c) Turn the ignition switch to ON.
(d) Measure the voltage according to the value(s) in the table below.
Standard Voltage:





Text in Illustration





(e) Reconnect the engine room junction block assembly connector.
(f) Reinstall the engine room junction block assembly.

NG -- REPAIR OR REPLACE HARNESS OR CONNECTOR (IGN FUSE - ENGINE ROOM JUNCTION BLOCK ASSEMBLY)
OK -- Continue to next step.

11. CHECK HARNESS AND CONNECTOR (ENGINE ROOM JUNCTION BLOCK ASSEMBLY - ECM)
(a) Remove the engine room junction block assembly from the engine room relay block.




(b) Disconnect the engine room junction block assembly connector.
(c) Disconnect the ECM connector.
(d) Measure the resistance according to the value(s) in the table below.
Standard Resistance (Check for Open):





Standard Resistance (Check for Short):





Text in Illustration





(e) Reconnect the ECM connector.
(f) Reconnect the engine room junction block assembly connector.
(g) Reinstall the engine room junction block assembly.

NG -- REPAIR OR REPLACE HARNESS OR CONNECTOR (ENGINE ROOM JUNCTION BLOCK ASSEMBLY - ECM)
OK -- Continue to next step.

12. INSPECT ENGINE ROOM JUNCTION BLOCK ASSEMBLY (C/OPN RELAY)




(a) Remove the engine room junction block assembly from the engine room relay block.
(b) Disconnect the engine room junction block assembly connector.
(c) Measure the resistance according to the value(s) in the table below.
Standard Resistance:





Text in Illustration





(d) Reconnect the engine room junction block assembly connector.
(e) Reinstall the engine room junction block assembly.

NG -- REPLACE ENGINE ROOM JUNCTION BLOCK ASSEMBLY
OK -- REPLACE ECM