Curiosii for ever!: Car repair manuals for everyone.

Power Source Mode does not Change to ON (ACC)








THEFT DETERRENT / KEYLESS ENTRY: SMART KEY SYSTEM (for Start Function): Power Source Mode does not Change to ON (ACC)

Power Source Mode does not Change to ON (ACC)

DESCRIPTION

When the engine switch is pushed with the electrical key in the cabin, the power management control ECU receives signals to change the power source mode.
HINT: To allow use of the Techstream to inspect the push-button start function when the power source mode is off, repeat opening and closing any of the doors. Opening and closing a door establishes communication between the Techstream and the power management control ECU. (Opening and closing a door can also be simulated by operating a door courtesy light switch.)

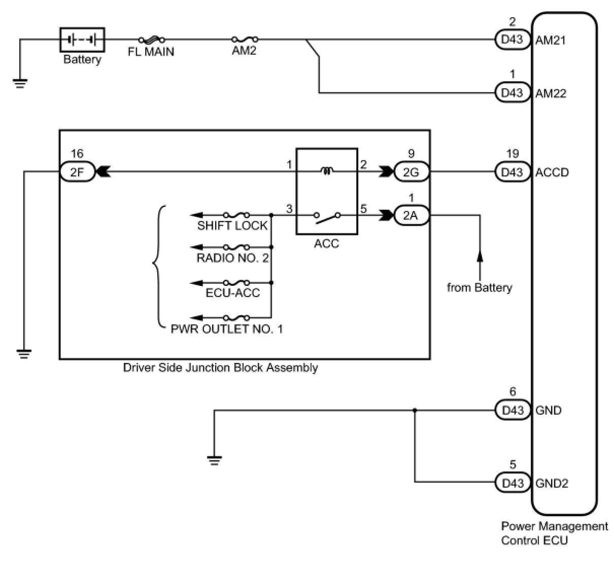
WIRING DIAGRAM





INSPECTION PROCEDURE

PROCEDURE

1. CHECK HARNESS AND CONNECTOR (BATTERY - POWER MANAGEMENT CONTROL ECU) B2271

NG -- REPAIR OR REPLACE HARNESS OR CONNECTOR (BATTERY - POWER MANAGEMENT CONTROL ECU)
OK -- Continue to next step.

2. CHECK HARNESS AND CONNECTOR B2271

NG -- REPAIR OR REPLACE HARNESS OR CONNECTOR
OK -- Continue to next step.

3. INSPECT ACC RELAY B2274

NG -- REPLACE ACC RELAY
OK -- Continue to next step.

4. CHECK HARNESS AND CONNECTOR B2274

NG -- REPAIR OR REPLACE HARNESS OR CONNECTOR
OK -- Continue to next step.

5. CHECK HARNESS AND CONNECTOR B2271

NG -- REPAIR OR REPLACE HARNESS OR CONNECTOR
OK -- Continue to next step.

6. CHECK POWER MANAGEMENT CONTROL ECU




(a) Reconnect the all connectors.
(b) Measure the voltage according to the value(s) in the table below.
Standard Voltage:





Text in Illustration





NG -- REPLACE POWER MANAGEMENT CONTROL ECU
OK -- REPLACE MAIN BODY ECU (DRIVER SIDE JUNCTION BLOCK ASSEMBLY)