Curiosii for ever!: Car repair manuals for everyone.

Engine Compartment

Engine Compartment:



Instrument Panel (TMC Made):



Instrument Panel (Except TMC Made):



Engine Room R/B, J/B - Engine Compartment Left:



Engine Room R/B, J/B - Engine Compartment Left:



Engine Room R/B, J/B - Engine Compartment Left:



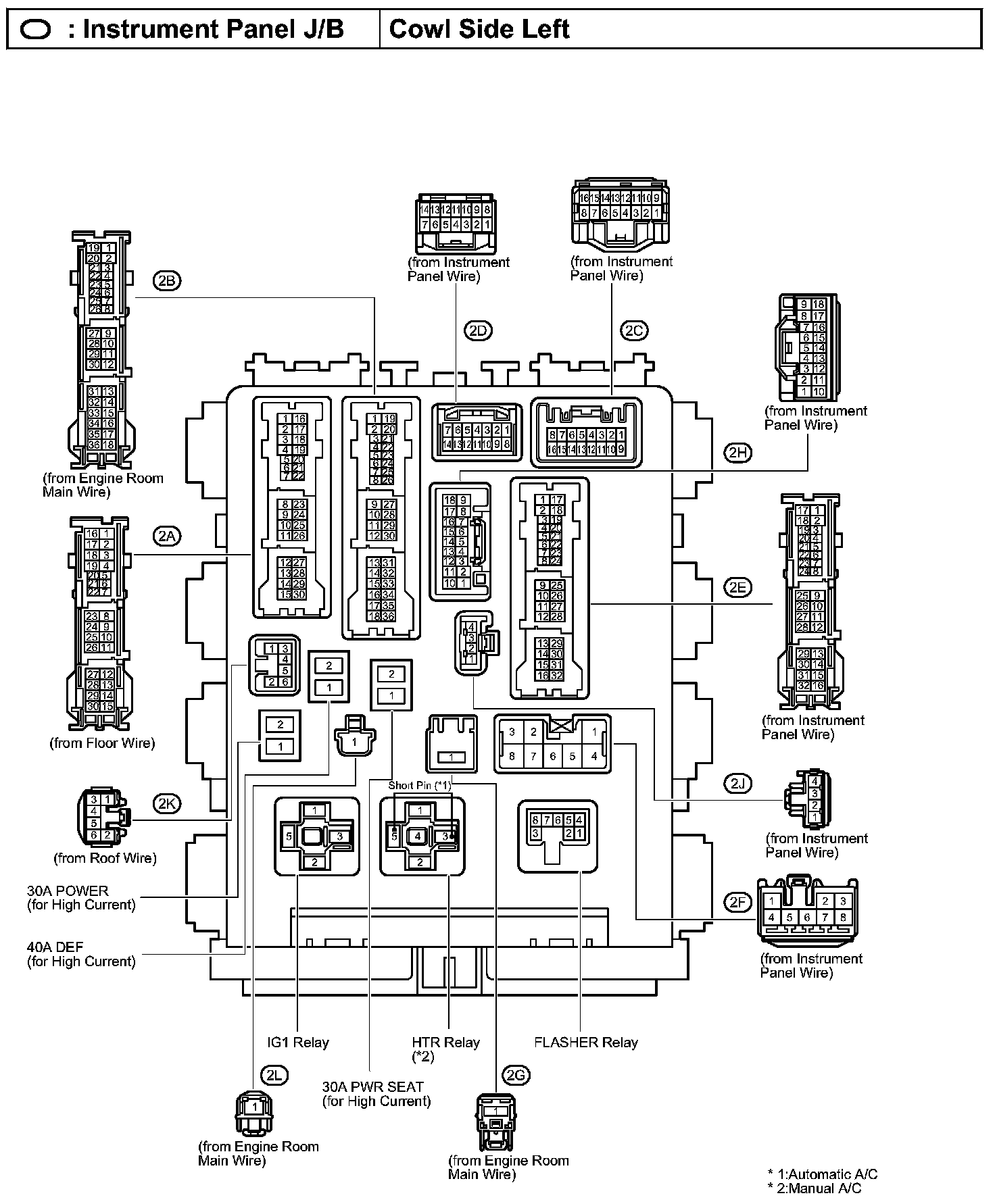
Instrument Panel J/B - Cowl Side Left:



Instrument Panel J/B - Cowl Side Left:



J/B No.3 - Cowl Side Right:



J/B No.4 - Instrument Panel Brace RH: