Curiosii for ever!: Car repair manuals for everyone.

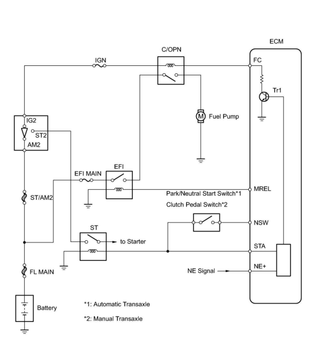
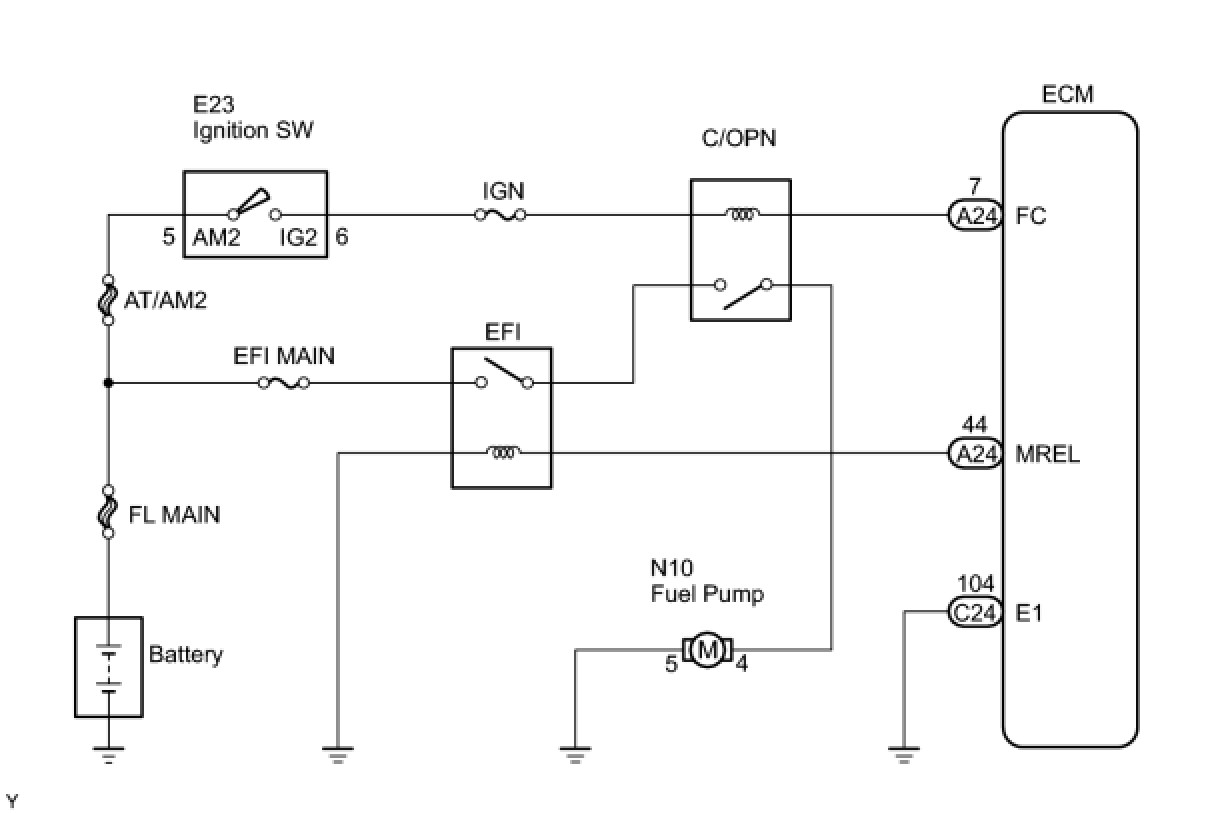
Fuel Pump Control Circuit








2AZ-FE ENGINE CONTROL SYSTEM: SFI SYSTEM: Fuel Pump Control Circuit

Fuel Pump Control Circuit

DESCRIPTION

When the engine is cranked, the starter relay drive signal output from the STAR terminal of the ECM is input into the STA terminal of the ECM, and NE signal generated by the crankshaft position sensor is also input into the NE+ terminal. Thus, the ECM interprets that the engine is cranked, and turns the transistor Tr1 in the ECM internal circuit ON. The current flows to the C/OPN (Circuit Opening) relay by turning the Tr1 ON. Then, the fuel pump operates.
While the NE signal is input into the ECM, when the engine is running, the ECM turns the Tr1 on continuously.





WIRING DIAGRAM





INSPECTION PROCEDURE

PROCEDURE

1. PERFORM ACTIVE TEST USING TECHSTREAM (OPERATE C/OPN RELAY)
(a) Connect the Techstream to the DLC3.
(b) Turn the ignition switch to the ON position and turn the tester on.
(c) Select the following menu items: Powertrain / Engine and ECT / Active Test / Control the Fuel Pump / Speed.
(d) Check whether the fuel pump operation sound occurs when performing the Active Test on the tester.
OK:
Fuel pump operating sound occurs.
NG -- CHECK ECM POWER SOURCE CIRCUIT
OK -- PROCEED TO NEXT CIRCUIT INSPECTION SHOWN IN PROBLEM SYMPTOMS TABLE
2. CHECK ECM POWER SOURCE CIRCUIT
NG -- REPAIR OR REPLACE ECM POWER SOURCE CIRCUIT
OK -- Continue to next step.
3. INSPECT ENGINE ROOM J/B (C/OPN RELAY)




(a) Remove the engine room J/B from the engine room R/B.
(b) Inspect the C/OPN relay.
(1) Measure the C/OPN relay resistance.
Standard resistance:





(c) Reinstall the engine room J/B.
NG -- REPLACE ENGINE ROOM J/B
OK -- Continue to next step.
4. INSPECT ECM (FC VOLTAGE)




(a) Disconnect the A24 and C24 ECM connectors.
(b) Measure the voltage between the terminals of the A24 and C24 ECM connectors.
Standard voltage:





(c) Reconnect the ECM connectors.
NG -- REPAIR OR REPLACE HARNESS OR CONNECTOR (ECM - BATTERY)
OK -- Continue to next step.
5. INSPECT FUEL PUMP
(a) Inspect the fuel pump Fuel Pump.
NG -- REPLACE FUEL PUMP
OK -- Continue to next step.
6. CHECK HARNESS AND CONNECTOR (C/OPN RELAY - FUEL PUMP - BODY GROUND)




(a) Check the harness and the connectors between the engine room J/B and the fuel pump.
(1) Remove the engine room J/B from the engine room R/B.
(2) Disconnect the 1E engine room J/B connector.
(3) Disconnect the N10 fuel pump connector.
(4) Measure the resistance between the terminals.
Standard resistance (Check for open):






Standard resistance (Check for short):





(b) Check the harness and the connectors between the fuel pump and body ground.
(1) Disconnect the N10 fuel pump connector.
(2) Measure the resistance.
Standard resistance (Check for open):





(c) Reconnect the engine room J/B connector.
(d) Reconnect the fuel pump connector.
(e) Reinstall the engine room J/B.
NG -- REPAIR OR REPLACE HARNESS OR CONNECTOR
OK -- REPLACE ECM