Curiosii for ever!: Car repair manuals for everyone.

ECM Power Source Circuit








2AZ-FE ENGINE CONTROL SYSTEM: SFI SYSTEM: ECM Power Source Circuit

ECM Power Source Circuit

DESCRIPTION

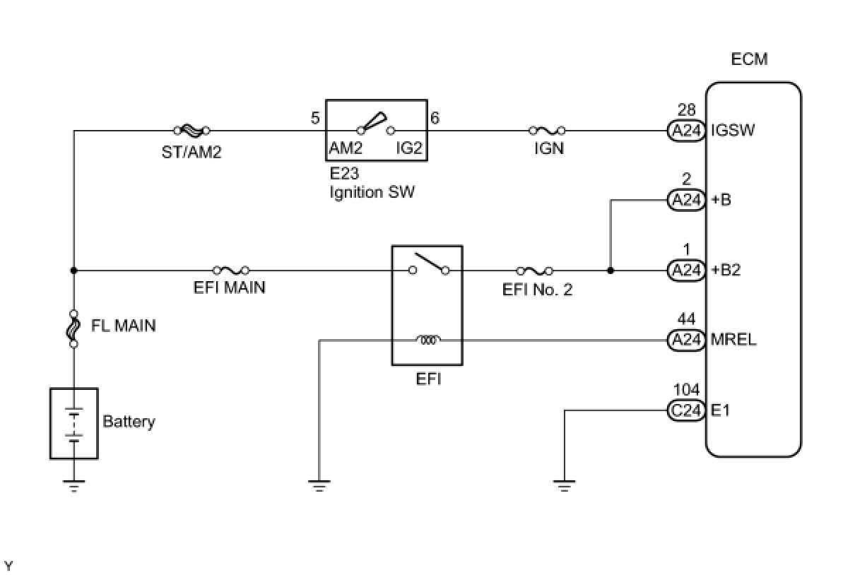
When the ignition switch is turned ON position, the battery voltage is applied to IGSW of the ECM. The output signal from the MREL terminal of the ECM causes a current to flow to the coil, closing the contacts of the engine room J/B (EFI relay) and supplying power to either terminal +B or +B2 of the ECM.

WIRING DIAGRAM





INSPECTION PROCEDURE

PROCEDURE

1. CHECK HARNESS AND CONNECTOR (ECM - BODY GROUND)




(a) Disconnect the C24 ECM connector.
(b) Measure the resistance.
Standard resistance:





(c) Reconnect the ECM connector.
NG -- REPAIR OR REPLACE HARNESS OR CONNECTOR
OK -- Continue to next step.
2. INSPECT ENGINE ROOM J/B (EFI RELAY VOLTAGE)




(a) Remove the engine room J/B from the engine room R/B.
(b) Disconnect the 1E engine room J/B connector.
(c) Turn the ignition switch to the ON position.
(d) Measure the voltage between the terminals.
Standard voltage:





(e) Reconnect the engine room J/B connector.
(f) Reinstall the engine room J/B.
OK -- INSPECT ENGINE ROOM J/B (EFI RELAY)
NG -- Continue to next step.
3. INSPECT FUSE (EFI MAIN FUSE)




(a) Inspect the EFI MAIN fuse.
(1) Remove the EFI MAIN fuse from the engine room R/B.
(2) Measure the EFI MAIN fuse resistance.
Standard resistance:
Below 1 Ohms
(3) Reinstall the EFI MAIN fuse.
NG -- REPLACE FUSE (EFI MAIN FUSE)
OK -- CHECK AND REPAIR HARNESS AND CONNECTOR (BATTERY - EFI RELAY)
4. INSPECT ENGINE ROOM J/B (EFI RELAY)




(a) Remove the engine room J/B from the engine room R/B.
(b) Inspect the EFI relay.
(1) Measure the EFI relay resistance.
Standard resistance:





(c) Reinstall the engine room J/B.
NG -- REPLACE ENGINE ROOM J/B
OK -- Continue to next step.
5. INSPECT FUSE (EFI NO. 2 FUSE)




(a) Inspect the EFI No. 2 fuse.
(1) Remove the EFI No. 2 fuse from the engine room R/B.
(2) Measure the EFI No. 2 fuse resistance.
Standard resistance:
Below 1 Ohms
(3) Reinstall the EFI No. 2 fuse.
NG -- REPLACE FUSE (EFI NO. 2 FUSE)
OK -- Continue to next step.
6. CHECK HARNESS AND CONNECTOR (EFI RELAY - ECM)




(a) Disconnect the A24 ECM connector.




(b) Remove the engine room J/B from the engine room R/B.
(c) Disconnect the 1E engine room J/B connector.
(d) Measure the resistance between the terminals.
Standard resistance (Check for open):






Standard resistance (Check for short):





(e) Reconnect the ECM connector.
(f) Reconnect the engine room J/B connector.
(g) Reinstall the engine room J/B.
NG -- REPAIR OR REPLACE HARNESS OR CONNECTOR
OK -- Continue to next step.
7. INSPECT ECM (IGSW VOLTAGE)




(a) Disconnect the A24 and C24 ECM connectors.
(b) Turn the ignition switch to the ON position.
(c) Measure the voltage between the terminals of the A24 and C24 ECM connectors.
Standard voltage:





(d) Reconnect the ECM connectors.
OK -- CHECK HARNESS AND CONNECTOR (EFI RELAY - ECM, EFI RELAY - BODY GROUND)
NG -- Continue to next step.
8. INSPECT FUSE (IGN FUSE)




(a) Remove the IGN fuse from the instrument panel J/B.
(b) Measure the fuse resistance.
Standard resistance:
Below 1 Ohms
(c) Reinstall the fuse.
NG -- REPLACE FUSE (IGN FUSE)
OK -- Continue to next step.
9. INSPECT IGNITION SWITCH ASSEMBLY




(a) Disconnect the E23 ignition switch connector.
(b) Measure the resistance between the terminals.
Standard resistance:





(c) Reconnect the ignition switch connector.
NG -- REPLACE IGNITION SWITCH ASSEMBLY
OK -- REPAIR OR REPLACE HARNESS OR CONNECTOR
10. CHECK HARNESS AND CONNECTOR (EFI RELAY - ECM, EFI RELAY - BODY GROUND)




(a) Disconnect the A24 ECM connector.




(b) Remove the engine room J/B from the engine room R/B.
(c) Disconnect the 1E engine room J/B connector.
(d) Measure the resistance between the terminals.
Standard resistance (Check for open):






Standard resistance (Check for short):





(e) Reconnect the ECM connector.
(f) Reconnect the engine room J/B connector.
(g) Reinstall the engine room J/B.
NG -- REPAIR OR REPLACE HARNESS OR CONNECTOR
OK -- REPLACE ECM