Curiosii for ever!: Car repair manuals for everyone.

ECU Power Source Circuit








MIRROR: POWER MIRROR CONTROL SYSTEM (w/ Memory): ECU Power Source Circuit

ECU Power Source Circuit

DESCRIPTION

This is the power source circuit for the memory mirror ECU.

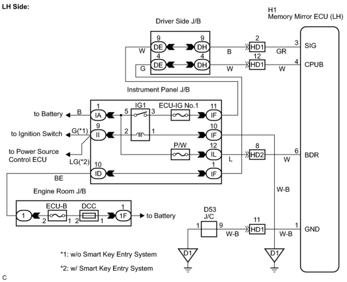
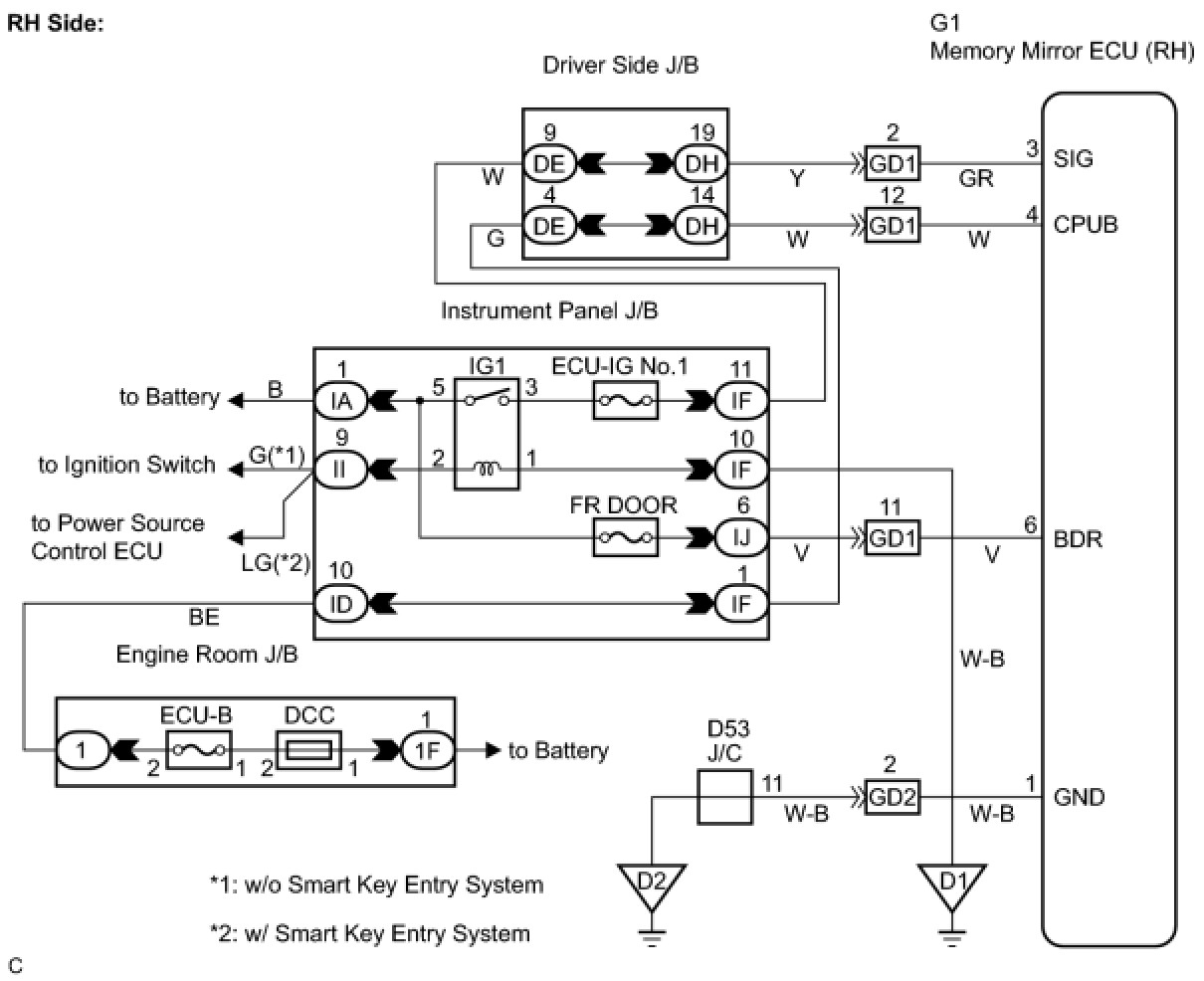
WIRING DIAGRAM









INSPECTION PROCEDURE

PROCEDURE

1. CHECK MEMORY MIRROR ECU (POWER SOURCE)





(a) LH:
(1) Disconnect the H1connector.
(2) Measure the resistance according to the value(s) in the table below.
Resistance:





(3) Measure the voltage according to the value(s) in the table below.
Voltage:









(b) RH:
(1) Disconnect the G1 connector.
(2) Measure the resistance according to the value(s) in the table below.
Resistance:





(3) Measure the voltage according to the value(s) in the table below.
Voltage:






NG -- REPAIR OR REPLACE HARNESS OR CONNECTOR
OK -- PROCEED TO NEXT CIRCUIT INSPECTION SHOWN IN PROBLEM SYMPTOMS TABLE