Curiosii for ever!: Car repair manuals for everyone.

Fuel Pump Control Circuit








3MZ-FE ENGINE CONTROL SYSTEM: SFI SYSTEM: Fuel Pump Control Circuit

Fuel Pump Control Circuit

DESCRIPTION

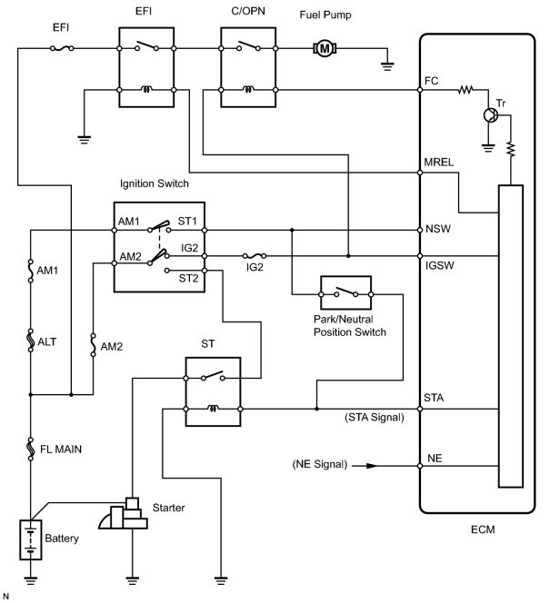
When the engine is cranked, current flows from the ignition switch terminal ST1 to the starter relay coil (marking: ST), and current flows to terminal STA of ECM (STA signal).
When the STA signal and NE signal are input to the ECM, Tr is turned ON, current flows to coil of the circuit opening relay (marking: C/OPN), the relay switches ON, power is supplied to the fuel pump and the fuel pump operates.
While the NE signal is generated and the engine is running, the ECM keeps Tr ON (C/OPN relay ON) and the fuel pump also keeps operating.





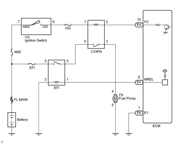
WIRING DIAGRAM





INSPECTION PROCEDURE

PROCEDURE

1. PERFORM ACTIVE TEST BY TECHSTREAM (OPERATE C/OPN RELAY)
(a) Connect Techstream to the DLC3.
(b) Turn the ignition switch to the ON position, push Techstream or the OBD II scan tool main switch on.
(c) Enter the following menus: Powertrain / Engine and ECT / Active Test / Control the Fuel Pump / Speed.
(d) Check the relay operation while operating it using Techstream.
Standard:
Operating noise can be heard from the relay.
OK -- INSPECT FUEL PUMP
NG -- Continue to next step.
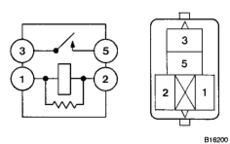
2. INSPECT C/OPN RELAY





(a) Remove the C/OPN relay from the engine room J/B.
(b) Measure the resistance of the C/OPN relay.
Standard resistance:





NG -- REPLACE RELAY
OK -- Continue to next step.
3. CHECK ECM (FC VOLTAGE)





(a) Turn the ignition switch to the ON position.
(b) Measure the voltage of the ECM connectors.
Standard voltage:





OK -- REPLACE ECM
NG -- Continue to next step.
4. CHECK WIRE HARNESS (ECM - C/OPN RELAY, C/OPN RELAY - IGNITION)





(a) Check the wire harness between the ECM and C/OPN relay.
(1) Disconnect the ECM connector.
(2) Remove the C/OPN relay from the engine room J/B.
(3) Measure the resistance of the wire harness side connectors.
Standard resistance:





(b) Check the wire harness between the C/OPN relay and ignition switch.
(1) Check the IG2 fuse.

- Remove the IG2 fuse from the engine room J/B.
- Check the resistance of the IG2 fuse.
Standard resistance:
Below 1 Ohms
- Reinstall the IG2 fuse.

(2) Remove the C/OPN relay from the engine room J/B.
(3) Disconnect the ignition switch connector.
(4) Measure the resistance of the wire harness side connectors.
Standard resistance:





NG -- REPAIR OR REPLACE HARNESS OR CONNECTOR
OK -- REPLACE ECM
5. INSPECT FUEL PUMP





(a) Measure the resistance of the fuel pump.
(1) Measure the resistance between terminals 4 and 5.
Standard resistance:





(b) Check operation of the fuel pump.
(1) Apply battery voltage to both terminals. Check that the pump operates.

NOTICE:
- These tests must be done quickly (within 10 seconds) to prevent the coil from burning out.
- Keep the fuel pump as far away from the battery as possible.
- Always turn ON and OFF the voltage on the battery side, not the fuel pump side.

NG -- REPLACE FUEL PUMP
OK -- Continue to next step.
6. CHECK WIRE HARNESS (C/OPN RELAY - FUEL PUMP, FUEL PUMP - BODY GROUND)





(a) Check the wire harness between the C/OPN relay and fuel pump.
(1) Remove the C/OPN relay from the engine room J/B.
(2) Disconnect the fuel pump connector.
(3) Measure the resistance of the wire harness side connectors.
Standard resistance:









(b) Check the wire harness between the fuel pump and body ground.
(1) Disconnect the fuel pump connector.
(2) Measure the resistance of the wire harness side connector and body ground.
Standard resistance:





NG -- REPAIR OR REPLACE HARNESS OR CONNECTOR
OK -- CHECK ECM