Curiosii for ever!: Car repair manuals for everyone.

ACIS Control Circuit








3MZ-FE ENGINE CONTROL SYSTEM: SFI SYSTEM: ACIS Control Circuit

ACIS Control Circuit

DESCRIPTION

HINT: ACIS stands for "Acoustic Control Induction System".

The ECM opens and closes the Intake Air Control (IAC) valve No. 2 in response to engine speed (RPM/NE). This system improves intake manifold tuning for better efficiency at low and high engine rpm. When the engine speed is 4,000 rpm or less and the throttle valve opening angle is 30° or more, the ECM turns the VSV ON to operate the IAC valve.





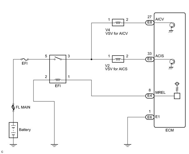
WIRING DIAGRAM





INSPECTION PROCEDURE

PROCEDURE

1. PERFORM ACTIVE TEST BY TECHSTREAM (OPERATE VSV FOR IAC VALVE NO. 2)





(a) Disconnect the vacuum hose.
(b) Connect Techstream to the DLC3.
(c) Turn the ignition switch to the ON position and push Techstream main switch on.
(d) Enter the following menus: Powertrain / Engine and ECT / Active Test / Active the VSV for Intake Control. Operate the VSV.
(e) Check the VSV operation when it is operated by Techstream.
Standard:





OK -- CHECK VACUUM HOSES (INTAKE MANIFOLD - IAC VALVE, INTAKE AIR CONTROL)
NG -- Continue to next step.
2. CHECK VSV FOR IAC VALVE NO. 2 (OPERATION)





(a) Check that air flows from port E to the air filter.





(b) Apply battery positive voltage across the terminals.
(c) Check that air flows from port E to port F.
NG -- REPLACE VSV
OK -- Continue to next step.
3. CHECK WIRE HARNESS (VSV FOR AICS - ECM, EFI RELAY)





(a) Check the wire harness between the VSV and the ECM.
(1) Disconnect the VSV connector.
(2) Disconnect the ECM connector.
(3) Measure the resistance of the wire harness side connectors.
Standard resistance:









(b) Check the wire harness between the VSV and EFI relay.
(1) Disconnect the VSV connector.
(2) Remove the EFI relay from the engine room J/B.
(3) Measure the resistance of the wire harness side connectors.
Standard resistance:





NG -- REPAIR OR REPLACE HARNESS OR CONNECTOR
OK -- Continue to next step.
4. CHECK VACUUM HOSES (INTAKE MANIFOLD - IAC VALVE, INTAKE AIR CONTROL)
Check that the vacuum hoses are:

- Connected correctly.
- Are not loose or disconnected.
- Do not have cracks, holes or damage.

NG -- REPAIR OR REPLACE VACUUM HOSES
OK -- Continue to next step.
5. INSPECT INTAKE AIR CONTROL VALVE
NG -- REPLACE INTAKE AIR CONTROL VALVE
OK -- REPLACE ECM