Curiosii for ever!: Car repair manuals for everyone.

Key Lock-In Prevention Function Does Not Work Properly








DOOR LOCK: POWER DOOR LOCK CONTROL SYSTEM: Key Lock-in Prevention Function does not Work Properly

Key Lock-in Prevention Function does not Work Properly

DESCRIPTION

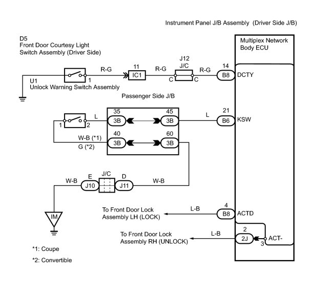
To prevent the key from being locked in the vehicle, the body ECU prevents doors from being locked by monitoring 2 switches: 1) the unlock warning switch, which turns ON when the key is inserted into the ignition key cylinder; and 2) the driver side courtesy light switch, which turns ON when the driver side door is opened.

WIRING DIAGRAM





INSPECTION PROCEDURE

PROCEDURE

1. CHECK WIRE HARNESS (MULTIPLEX NETWORK BODY ECU - BODY GROUND)





(a) Disconnect the B6 ECU connector.
(b) Measure the resistance of the wire harness side connector.
Standard resistance:





NG -- INSPECT UNLOCK WARNING SWITCH ASSEMBLY
OK -- CHECK FRONT DOOR COURTESY LIGHT SWITCH ASSEMBLY (DRIVER SIDE)
2. INSPECT UNLOCK WARNING SWITCH ASSEMBLY





(a) Remove the unlock warning switch.
(b) Measure the resistance of the switch.
Standard resistance:





NG -- REPLACE UNLOCK WARNING SWITCH ASSEMBLY
OK -- Continue to next step.
3. CHECK WIRE HARNESS (UNLOCK WARNING SWITCH - MPX BODY ECU AND BODY GROUND)





(a) Disconnect the U1 switch connector.
(b) Disconnect the B6 ECU connector.
(c) Measure the resistance of the wire harness side connectors.
Standard resistance:





NG -- REPAIR OR REPLACE HARNESS AND CONNECTOR
OK -- Continue to next step.
4. CHECK FRONT DOOR COURTESY LIGHT SWITCH ASSEMBLY (DRIVER SIDE)
(a) Move the room light switch to the DOOR position and open the driver side door. Then check that the room light turns ON.
OK:
Room light turns ON.
NG -- INSPECT FRONT DOOR COURTESY LIGHT SWITCH ASSEMBLY (DRIVER SIDE)
OK -- REPLACE INSTRUMENT PANEL JUNCTION BLOCK ASSEMBLY
5. INSPECT FRONT DOOR COURTESY LIGHT SWITCH ASSEMBLY (DRIVER SIDE)





(a) Remove the courtesy light switch.
(b) Measure the resistance of the switch.
Standard resistance:





NG -- REPLACE FRONT DOOR COURTESY LIGHT SWITCH ASSEMBLY
OK -- Continue to next step.
6. CHECK HARNESS AND CONNECTOR (COURTESY LIGHT SWITCH - MULTIPLEX NETWORK BODY ECU)





(a) Disconnect the D5 switch connector.
(b) Disconnect the B8 ECU connector.
(c) Measure the resistance of the wire harness side connectors.
Standard resistance:





NG -- REPAIR OR REPLACE HARNESS AND CONNECTOR
OK -- REPLACE UNLOCK WARNING SWITCH ASSEMBLY