Curiosii for ever!: Car repair manuals for everyone.

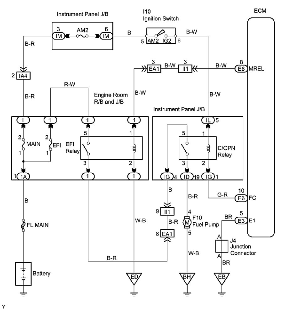
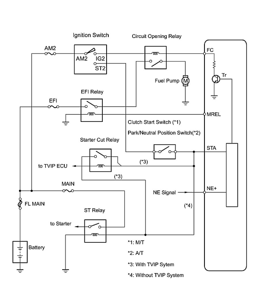
Fuel Pump Control Circuit








1ZZ-FE ENGINE CONTROL SYSTEM: SFI SYSTEM: Fuel Pump Control Circuit

Fuel Pump Control Circuit

DESCRIPTION

When the engine is cranked, current flows from terminal ST2 of the ignition switch into the ST (starter) relay coil and current also flows into terminal STA of the ECM (STA signal).
When the STA and NE signals are received by the ECM, Tr (power transistor) is switched on, allowing current to flow into the circuit opening relay coil. The circuit opening relay switches on, power is supplied to the fuel pump and the fuel pump operates.
While the NE signal is being generated (engine running), the ECM keeps Tr ON, therefore keeping the circuit opening relay ON, so that the fuel pump continues to operate.





WIRING DIAGRAM





INSPECTION PROCEDURE

PROCEDURE

1. PERFORM ACTIVE TEST BY TECHSTREAM (OPERATION OF CIRCUIT OPENING RELAY)
(a) Connect Techstream to the DLC3.
(b) Turn the ignition switch to the ON position and turn the tester on.
(c) Select the following menu items: Powertrain / Engine and ECT / Active Test / Control the Fuel Pump / Speed.
(d) Check whether operating sounds can be heard while operating the relay using the tester.
OK:
Operating sounds can be heard from relay.
OK -- INSPECT FUEL PUMP
NG -- Continue to next step.
2. INSPECT ECM POWER SOURCE CIRCUIT
(a) Inspect the ECM power source circuit (ECM Power Source Circuit).
NG -- REPAIR OR REPLACE ECM POWER SOURCE CIRCUIT
OK -- Continue to next step.
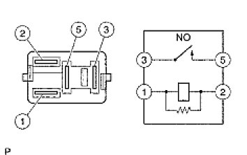
3. INSPECT CIRCUIT OPENING RELAY





(a) Remove the C/OPN relay from the instrument panel J/B.
(b) Check the C/OPN relay resistance.
Standard resistance:





(c) Reinstall the circuit opening relay.
NG -- REPLACE CIRCUIT OPENING RELAY
OK -- Continue to next step.
4. INSPECT ECM (FC VOLTAGE)





(a) Turn the ignition switch to the ON position.
(b) Measure the voltage between the terminals of the E3 and E6 ECM connectors.
Standard voltage:





OK -- REPLACE ECM
NG -- Continue to next step.
5. CHECK HARNESS AND CONNECTOR (IGNITION SWITCH - CIRCUIT OPENING RELAY)





(a) Disconnect the I10 ignition switch connector.
(b) Remove the C/OPN relay from the instrument panel J/B.
(c) Check the resistance.
Standard resistance (Check for open):





Standard resistance (Check for short):





(d) Reinstall the C/OPN relay.
(e) Reconnect the ignition switch connector.
NG -- REPAIR OR REPLACE HARNESS OR CONNECTOR
OK -- Continue to next step.
6. CHECK HARNESS AND CONNECTOR (ECM - CIRCUIT OPENING RELAY)





(a) Disconnect the E6 ECM connector.
(b) Remove the C/OPN relay from the instrument panel J/B.
(c) Check the resistance.
Standard resistance (Check for open):





Standard resistance (Check for short):





(d) Reinstall the C/OPN relay.
(e) Reconnect the ECM connector.
NG -- REPAIR OR REPLACE HARNESS OR CONNECTOR
OK -- REPLACE ECM
7. INSPECT FUEL PUMP
(a) Inspect the fuel pump (Fuel Pump).
NG -- REPLACE FUEL PUMP
OK -- Continue to next step.
8. CHECK HARNESS AND CONNECTOR (CIRCUIT OPENING RELAY - FUEL PUMP, FUEL PUMP - BODY GROUND)





(a) Remove the C/OPN relay from the instrument panel J/B.
(b) Disconnect the F10 fuel pump connector.
(c) Check the resistance.
Standard resistance (Check for open):





Standard resistance (Check for short):





(d) Reconnect the fuel pump connector.
(e) Reinstall the C/OPN relay.
NG -- REPAIR OR REPLACE HARNESS OR CONNECTOR
OK -- CHECK AND REPAIR HARNESS AND CONNECTOR (EFI RELAY - CIRCUIT OPENING RELAY)