Curiosii for ever!: Car repair manuals for everyone.

ECU Power Source Circuit








U660E AUTOMATIC TRANSAXLE SYSTEM: ECU Power Source Circuit

ECU Power Source Circuit

DESCRIPTION

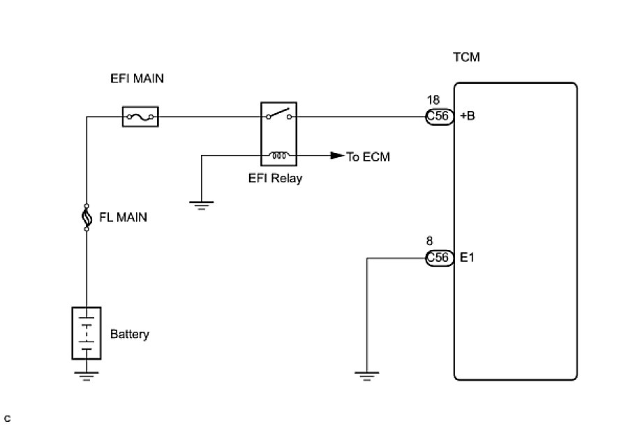
When the ignition switch is turned on (IG), voltage from the ECM's MREL terminal is applied to the EFI relay. This causes the contacts of the EFI relay to close, which supplies power to terminal +B of the TCM.

WIRING DIAGRAM





INSPECTION PROCEDURE

PROCEDURE

1. INSPECT ECU TERMINAL VOLTAGE (+B TERMINAL)





(a) Disconnect the TCM connector.
(b) Turn the ignition switch on (IG).
(c) Measure the voltage according to the value(s) in the table below.
Standard voltage:





OK -- CHECK FOR INTERMITTENT PROBLEMS
NG -- Continue to next step.
2. CHECK HARNESS AND CONNECTOR (TCM - BODY GROUND)





(a) Measure the resistance according to the value(s) in the table below.
Standard resistance:





(b) Reconnect the TCM connector.
NG -- REPAIR OR REPLACE HARNESS OR CONNECTOR (TCM - BODY GROUND)
OK -- REPAIR OR REPLACE HARNESS OR CONNECTOR (TCM - EFI RELAY)