Curiosii for ever!: Car repair manuals for everyone.

Multiplex Communication System

















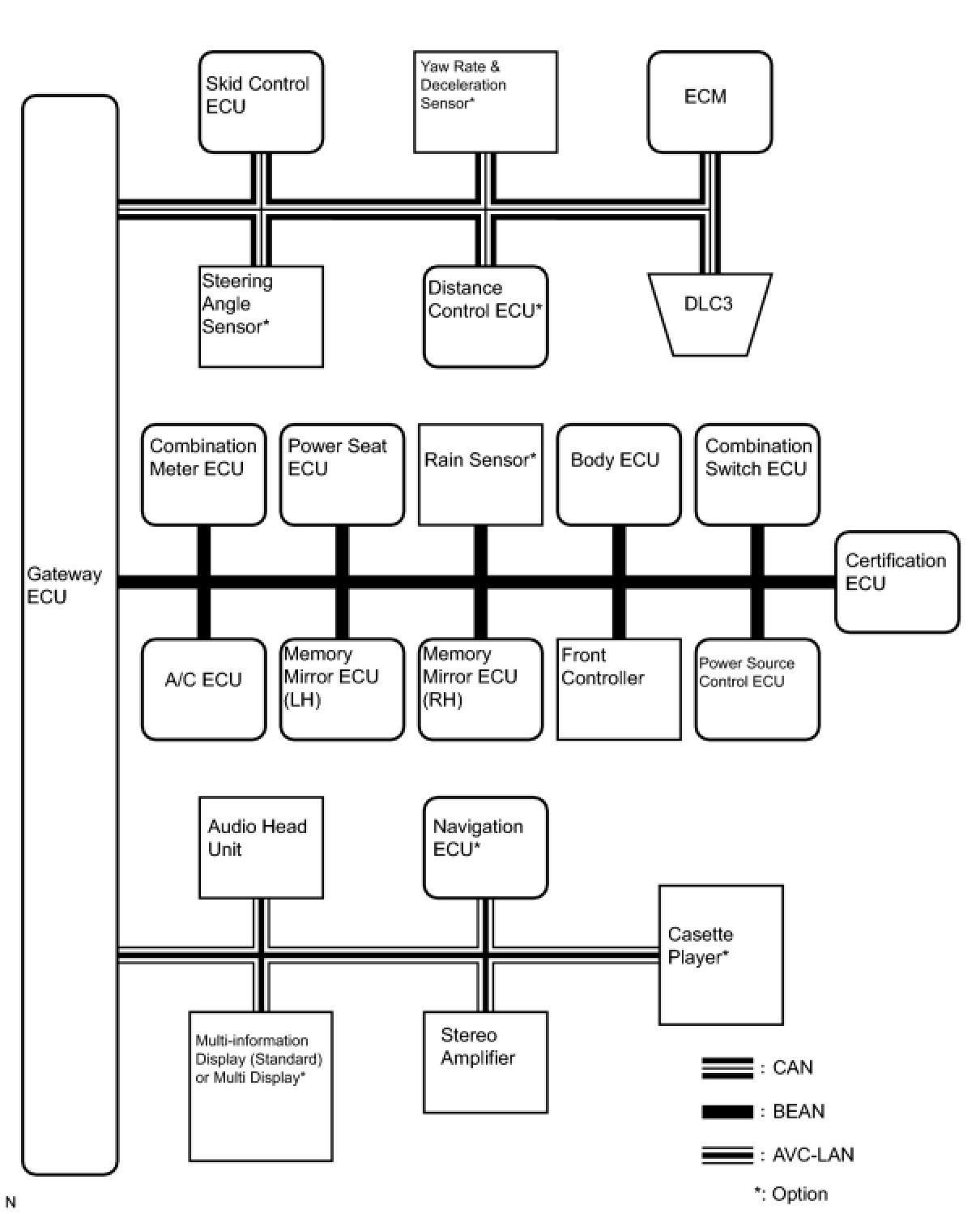
MULTIPLEX COMMUNICATION: MULTIPLEX COMMUNICATION SYSTEM: SYSTEM DIAGRAM

SYSTEM DIAGRAM





HINT: *1: Optional ECUs are also included.






SYSTEM DESCRIPTION

1. MULTIPLEX COMMUNICATION SYSTEM BASICS
(a) The AVALON multiplex communication uses serial communication, which converts multiple pieces of information into serial communication data. As a result, they can be transmitted through a single communication wire.





(b) Serial communication data consist of bits and frames. A bit is a basic unit that represents one piece of information. A bit is represented by the binary values "0" or "1". A frame is a body of data that is transmitted as a packet. A frame contains a "header" that indicates the beginning of the data and an "end" message that indicates the end of the data.





(c) Based on serial communication, various ECUs are connected on a network to exchange various pieces of information. Such a system is called a multiplex communication system.
(1) The CAN uses a multi star style bus connection. The 3 junction connectors are connected by a main bus line. Junction connectors communicate with ECUs using a sub bus line.





(2) The BEAN uses ring and bus styles of networks to connect ECUs. This style of connection is called a daisy chain. In a daisy chain, communication can be maintained even if there is an area that has an open circuit.





(3) The AVC-LAN uses a star configuration, which is centered on the multi display or audio head unit.





(d) Differences between CAN, BEAN and AVC-LAN
(1) Protocols, which are rules for establishing data communication, differ between the CAN, BEAN and the AVC-LAN. If ECUs use different types of data such as communication speed, communication wire, and signals, they will be unable to communicate with each other. Therefore, protocols (rules) must be established among them.





HINT: *: The abbreviation "bps" stands for "bits per second" (the number of bits that can be transmitted per second).
(2) A single, Automobile Vinyl (AV) wire is used for BEAN communication. A twisted-pair wire is used for CAN and AVC-LAN communication.










2. NETWORK GATEWAY ECU
(a) The network gateway ECU of the AVALON has the following functions: