Curiosii for ever!: Car repair manuals for everyone.

Fuse Block

Driver Side J/B - Behind the Combination Meter:



Engine Room R/B, J/B - Engine Component Left:



Engine Room R/B, J/B - Engine Component Left:



Engine Room R/B, J/B - Engine Compartment Left:



Instrument Panel J/B - Lower Finish Panel:



Instrument Panel J/B - Lower Finish Panel:



Junction Connector(CAN) - Behind the Glove Box:



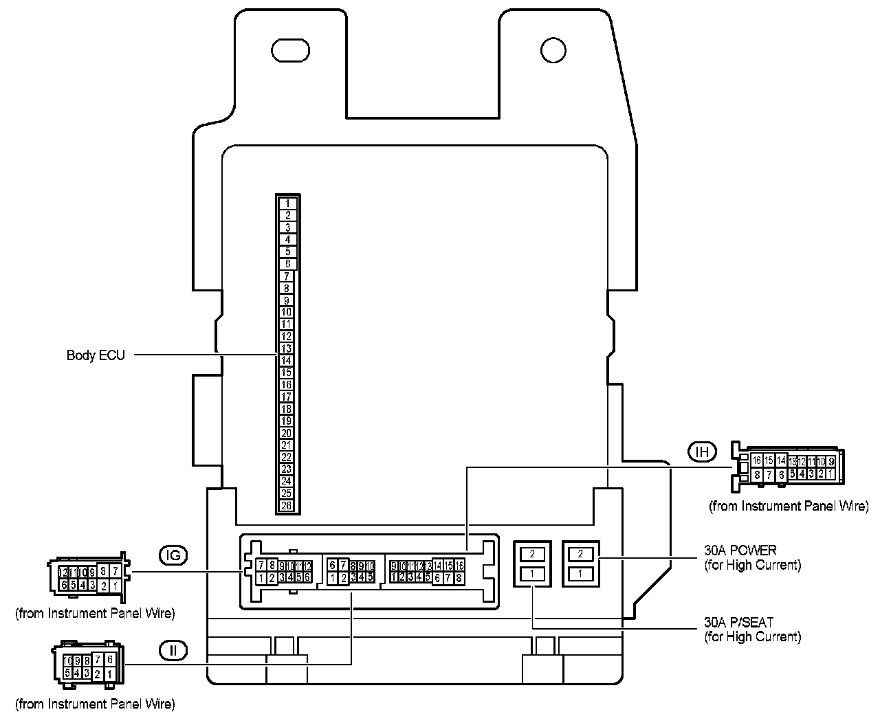
Passenger Side J/B - Instrument Panel Reinforcement RH: