Curiosii for ever!: Car repair manuals for everyone.

Key Lock-In Prevention Function Does Not Work Properly

Key Lock-in Prevention Function does not Work Properly

DESCRIPTION

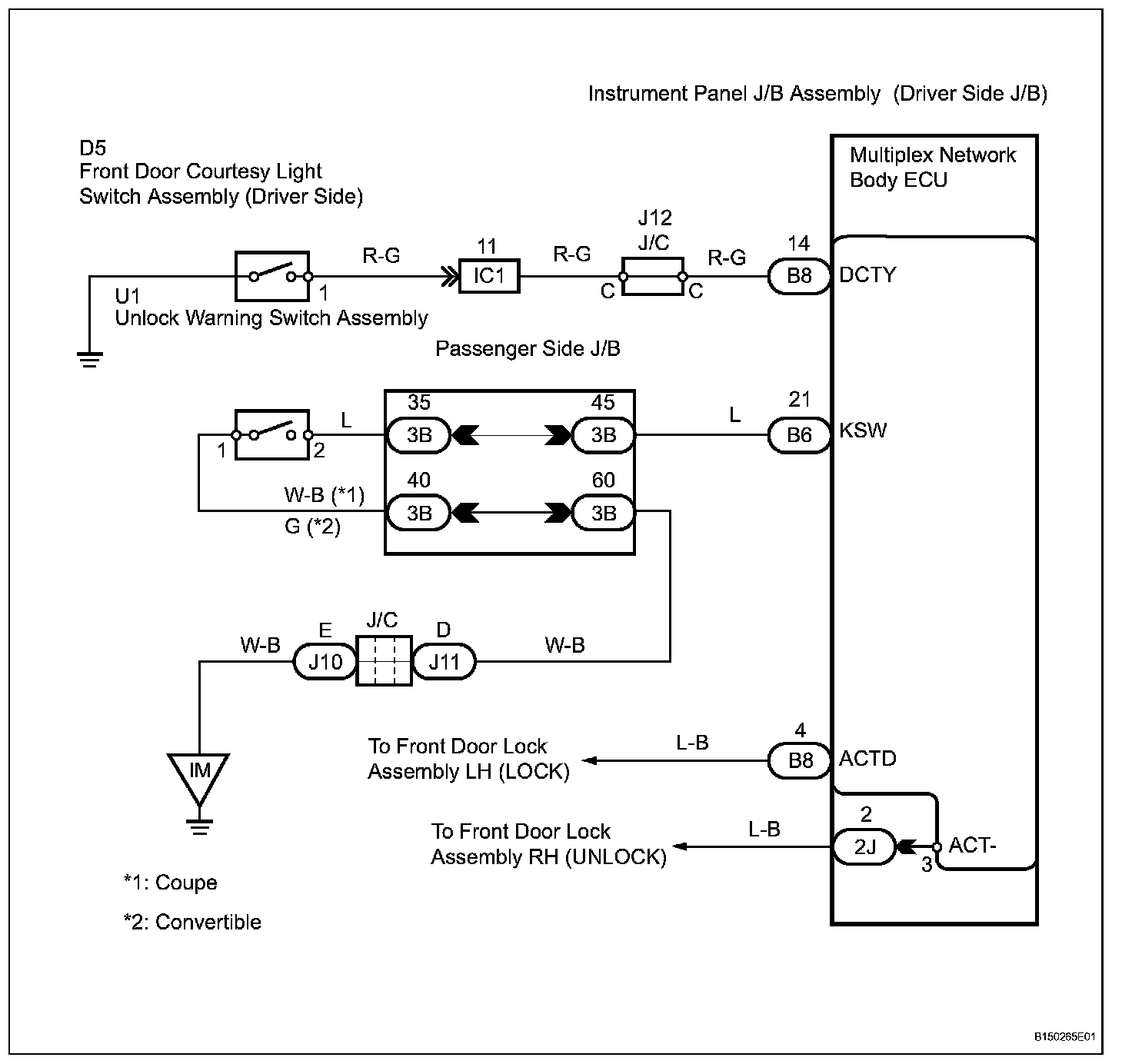
To prevent the key from being locked in the vehicle, the body ECU prevents doors from being locked by monitoring 2 switches: 1) the unlock warning switch, which turns ON when the key is inserted into the ignition key cylinder; and 2) the driver side courtesy light switch, which turns ON when the driver side door is opened.

Wiring Diagram:






Step 1-2:




Step 3-4:




Step 5-6:




INSPECTION PROCEDURE