Curiosii for ever!: Car repair manuals for everyone.

Only Wireless Control Function is Inoperative

Only Wireless Control Function is Inoperative

DESCRIPTION

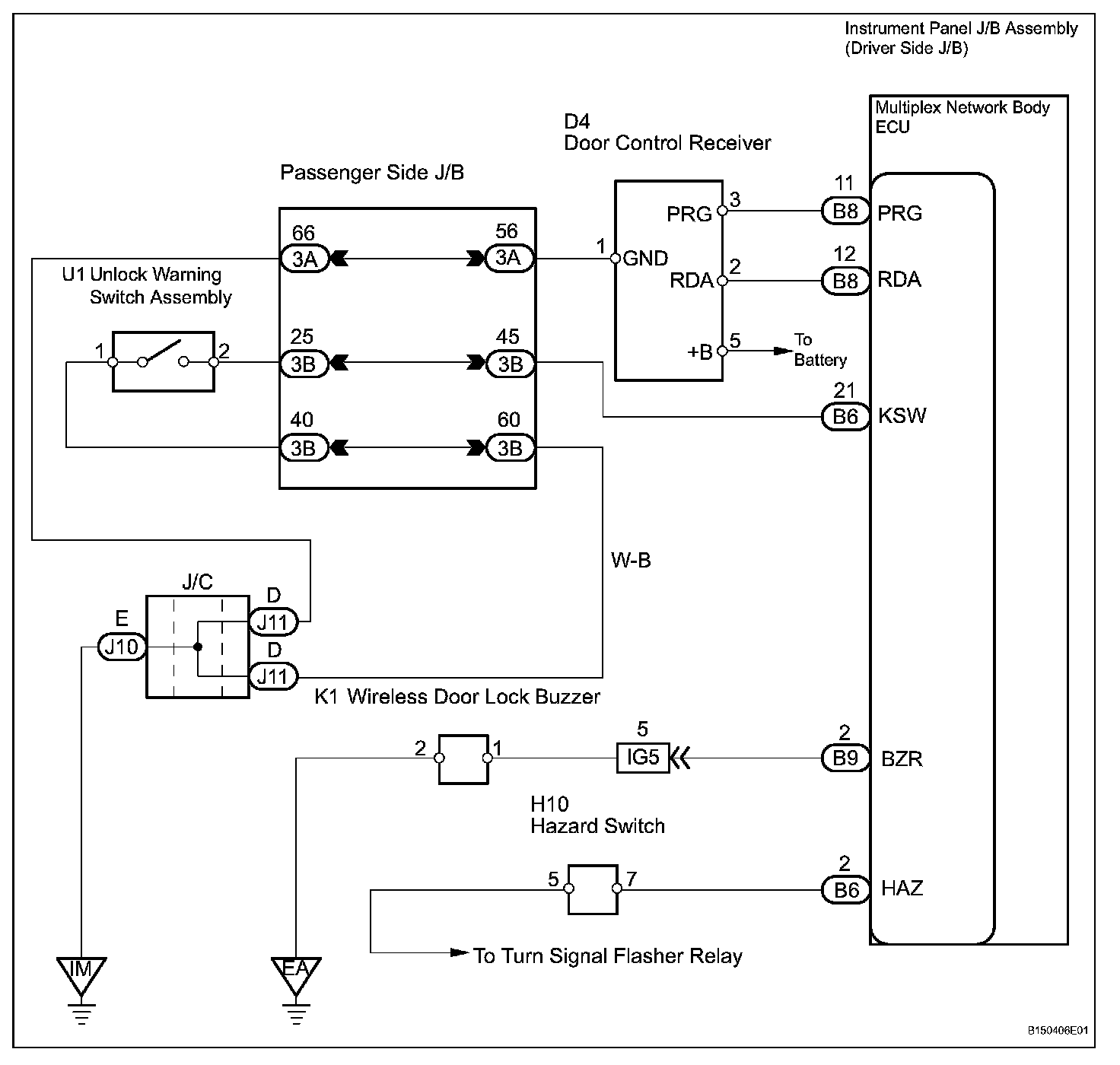
The door control receiver receives signals from the transmitter and sends these signals to the multiplex network body ECU. The multiplex network body ECU then controls all the doors by sending LOCK/ UNLOCK signals to each door lock actuator, buzzer signals to the wireless door lock buzzer and headlight/taillight and hazard warning signals to the turn signal flasher relay.

Wiring Diagram:






Step 1-4:




Step 4 (Continued)-5:




Step 6:




Step 6 (Continued)-9:




Step 10-12:




Step 12 (Continued)-14:




Step 15-17:




Step 17 (Continued)-19:




INSPECTION PROCEDURE