Curiosii for ever!: Car repair manuals for everyone.

Cruise Control Switch Circuit

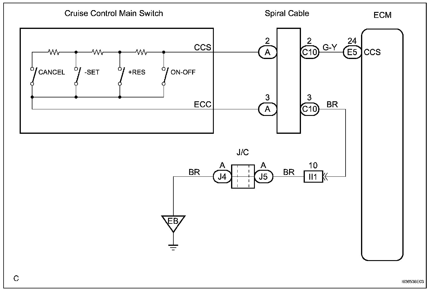
Cruise Control Switch Circuit

DESCRIPTION
The cruise control main switch operates seven functions: SET, COAST, TAP-DOWN, RESUME, ACCEL, TAP-UP, and CANCEL. The SET, TAP-DOWN and COAST functions, and the RESUME, ACCEL and TAP- UP functions are operated with the same switch. The cruise control main switch is an automatic return type switch which turns on only while operating it in each arrow direction and turns off after releasing it. The internal contact point of the cruise control main switch is turned on with the switch operation. Then the ECM reads the CCS terminal voltage value that has been changed by the switch operation to control SET, COAST, RESUME, ACCEL and CANCEL.

Wiring Diagram:





INSPECTION PROCEDURE

Step 1:




Step 2-3:




Step 3(Continued)-4:




Step 4(Continued):