Curiosii for ever!: Car repair manuals for everyone.

Certification ECU Power Source Circuit

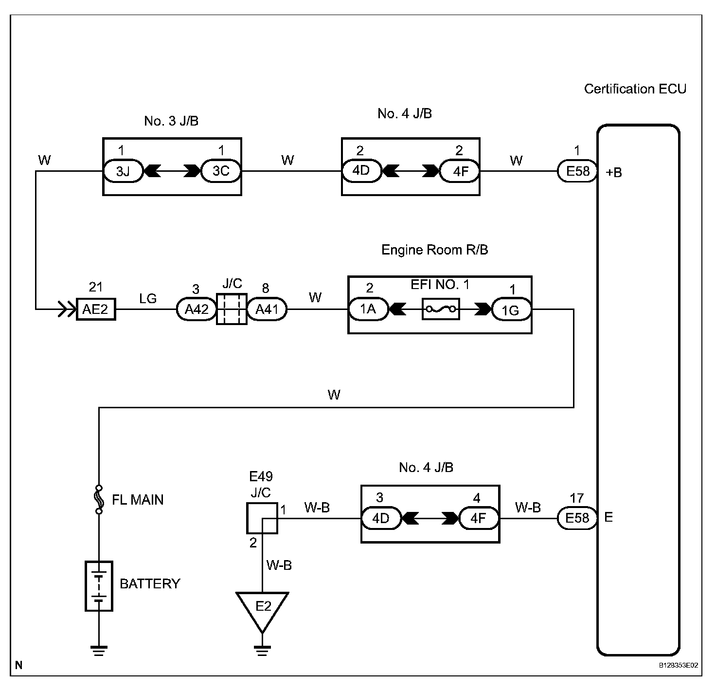
Certification ECU Power Source Circuit

DESCRIPTION
This circuit provides power to operate the certification ECU.

Wiring Diagram:






Step 1-3:




Step 3(Continued):




INSPECTION PROCEDURE

NOTE: If the certification ECU is replaced, register the key and ECU communication ID.