Curiosii for ever!: Car repair manuals for everyone.

Transmission Control Switch Circuit

Transmission Control Switch Circuit

DESCRIPTION
When moving the shift lever into the S position using the transmission control switch, it is possible to switch the shift range position between "1" (first range) and "5" (fifth range).

Shifting up "+" once raises one shift range position, and shifting down "2 lowers one shift range position.

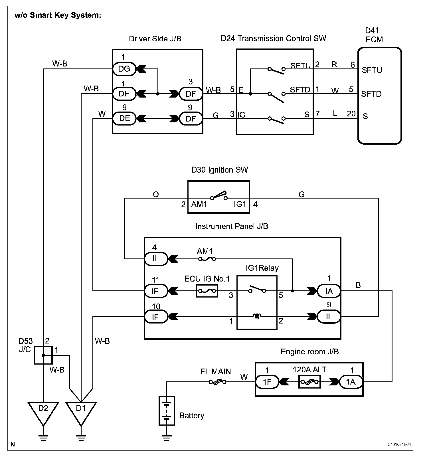
WIRING DIAGRAM (Part 1):




WIRING DIAGRAM (Part 2):





INSPECTION PROCEDURE

Steps 1-2(Part 1):




Steps 2(Part 2)-4(Part 1):




Step 4(Part 2):