Curiosii for ever!: Car repair manuals for everyone.

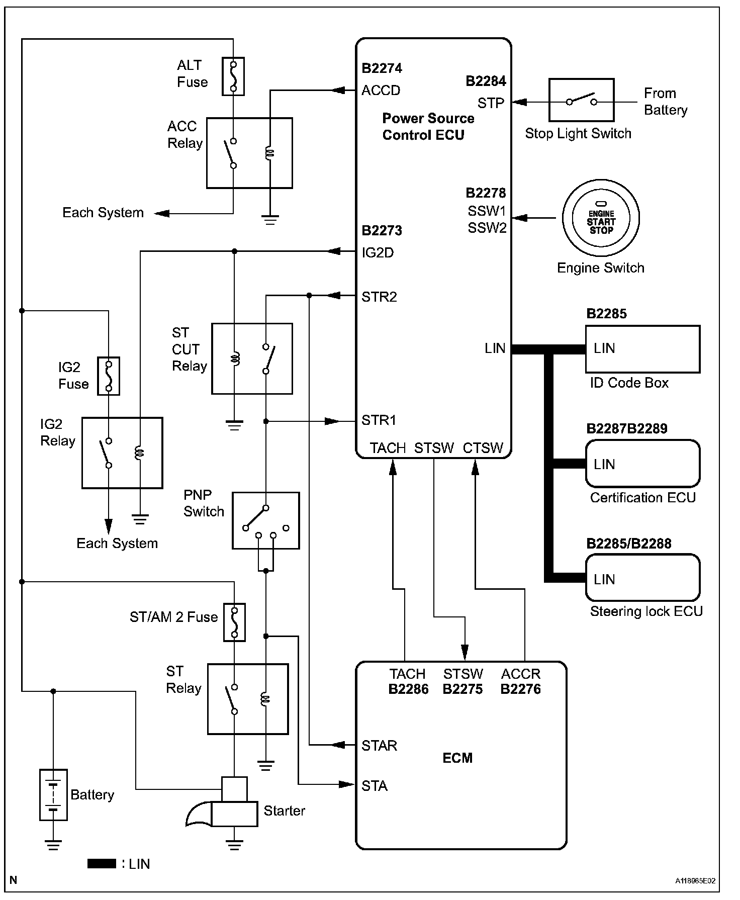
Starter Relay Circuit

Starter Relay Circuit

DESCRIPTION

1. Engine Start System Operation
a. If the brake pedal depressed and the engine switch is pressed with the shift lever in the P or N position, the power source control ECU determines it as an engine start request.
b. The certification ECU and other ECUs perform key verification via the LIN communication line.
c. The power source control ECU activates the ACC relay.
d. The power source control ECU activates the IG1, IG2, and ST CUT relays. The engine switch indicator light lights up in green.
e. The certification ECU outputs a steering UNLOCK signal. The signal is sent to the steering lock ECU via the power source control ECU.
f. The power source control ECU sends an engine start request signal to the ECM.
g. The ECM and power source control ECU activate the ST relay.
h. The ECM sends an ACC relay cut signal to the power source control ECU.
i. The power source control ECU deactivates the ACC relay until the ECU detects engine start.




j. When engine revolution speed reaches 800 rpm, the power source control ECU determines that the engine has been started. The ECU reactivates the ACC relay and turns off the engine switch indicator light.

SYSTEM DESCRIPTION

System Description:





INSPECTION PROCEDURE

Step 1: