Curiosii for ever!
: Car repair manuals for everyone.
Home
>>
Toyota
>>
2007
>>
Avalon V6-3.5L (2GR-FE)
>>
Repair and Diagnosis
>>
Starting and Charging
>>
Starting System
>>
Testing and Inspection
>>
Component Tests and General Diagnostics
>>
Smart Key System (Starting System)
>>
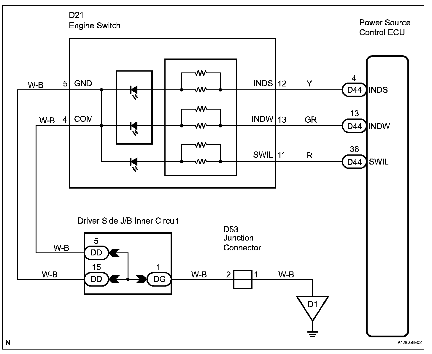
Engine Switch Indicator Circuit
Engine Switch Indicator Circuit
Engine Switch Indicator Circuit
DESCRIPTION
Engine start conditions or system malfunctions can be checked by the status of the engine switch indicator light.
Wiring Diagram:
INSPECTION PROCEDURE
Step 1-2:
Step 2 (Continued):