Curiosii for ever!: Car repair manuals for everyone.

Air Intake Control Circuit

Air Intake Control Circuit

DESCRIPTION




The air cleaner is equipped with two inlets, one of which is opened or closed by the Air Intake Control Valve (AICV). This system reduces intake noise and increases engine power at low to high engine speed range.

When the engine is operating in the low-to-mid speed range, this control operates the AICV to close one of the air cleaner inlets. When the engine speed is more than 3,600 rpm and the opening angle of the throttle valve is more than 60°, the ECM activates the VSV and opens the AICV.

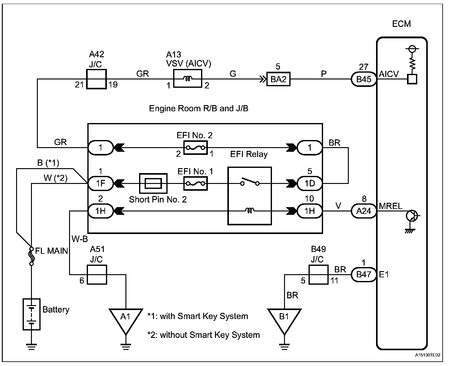
Wiring Diagram:






Step 1:




Step 1(Continued)-3:




Step 3(Continued)-4:




INSPECTION PROCEDURE