Curiosii for ever!: Car repair manuals for everyone.

Dynamic Laser Cruise Control System

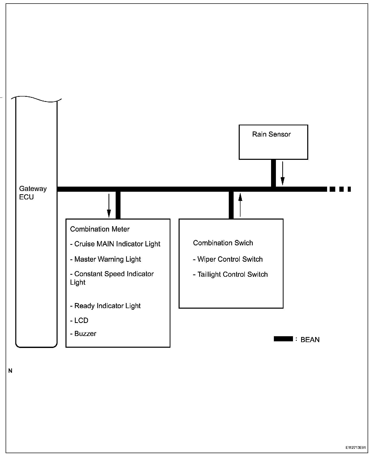
System Diagram (Part 1):




System Diagram (Part 2):




Part 1:




Part 2:





SYSTEM DESCRIPTION

1. GENERAL
a. The dynamic laser cruise control system has two cruise control modes: the constant speed control mode and vehicle-to-vehicle distance control mode.
- The vehicle-to-vehicle distance control mode is always selected when starting up the dynamic laser cruise control system.
- Operation of the constant speed control mode is the same as that for the conventional type cruise control system.

b. This system maintains the vehicle running at the speed that the driver has set, as long as there are no vehicles ahead in the same lane. Then, the system maintains the vehicle distance that has been set by the driver.

If the system detects a vehicle moving at a slower speed ahead while the driver is driving at a constant speed, it closes the throttle valve to decelerate. If further deceleration is required, the system controls the brake actuator in order to apply the brakes. Thereafter, if there are no vehicles ahead within the set vehicle-to-vehicle distance because either the vehicle ahead or the driver has changed lanes, the system accelerates slowly to reach the set vehicle speed and resumes driving at the constant speed.

c. The constant speed control mode is designed to maintain a constant cruising speed. The vehicle-to- vehicle distance control mode is designed to control cruising at a constant speed function, deceleration cruising function, follow-up cruising function and acceleration cruising function.
d. The laser sensor and the distance control ECU (cruise control ECU) control the system while the vehicle- to-vehicle distance control mode is in operation, and send signals to each actuator and ECU.
e. In vehicle-to-vehicle distance control mode, the dynamic laser cruise control system receives signals from the yaw rate & deceleration sensor and the steering angle sensor. Based on these signals, it then estimates curve radius and compensates for information on the preceding vehicle while turning. It can also compensate for the brake control when approaching another vehicle.
f. This system judges the existence of a vehicle in front and the distance to it based on the signals from the laser sensor while the vehicle-to-vehicle distance control mode is in operation. Using this information, the system informs the driver of any danger with the warning buzzer, performs brake control, and turns on the stop light when approaching the vehicle in front.




g. The following illustration shows a control example under the given conditions: own vehicle speed is 100 km/h (62 mph) and the speed of the vehicle in front is 80 km/h (50 mph).

Setting of the vehicle distance can be changed to 3 distances by operating the distance control switch (DISP2 button): long (approximately 75 m (246 ft)), middle (approximately 50 m (164 ft)), and short (approximately 30 m (98 ft)) when vehicle speed is approximately 90 km/h (55 mph).

HINT:
- Vehicle distance increases and decreases in accordance with vehicle speed.
- Controlling condition is indicated on the combination meter multi-information display.

2. FUNCTION OF MAIN COMPONENTS

Part 1:




Part 2:





3. LIMIT CONTROL
a. Low speed limit
The lowest possible limit of the speed setting range is set at approximately 45 km/h (28 mph). The cruise control system cannot be set when the driving vehicle speed is below the low speed limit. Cruise control operation will be automatically canceled when the vehicle speed goes below the low speed limit (45 km/h (28 mph)) while the cruise control is in operation.
b. High speed limit (Constant speed control mode) The highest possible limit of the speed setting range is set at approximately 200 km/h (125 mph). The cruise control system cannot be set when the driving vehicle speed is over the high speed limit. Speed up using +/REC with the cruise control main switch assembly also cannot be set beyond the high speed limit.
c. Upper speed limit (Vehicle-to-vehicle distance control mode)
The set vehicle speed can be increased up to approximately 85 mph in USA and 135 km/h in Canada.

4. CRUISE CONTROL OPERATION
The cruise control main switch operates eight functions: SET, COAST, TAP-DOWN, RESUME, ACCEL, TAP-UP, CANCEL, and MODE. The SET, TAP-DOWN and COAST functions, and the RESUME, TAP-UP and ACCEL functions are operated with the same switch. The cruise control main switch assembly is an automatic return type switch which turns on only while operating it in each arrow direction and turns off after releasing it. The dynamic laser cruise control system has two cruise control modes: the constant speed control mode and vehicle-to-vehicle distance control mode.
- The vehicle-to-vehicle distance control mode is always selected when starting up the dynamic laser cruise control system.
- Operation of the constant speed control mode is the same as that for the conventional type cruise control system.

a. MODE CONTROL
Pushing the switch to MODE for more than 1 second while driving with the cruise control main switch ON-OFF button on (RADAR READY is on) switches the mode to the constant speed control mode.
b. SET CONTROL (Constant speed control mode)
Vehicle speed is stored and constant speed control is maintained when pushing the switch to -/SET while driving with the vehicle speed within the set speed range (between the low and high speed limits) after pushing the cruise control main switch ON-OFF button on, and entering the constant speed control mode.
c. SET CONTROL
(Vehicle-to-vehicle distance control mode) Vehicle speed is stored and vehicle-to-vehicle control is maintained when pushing the switch to -/ SET while driving with the cruise control main switch ON-OFF button on, and vehicle speed is within the set speed range (between the low and high speed limits).
d. COAST CONTROL (Constant speed control mode)
The ECM tells the cruise control to close the throttle opening angle zero degrees and decelerates the vehicle (the throttle valve is not fully closed due to the idle speed control, etc.) when -/SET on the cruise control main switch is pressed and held while the constant speed control mode is in operation. Vehicle speed, when the cruise control main switch is released from -/SET, is stored and constant speed control is maintained.
e. COAST CONTROL (Vehicle-to-vehicle distance control mode)
When -/SET on the cruise control main switch is pressed and held while the vehicle-to-vehicle distance control mode is in operation, the stored vehicle speed decreases by approximately 5 km/h (CANADA) or 5 mph (USA) per second.
f. TAP-DOWN CONTROL (Constant speed control mode)
When tapping down on the cruise control main switch to -/SET (for approximately 0.6 second) while the constant speed control mode is in operation, the stored vehicle speed decreases each time by approximately 1.6 km/h (1 mph). However, in case the difference between the driving and the stored vehicle speeds is more than 5 km/h (3 mph), the vehicle speed will be stored and constant speed control will be maintained when the cruise control main switch is released from -/SET.
g. TAP-DOWN CONTROL (Vehicle-to-vehicle distance control mode)
When tapping down on the cruise control main switch to -/SET (for approximately 0.6 second) while the vehicle-to-vehicle distance control mode is in operation, the stored vehicle speed decreases each time by approximately 5 km/h (CANADA) or 5 mph (USA).
h. ACCELERATION CONTROL (Constant speed control mode)
The throttle valve motor of the throttle position sensor and motor is instructed by the ECM to open the valve when +/REC on the cruise control main switch is pressed and held while the constant speed control mode is in operation. Vehicle speed is stored and constant speed control is maintained when the cruise control main switch is released from +/RES.
i. ACCELERATION CONTROL (Vehicle-to-vehicle distance control mode)
When +/REC on the cruise control main switch is pressed and held while the vehicle-to-vehicle distance control mode is in operation, the stored vehicle speed increases by approximately 5 km/h (CANADA) or 5 mph (USA) per second.

Pushing the cruise control main switch to +/REC while following the vehicle in front with the vehicle-to- vehicle distance control mode does not increase the actual vehicle speed, but changes only the set vehicle speed.

j. TAP-UP CONTROL (Constant speed control mode)
When tapping up on the cruise control main switch to +/REC (for approximately 0.6 second) while the constant speed control mode is in operation, the stored vehicle speed increases each time by approximately 1.6 km/h (1 mph). However, when the difference between the driving and the stored vehicle speeds is more than 5 km/h (3 mph), the stored vehicle speed will not be changed.

k. TAP-UP CONTROL (Vehicle-to-vehicle distance control mode)
When tapping up on the cruise control main switch to +/REC (for approximately 0.6 second) while the vehicle-to-vehicle distance control mode is in operation, the stored vehicle speed increases each time by approximately 5 km/h (CANADA) or 5 mph (USA).

l. MANUAL CANCEL CONTROL
Performing any of the following cancels the cruise control system while it is in operation (the stored vehicle speed in the hybrid vehicle control ECU is maintained).
- Depressing the brake pedal
- Moving the shift lever to any position except D (5th and 4th gears)
- Pushing the cruise control main switch to CANCEL
- Pushing the cruise control main switch ON-OFF button off (The stored vehicle speed in the ECM is not maintained.)

m. RESUME CONTROL
If the cruise control operation was cancelled with the stop light switch or the CANCEL switch, and if driving speed is within the limit range, pushing the cruise control main switch to +/REC restores vehicle speed memorized at the time of cancellation, and maintains constant speed control. In constant speed mode, once vehicle speed goes below the low speed limit, RESUME operation is not possible even if accelerating up to the low speed limit, or more, again.

5. LASER BEAM AXIS ADJUSTMENT
The dynamic laser cruise control system has an automatic adjustment function of the optical axis. Perform the adjustment of the laser sensor optical axis with the intelligent tester.

6. BRAKE CONTROL
The distance control ECU (cruise control ECU) determines the distance between a vehicle in front and your own, relative speed, target decreasing speed and deceleration rate to transmit a brake demand signal to the skid control ECU via the ECM.

7. DOWNSHIFT CONTROL
While the cruise control system is in operation, the gear may downshift from overdrive (5th) to 4th on an uphill road. After the gear is shifted down to 4th, if the system determines that the uphill inclination has become smaller based on throttle opening angle information, the gear automatically returns to overdrive (5th).

8. AUTO CANCEL (FAIL-SAFE)
This system has an automatic cancellation function (fail-safe).