Curiosii for ever!: Car repair manuals for everyone.

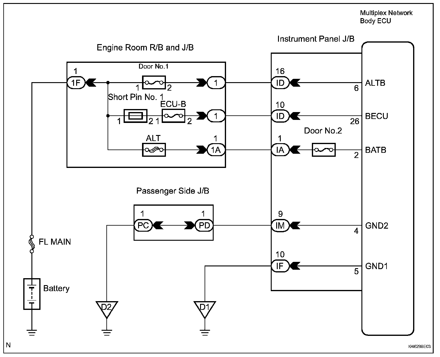
Power Source Circuit

Power Source Circuit

DESCRIPTION
This is the power circuit for the multiplex network body ECU.
Power is supplied to the multiplex network body ECU via the BECU circuit. The BECU circuit is used as the power source circuit of the ECU.

Wiring Diagram:





INSPECTION PROCEDURE

Step 1-2:




Step 2(Continued):