Curiosii for ever!: Car repair manuals for everyone.

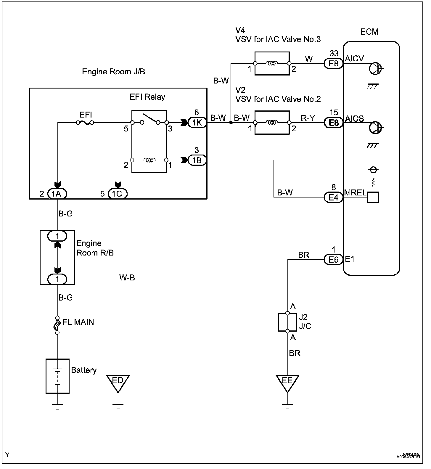
ACIS Control Circuit

ACIS Control Circuit

DESCRIPTION

HINT: ACIS stands for "Acoustic Control Induction System".




The ECM opens and closes the Intake Air Control (IAC) valve No.2 in response to engine speed (RPM/NE). This system improves intake manifold tuning for better efficiency at low and high engine rpm. When the engine speed is 4,000 rpm or less and the throttle valve opening angle is 30 degrees or more, the ECM turns the VSV ON to operate the IAC valve.

Wiring Diagram:






INSPECTION PROCEDURE

Step 1-2:




Step 3-4:




Step 4(continued)-5:




Intelligent Tester

Step 1:




Step 2-3:




Step 3(continued)-5:




OBD II Scan Tool (excluding Intelligent Tester)