Curiosii for ever!: Car repair manuals for everyone.

ACIS Control Circuit

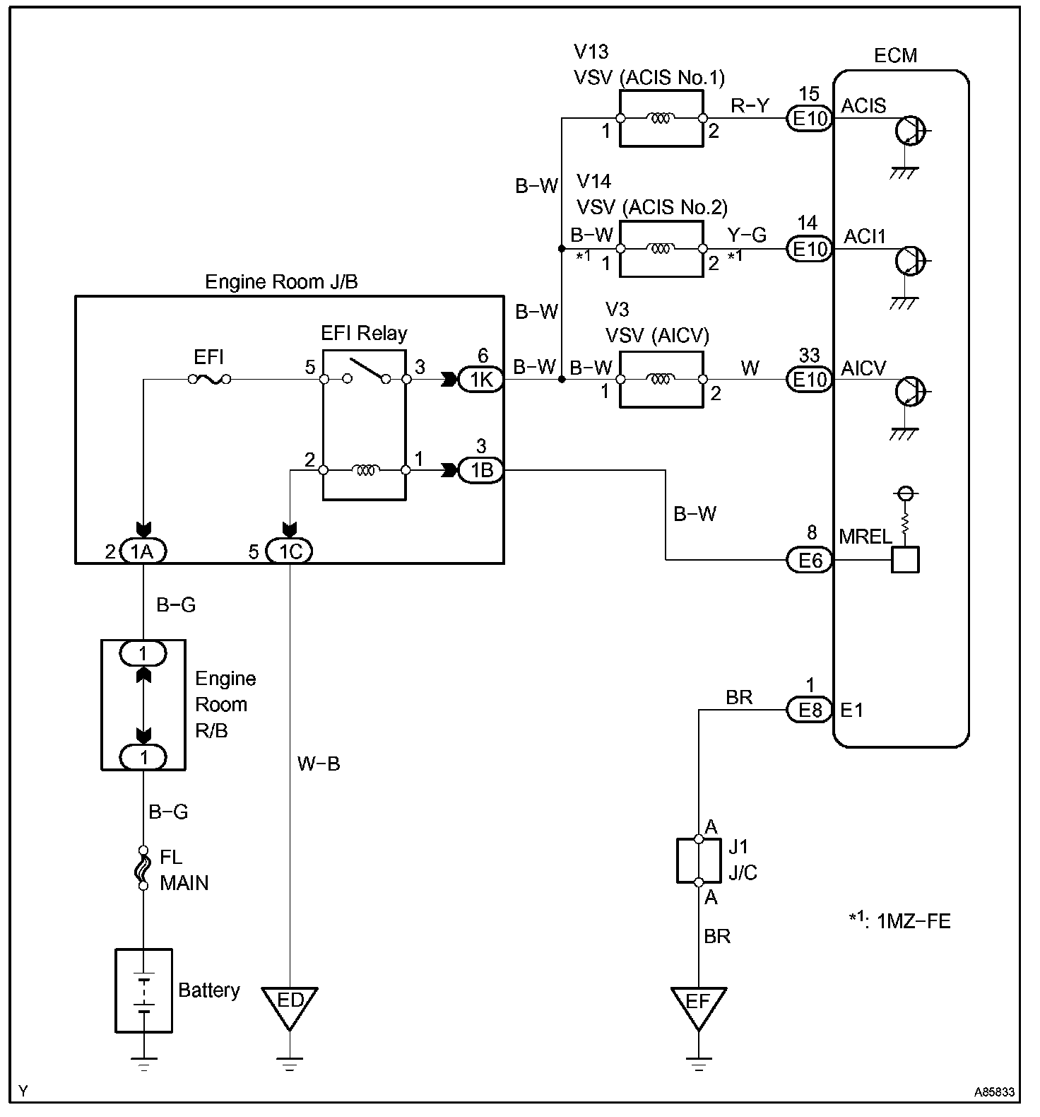
ACIS CONTROL CIRCUIT

CIRCUIT DESCRIPTION

HINT:
- The 1MZ-FE engine has 2 VSVs (No.1 and No.2)
- The 3MZ-FE engine has a VSV (No.1 only)

ACIS stands for "Acoustic Control Induction System".

1MZ-FE:




This circuit opens and closes the Intake Air Control (IAC) valve No. 1 and No. 2 in response to the engine load in order to increase the intake efficiency.

When the engine speed is 4,100 rpm or less and the throttle valve opening angle is 30 degrees or more, the ECM turns the two VSVs On or Off and operates the IAC valve.

3MZ-FE:




The ECM opens and closes the Intake Air Control (IAC) valve No. 2 in response to engine speed (RPM/NE). This system improves intake manifold tuning for better efficiency at low and high engine rpm. When the engine speed is 4,000 rpm or less and the throttle valve opening angle is 30 degrees or more, the ECM turns the VSV On or Off to operate the IAC valve.

Wiring Diagram:






INSPECTION PROCEDURE

Step 1:




Step 2:




Step 3:




Step 4-5:




Hand-held tester

Step 1:




Step 2:




Step 3:




Step 4-5:




OBD II scan tool (excluding hand-held tester)