Curiosii for ever!: Car repair manuals for everyone.

Transmission Control Switch Circuit

TRANSMISSION CONTROL SWITCH CIRCUIT

CIRCUIT DESCRIPTION
When moving the shift lever into the S position using the transmission control switch, it is possible to switch the shift range position between "1" (first range) and "5" (fifth range).

Shifting up "+" once raises one shift range position, and shifting down "-" lowers one shift range position.

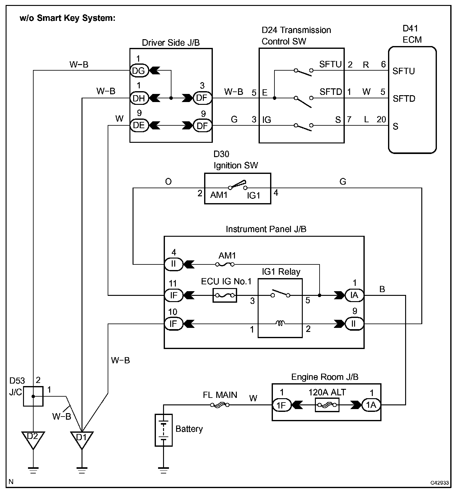
Wiring Diagram (Part 1):




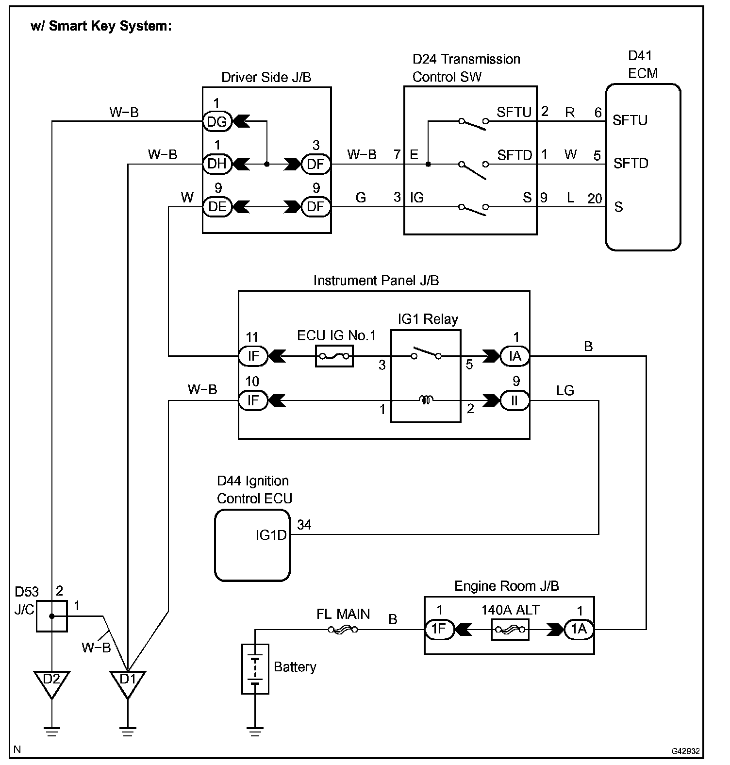
Wiring Diagram (Part 2):






Step 1:




Step 2-3:




Step 4:




INSPECTION PROCEDURE