Curiosii for ever!: Car repair manuals for everyone.

Distance Control ECU Communication Stop Mode

DISTANCE CONTROL ECU COMMUNICATION STOP MODE

Detection Item:




MODE DESCRIPTION


NOTE: This is not applicable to a vehicle without a dynamic laser cruise control system.

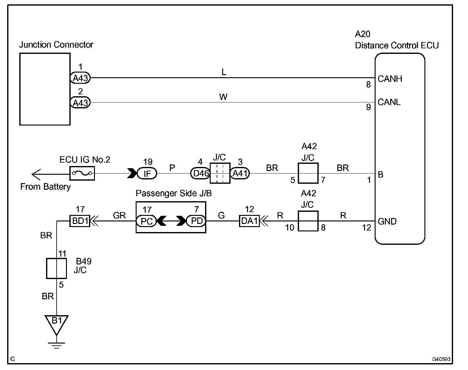
Wiring Diagram:






Step 1-2:




INSPECTION PROCEDURE