Curiosii for ever!
: Car repair manuals for everyone.
Home
>>
Toyota
>>
2006
>>
Avalon V6-3.5L (2GR-FE)
>>
Repair and Diagnosis
>>
Cruise Control
>>
Testing and Inspection
>>
Component Tests and General Diagnostics
>>
Dynamic Laser Cruise Control System
>>
Distance Control Switch Circuit
Distance Control Switch Circuit
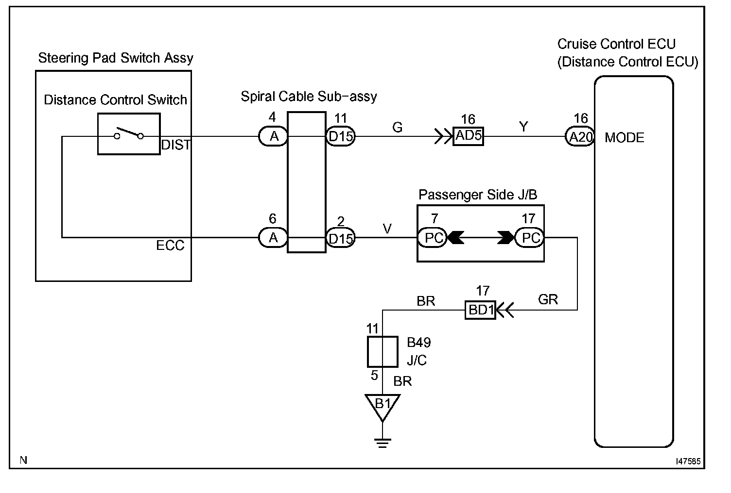
DISTANCE CONTROL SWITCH CIRCUIT
CIRCUIT DESCRIPTION
This switch sets the vehicle-to-vehicle distance mode.
Wiring Diagram:
Step 1:
Step 2:
Step 3-4:
Step 5:
INSPECTION PROCEDURE