Curiosii for ever!: Car repair manuals for everyone.

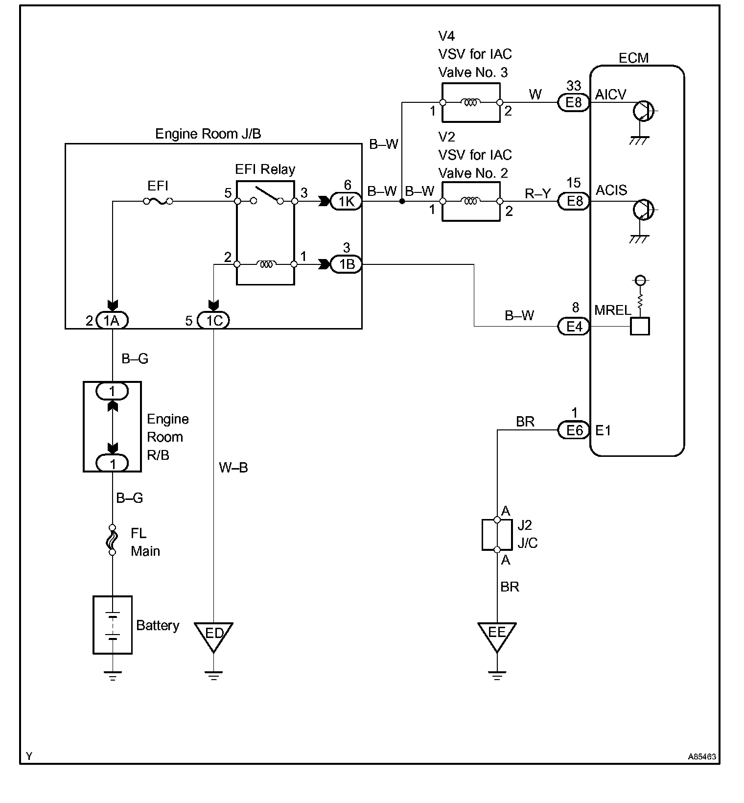
ACIS Control Circuit

ACIS CONTROL CIRCUIT

CIRCUIT DESCRIPTION




The ECM opens and closes the Intake Air Control (IAC) valve No.2 in response to engine speed (RPM/NE). This system improves intake manifold tuning for better efficiency at low and high engine rpm. When the engine speed is 4,000 rpm or less and the throttle valve opening angle is 30 ° or more, the ECM turns the VSV ON to operate the IAC valve.

Wiring Diagram:






INSPECTION PROCEDURE

Step 1 - 2:




Step 3:




Step 4 - 5:




Hand-held tester:

Step 1 - 2:




Step 3:




Step 4 - 5:




OBD II scan tool (Excluding hand-held tester):