Curiosii for ever!: Car repair manuals for everyone.

ECM Power Source Circuit

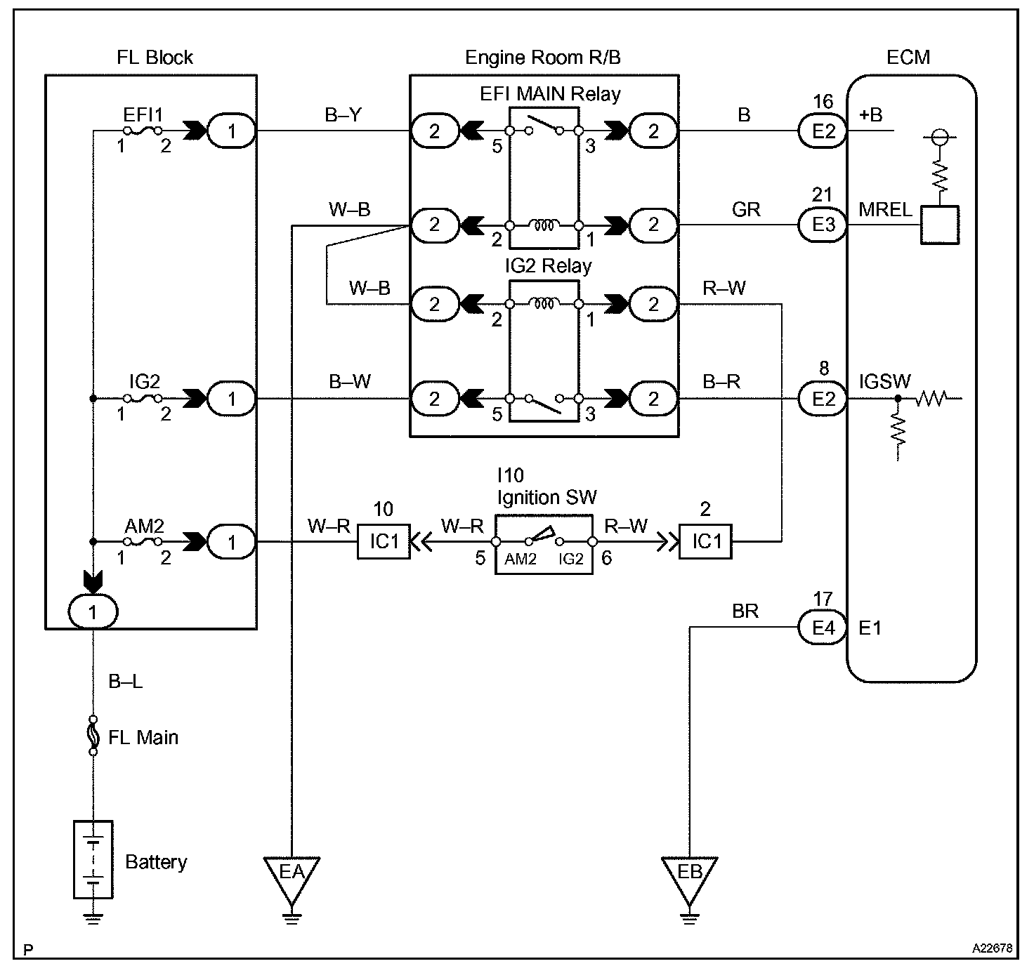
ECM POWER SOURCE CIRCUIT

CIRCUIT INSPECTION

When the ignition switch is turned ON, battery positive voltage is applied to the IG2 relay and terminal IGSW of the ECM. Then the EFI main relay (Marking: EFI MAIN) control circuit in the ECM sends a signal to terminal MREL of the ECM, switching on the EFI main relay.

This signal causes current to flow to the coil, closing the contacts of the EFI main relay and supplying power to terminals +B of the ECM.

If the ignition switch is turned OFF, the ECM continues to switch on the EFI main relay for a maximum of 2 seconds for the initial setting of the IAC valve.

Wiring Diagram:






Step 1 - 3:




Step 4 - 6:




Step 7 - 9:




Step 10 - 11:




INSPECTION PROCEDURE