Curiosii for ever!: Car repair manuals for everyone.

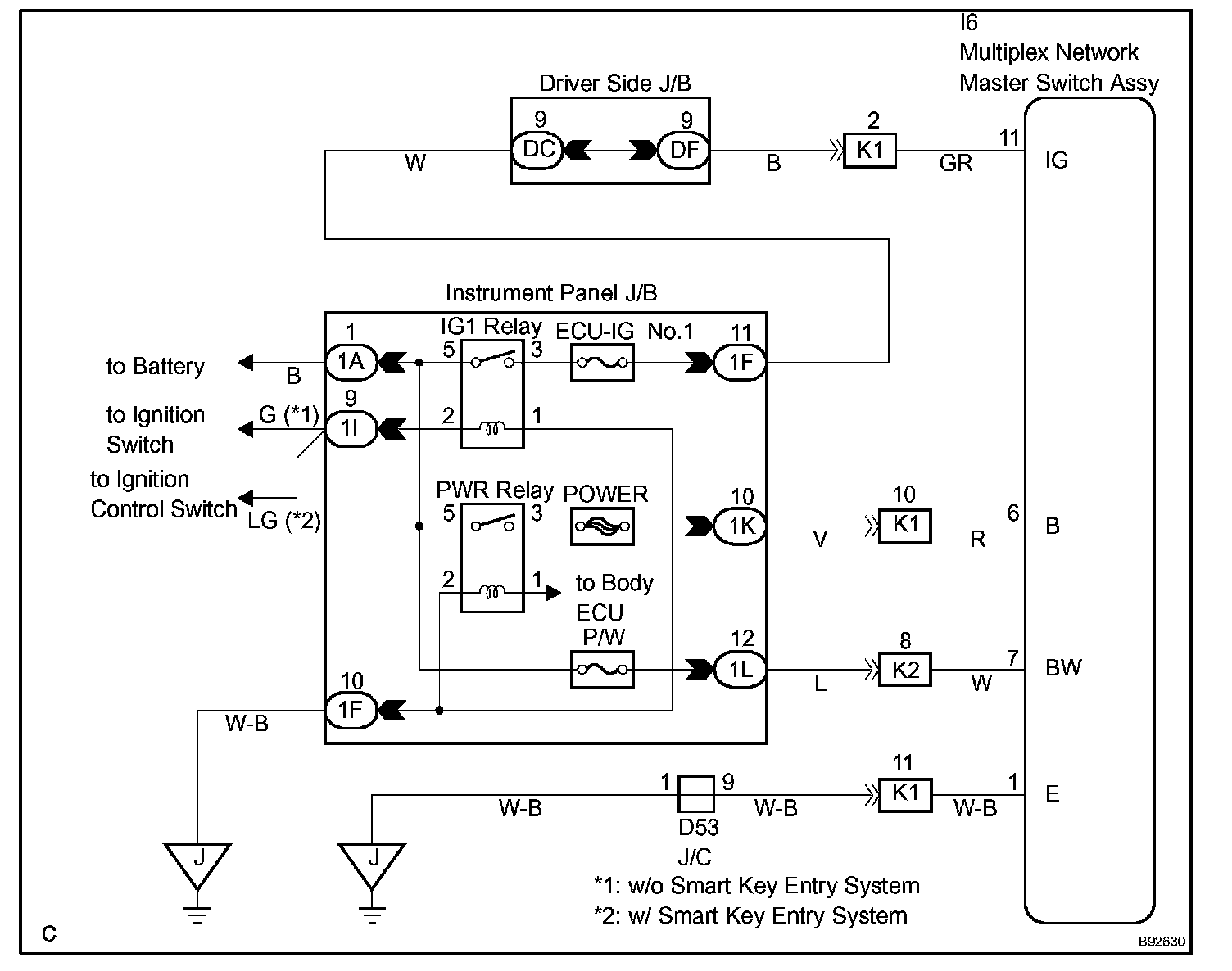
Power Source Circuit (Multiplex Network Master Switch Assembly)

POWER SOURCE CIRCUIT (MULTIPLEX NETWORK MASTER SWITCH ASSEMBLY)

CIRCUIT DESCRIPTION
This circuit supplies power to operate the multiplex network master switch assembly.

Wiring Diagram:






Step 1:




INSPECTION PROCEDURE