Curiosii for ever!
: Car repair manuals for everyone.
Home
>>
Toyota
>>
2005
>>
Avalon V6-3.5L (2GR-FE)
>>
Repair and Diagnosis
>>
Accessories and Optional Equipment
>>
Navigation System
>>
Testing and Inspection
>>
Component Tests and General Diagnostics
>>
Power Source Circuit (Multi-Display)
Power Source Circuit (Multi-Display)
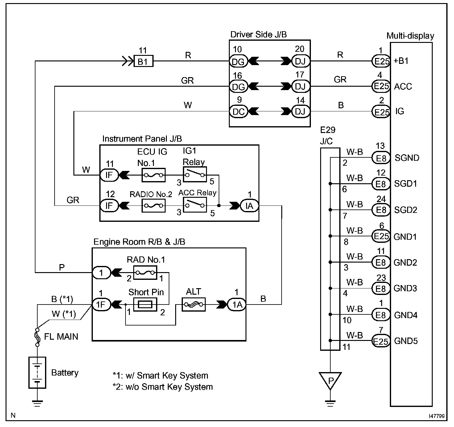
POWER SOURCE CIRCUIT (MULTI-DISPLAY)
CIRCUIT DESCRIPTION
This is the power source circuit to operate the multi-display.
Wiring Diagram:
Step 1:
INSPECTION PROCEDURE