Curiosii for ever!: Car repair manuals for everyone.

Power Windows Do Not Operate Using Master Switch

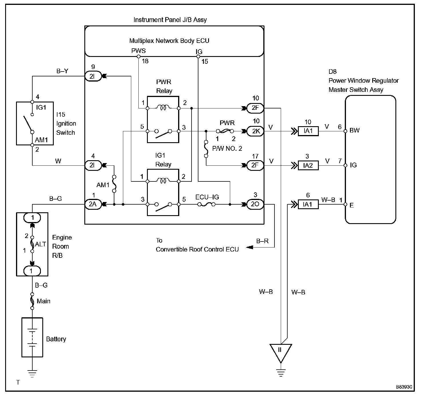
POWER WINDOWS DO NOT OPERATE USING MASTER SWITCH

CIRCUIT DESCRIPTION

If all of the door windows do not operate, the power window regulator master switch may not have power or may be malfunctioning.

Wiring Diagram:






Step 1 - 2:




Step 3:




Step 4 - 5:




INSPECTION PROCEDURE