Curiosii for ever!: Car repair manuals for everyone.

Air Intake Control Circuit

AIR INTAKE CONTROL CIRCUIT

CIRCUIT DESCRIPTION




The air cleaner is equipped with two inlets, one of which is opened or closed by the Intake Air Control (IAC) valve No. 3. This system reduces intake noise and increases engine power at low to high speed engine speeds.

When the engine is operating at low to mid speeds, this system operates the IAC valve to close one of the air cleaner inlets. When the engine speed is more than 3,200 rpm and the opening angle of the throttle valve is more than 30°, the ECM activates the VSV and opens the IAC valve No. 3.

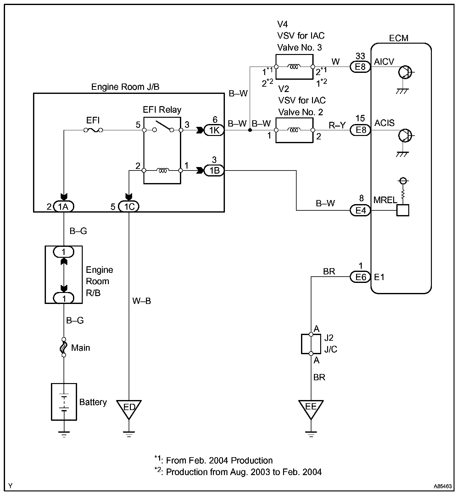
Wiring Diagram:






INSPECTION PROCEDURE

Step 1 - 3:




Step 3 (Continued) - 4:




Hand held tester

Step 1 - 4:




Step 4 Continued:




OBD II scan tool (excluding hand-held tester)